电脑桌面
添加小米粒文库到电脑桌面
安装后可以在桌面快捷访问

装修公司项目经理工作手册VIP免费

装修公司项目经理工作手册_第1页
1/12
装修公司项目经理工作手册_第2页
2/12
装修公司项目经理工作手册_第3页
3/12
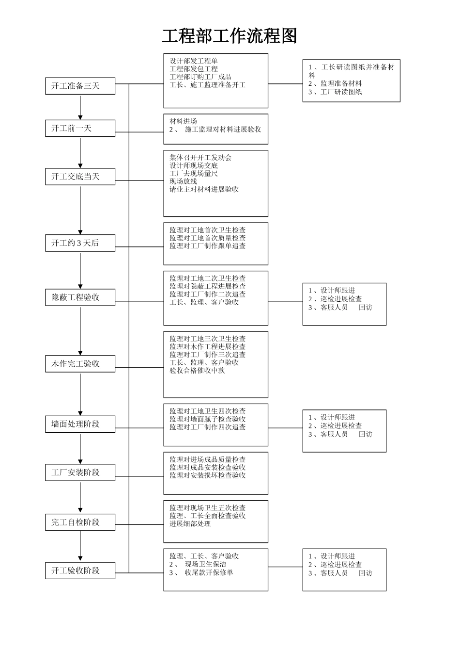
工程部工作流程图设计部发工程单工程部发包工程工程部订购工厂成品工长、施工监理准备开工材料进场2、施工监理对材料进展验收集体召开开工发动会设计师现场交底工厂去现场量尺现场放线请业主对材料进展验收监理对工地首次卫生检查监理对工地首次质量检查监理对工厂制作跟单追查监理对工地二次卫生检查监理对隐蔽工程进展检查监理对工厂制作二次追查工长、监理、客户验收监理对工地三次卫生检查监理对木作工程进展检查监理对工厂制作三次追查工长、监理、客户验收验收合格催收中款监理、工长、客户验收2、现场卫生保洁3、收尾款开保修单监理对工地卫生四次检查监理对墙面腻子检查验收监理对工厂制作四次追查监理对进场成品质量检查监理对成品安装检查验收监理对安装损坏检查验收监理对现场卫生五次检查监理、工长全面检查验收进展细部处理开工准备三天开工前一天开工交底当天开工约3天后隐蔽工程验收木作完工验收墙面处理阶段工厂安装阶段完工自检阶段开工验收阶段1、工长研读图纸并准备材料2、监理准备材料3、工厂研读图纸1、设计师跟进2、巡检进展检查3、客服人员回访1、设计师跟进2、巡检进展检查3、客服人员回访1、设计师跟进2、巡检进展检查3、客服人员回访第一章:工长岗位直属上级:工程部经理直属下级:各工种工人才能要求:1、组织施工才能。2、解决施工质量问题才能。岗位职责:1.组织现场施工对施工部分的工程质量负全责。2.组织施工现场技术交底。3.协调施工现场各工种施工。4.维持施工现场秩序。5.协调客户关系。催缴工程款。6.立足本岗位工作提出合理化建议。工作流程:1.承受工作任务领取施工〔施工图纸等〕。2.根据预定工做出施工进度方案上报工程部经理。3.协助工程监理组织现场技术交底:1)联络设计师确认确切交底时间。如因客户原因变更交底时间设计师应及时与监理获得联络明确变更后的时间如有延误设计师应承当责任。乙方不得主动提出变更交底时间的要求。2)勘查施工现场的构造及施工面层等情况。发现轻度质量问题〔包括原有防水层〕须及时向设计师和客户提出并提出相应技术处理。3)对原建筑质量问题严重或可能影响装修施工的建议业主要求物业理部门对建筑原有的质量问题采取处理措施直至符合装修施工条件为止。对此监理应同客户协商工程延并延手续。4)与客户进展沟通、交流〔包括互换〕。向客户说明并介绍在施工理、质检、交款、效劳等方面的规定。征询客户理解客户需求;协助客户与物业理部门好开工前的必备手续;5)与客户约订好材料进场验收时间或下次见面的时间地点等。6)与客户确认水电改造工程及增减工程。7)根据图纸、结合施工现场情况评估设计人员的交底是否详实、准确相关技术处理是否恰当对有误之处予以说明由设计师处理设计变更。8)工程监理、设计师、工长、客户共同填写技术交底表24小时内由监理将交底表交到工程部。4.遵照有关施工现场文明施工规定布置施工现场组织施工。5.材料进场验收:填写相应表格签字。6.隐蔽工程验收:填写相应表格签字。7.工程中验收:填写相应表格签字。8.开工验收:填写相应表格签字。第二章:工长工作流程一、工长职责:1、工长由施工部指导是施工工地的直接责任人负责施工现场的施工组织、施工理全面执行、落实有关施工的各项规定保障施工质量符合合同要求。工长对施工质量负全责。2、参与组织开工的现场技术交底。3、落实开工前的技术准备;核对施工的图纸、施工工程及部分。如施工不齐或发现问题可直接将问题汇报工程部经理。4、组织施工中的各阶段验收。包括:材料进场验收、隐蔽工程验收、防水验收、中验收、开工验收。发现质量问题必须当场做出处理责成相关责任人限整改。对于重大质量事故限一天内做出书面处理及说明上报工程部经理。5、协助监理催缴工程中款、尾款;根据结算情况控制工程进度。每周与客户联络至少一次沟通协调工程事宜。6、检查工地平安措施消除隐患;对施工平安负有责任。对施工间客户的财物平安负有责任。7、高度重视维修工作承受委派的维修任务做到保质按完成。要求自接到维修单时起不工程大小两日内必须到达维修现场对所维修的工程进展评估并做出维修方案经客户确认后书面上报工程部经理。...

1、当您付费下载文档后,您只拥有了使用权限,并不意味着购买了版权,文档只能用于自身使用,不得用于其他商业用途(如 [转卖]进行直接盈利或[编辑后售卖]进行间接盈利)。
2、本站所有内容均由合作方或网友上传,本站不对文档的完整性、权威性及其观点立场正确性做任何保证或承诺!文档内容仅供研究参考,付费前请自行鉴别。
3、如文档内容存在违规,或者侵犯商业秘密、侵犯著作权等,请点击“违规举报”。

碎片内容

装修公司项目经理工作手册

确认删除?
VIP
微信客服
  • 扫码咨询
会员Q群
  • 会员专属群点击这里加入QQ群
客服邮箱
回到顶部