电脑桌面
添加小米粒文库到电脑桌面
安装后可以在桌面快捷访问

服务部经理职责VIP免费

服务部经理职责_第1页
1/1
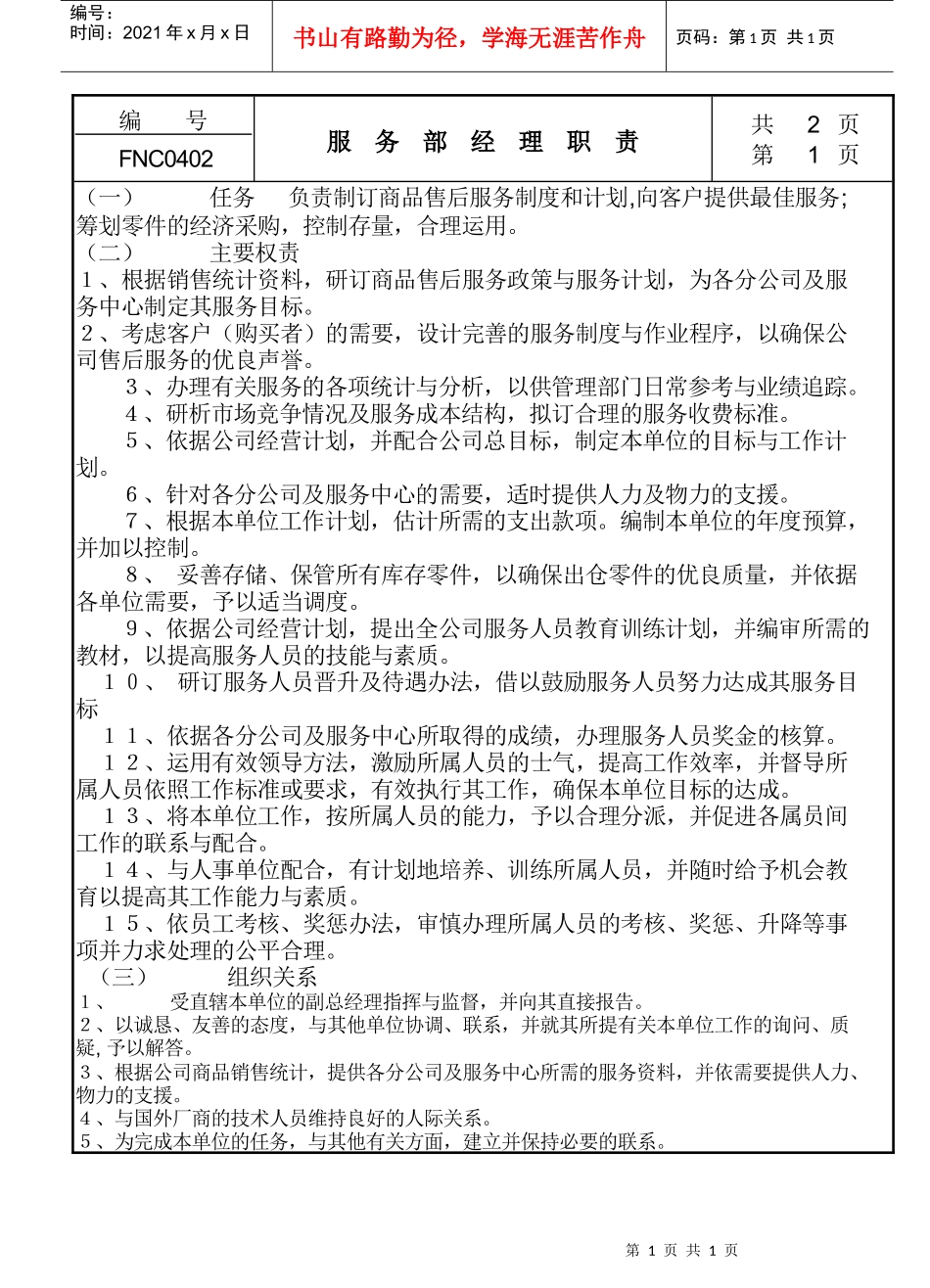
第1页共1页编号:时间:2021年x月x日书山有路勤为径,学海无涯苦作舟页码:第1页共1页编号FNC0402共2页第1页服务部经理职责(一)任务负责制订商品售后服务制度和计划,向客户提供最佳服务;筹划零件的经济采购,控制存量,合理运用。(二)主要权责1、根据销售统计资料,研订商品售后服务政策与服务计划,为各分公司及服务中心制定其服务目标。2、考虑客户(购买者)的需要,设计完善的服务制度与作业程序,以确保公司售后服务的优良声誉。3、办理有关服务的各项统计与分析,以供管理部门日常参考与业绩追踪。4、研析市场竞争情况及服务成本结构,拟订合理的服务收费标准。5、依据公司经营计划,并配合公司总目标,制定本单位的目标与工作计划。6、针对各分公司及服务中心的需要,适时提供人力及物力的支援。7、根据本单位工作计划,估计所需的支出款项。编制本单位的年度预算,并加以控制。8、妥善存储、保管所有库存零件,以确保出仓零件的优良质量,并依据各单位需要,予以适当调度。9、依据公司经营计划,提出全公司服务人员教育训练计划,并编审所需的教材,以提高服务人员的技能与素质。10、研订服务人员晋升及待遇办法,借以鼓励服务人员努力达成其服务目标11、依据各分公司及服务中心所取得的成绩,办理服务人员奖金的核算。12、运用有效领导方法,激励所属人员的士气,提高工作效率,并督导所属人员依照工作标准或要求,有效执行其工作,确保本单位目标的达成。13、将本单位工作,按所属人员的能力,予以合理分派,并促进各属员间工作的联系与配合。14、与人事单位配合,有计划地培养、训练所属人员,并随时给予机会教育以提高其工作能力与素质。15、依员工考核、奖惩办法,审慎办理所属人员的考核、奖惩、升降等事项并力求处理的公平合理。(三)组织关系1、受直辖本单位的副总经理指挥与监督,并向其直接报告。2、以诚恳、友善的态度,与其他单位协调、联系,并就其所提有关本单位工作的询问、质疑,予以解答。3、根据公司商品销售统计,提供各分公司及服务中心所需的服务资料,并依需要提供人力、物力的支援。4、与国外厂商的技术人员维持良好的人际关系。5、为完成本单位的任务,与其他有关方面,建立并保持必要的联系。

1、当您付费下载文档后,您只拥有了使用权限,并不意味着购买了版权,文档只能用于自身使用,不得用于其他商业用途(如 [转卖]进行直接盈利或[编辑后售卖]进行间接盈利)。
2、本站所有内容均由合作方或网友上传,本站不对文档的完整性、权威性及其观点立场正确性做任何保证或承诺!文档内容仅供研究参考,付费前请自行鉴别。
3、如文档内容存在违规,或者侵犯商业秘密、侵犯著作权等,请点击“违规举报”。

碎片内容

服务部经理职责

确认删除?
VIP
微信客服
  • 扫码咨询
会员Q群
  • 会员专属群点击这里加入QQ群
客服邮箱
回到顶部