电脑桌面
添加小米粒文库到电脑桌面
安装后可以在桌面快捷访问

某高校赞助计划VIP免费

某高校赞助计划_第1页
1/6
某高校赞助计划_第2页
2/6
某高校赞助计划_第3页
3/6
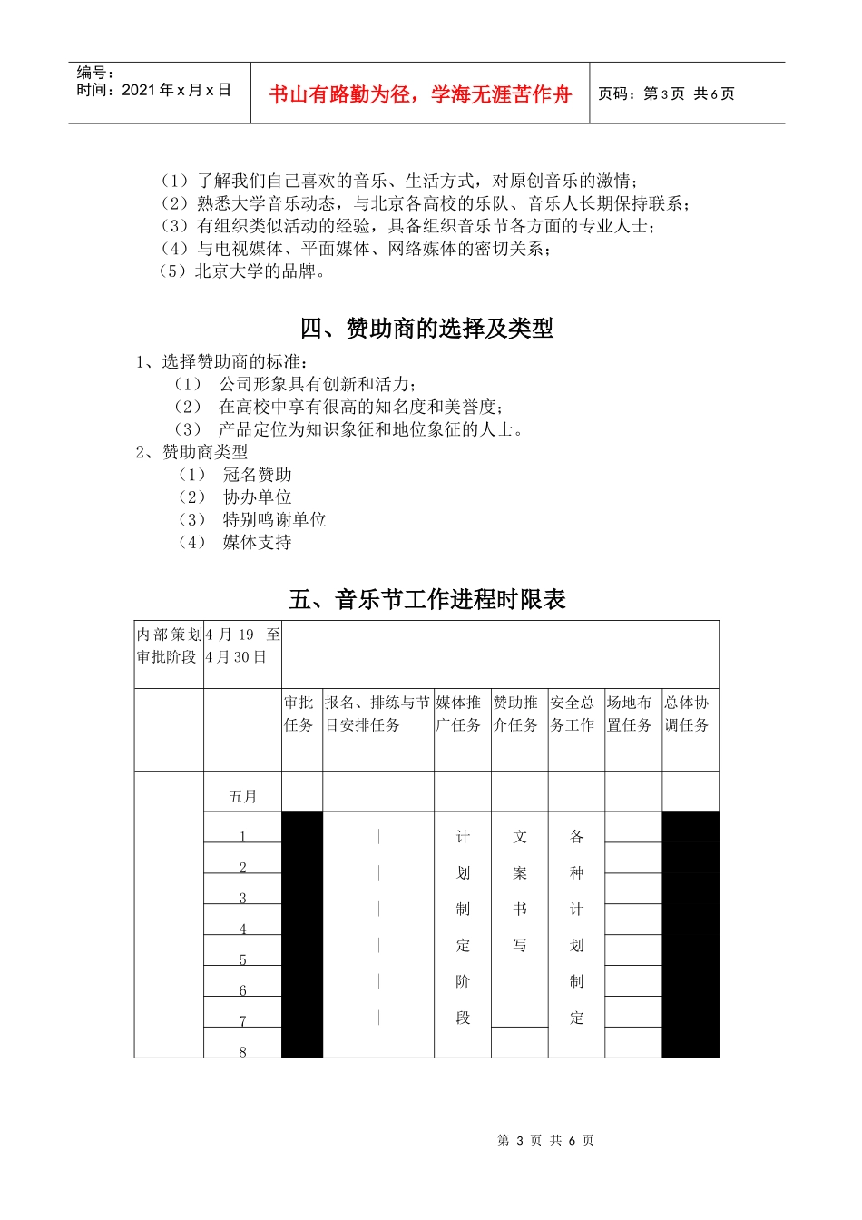
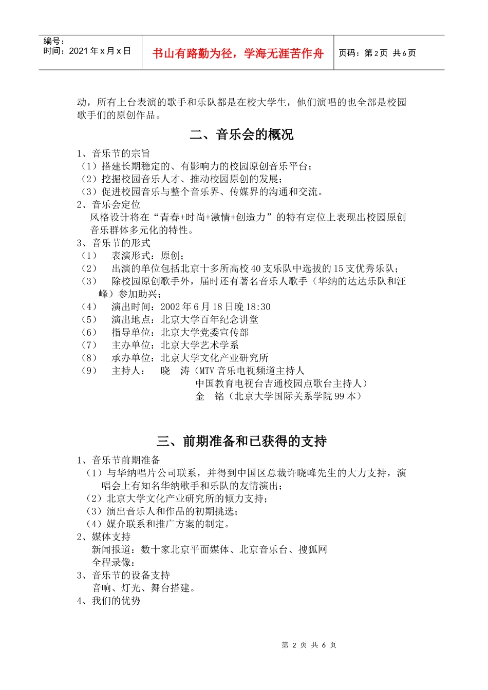
附二、策划方案三星首届大学生原创音乐节策划方案一、宗旨我们我们是北京大学时代华纳文化产业经营管理人才培训工程的学员,是北京大学各个院系的学生。我们这个班级,围绕文化产业进行理论学习与教学实践,实践活动以非盈利校园活动为主,因此我们策划了“大学生原创音乐节”。起因经过一段时间的炒作和低靡以后,校园原创音乐有了不小变化,如今校园歌曲已不只是一把吉他、一位歌手,而是拥有了自己的乐队。莘莘学子用音乐表达着自己喜怒哀乐、心路历程,以此纪念和缅怀校园中阳光灿烂的日子。校园音乐成为校园文化中重要的组成部分。所有做校园音乐的学子都是抱着诚实、朴素、简单的目的,狂热的投入校园音乐的创作和表演当中。他们注重个人的情感表达与个性展示,并拥有音乐的气质与成为音乐人的渴望,希望使本土校园原创音乐取得更大发展。但是由于面临资金短缺、缺少社会支持等现实问题,各个校园乐队无法得到正规演出的机会和保持正常运转的必要资金。由于校园乐队之间缺乏交流,也难以依靠共同的力量为校园原创音乐推波助澜。作为一群热爱音乐的发烧友,我们希望能够为校园原创音乐走出瓶颈做出我们的尝试。设想首届大学生音乐节参演演员来自北京各大高校的在校大学生,有:北京大学、首都师范大学、北京工业大学、清华大学、中央音乐学院、中国音乐学院、现代音乐学院、中国农业大学、北京林业大学、首都经济贸易大学。我们希望把音乐节打造成校园音乐的品牌,为音乐界提供文化素质高、综合能力强、具有创作才能的潜在巨星。在未来的若干年,把它发展成为在全国范围内具有影响力的活动。这将是一次完全由大学生自己策划、自己组织、自己表演的校园文化活第2页共6页编号:时间:2021年x月x日书山有路勤为径,学海无涯苦作舟页码:第2页共6页动,所有上台表演的歌手和乐队都是在校大学生,他们演唱的也全部是校园歌手们的原创作品。二、音乐会的概况1、音乐节的宗旨(1)搭建长期稳定的、有影响力的校园原创音乐平台;(2)挖掘校园音乐人才、推动校园原创的发展;(3)促进校园音乐与整个音乐界、传媒界的沟通和交流。2、音乐会定位风格设计将在“青春+时尚+激情+创造力”的特有定位上表现出校园原创音乐群体多元化的特性。3、音乐节的形式(1)表演形式:原创;(2)出演的单位包括北京十多所高校40支乐队中选拔的15支优秀乐队;(3)除校园原创歌手外,届时还有著名音乐人歌手(华纳的达达乐队和汪峰)参加助兴;(4)演出时间:2002年6月18日晚18:30(5)演出地点:北京大学百年纪念讲堂(6)指导单位:北京大学党委宣传部(7)主办单位:北京大学艺术学系(8)承办单位:北京大学文化产业研究所(9)主持人:晓涛(MTV音乐电视频道主持人中国教育电视台吉通校园点歌台主持人)金铭(北京大学国际关系学院99本)三、前期准备和已获得的支持1、音乐节前期准备(1)与华纳唱片公司联系,并得到中国区总裁许晓峰先生的大力支持,演唱会上有知名华纳歌手和乐队的友情演出;(2)北京大学文化产业研究所的倾力支持;(3)演出音乐人和作品的初期挑选;(4)媒介联系和推广方案的制定。2、媒体支持新闻报道:数十家北京平面媒体、北京音乐台、搜狐网全程录像:3、音乐节的设备支持音响、灯光、舞台搭建。4、我们的优势第3页共6页第2页共6页编号:时间:2021年x月x日书山有路勤为径,学海无涯苦作舟页码:第3页共6页(1)了解我们自己喜欢的音乐、生活方式,对原创音乐的激情;(2)熟悉大学音乐动态,与北京各高校的乐队、音乐人长期保持联系;(3)有组织类似活动的经验,具备组织音乐节各方面的专业人士;(4)与电视媒体、平面媒体、网络媒体的密切关系;(5)北京大学的品牌。四、赞助商的选择及类型1、选择赞助商的标准:(1)公司形象具有创新和活力;(2)在高校中享有很高的知名度和美誉度;(3)产品定位为知识象征和地位象征的人士。2、赞助商类型(1)冠名赞助(2)协办单位(3)特别鸣谢单位(4)媒体支持五、音乐节工作进程时限表内部策划审批阶段4月19至4月30日审批任务报名、排练与节目安排任务媒体推广任务赞助推介任务安全总务工作场地布置任务总体协调任务...

1、当您付费下载文档后,您只拥有了使用权限,并不意味着购买了版权,文档只能用于自身使用,不得用于其他商业用途(如 [转卖]进行直接盈利或[编辑后售卖]进行间接盈利)。
2、本站所有内容均由合作方或网友上传,本站不对文档的完整性、权威性及其观点立场正确性做任何保证或承诺!文档内容仅供研究参考,付费前请自行鉴别。
3、如文档内容存在违规,或者侵犯商业秘密、侵犯著作权等,请点击“违规举报”。

碎片内容

某高校赞助计划

确认删除?
VIP
微信客服
  • 扫码咨询
会员Q群
  • 会员专属群点击这里加入QQ群
客服邮箱
回到顶部