电脑桌面
添加小米粒文库到电脑桌面
安装后可以在桌面快捷访问

数字电视技术考试题(参考)VIP免费

数字电视技术考试题(参考)_第1页
1/6
数字电视技术考试题(参考)_第2页
2/6
数字电视技术考试题(参考)_第3页
3/6
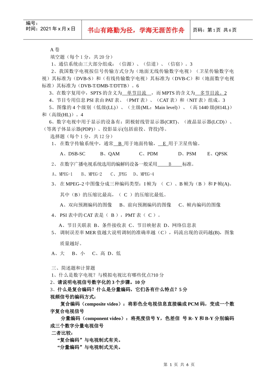
第1页共6页编号:时间:2021年x月x日书山有路勤为径,学海无涯苦作舟页码:第1页共6页A卷填空题(每个1分,共20分)1、通信系统由三大部分组成:(信源)、(信道)、(信宿)。32、我国数字电视按信号传输方式分为(地面无线传输数字电视)(卫星传输数字电视)其标准为(DVB-S)和(有线传输数字电视)其标准为(DVB-C)和(地面数字电视标准)其标准为(DVB-T/DMB-T/DTTB)。63、在数字复用中,SPTS的含义为单节目流,而MPTS的含义为多节目流。24、节目专用信息PSI表由PAT表、(PMT表)、(CAT表)和(NIT表)组成。35、图像的4个级别(低级(LL))、(主级(ML:Mainlevel))、(高1440级(H14L))和(高级(HL))。46、数字电视中用于显示的设备有:阴极射线管显示器(CRT)、(液晶显示器(LCD))、(等离子体显示器(PDP))、投影显示(包括前投、背投)等。选择题(每个1分,共12分)1、在数字传输系统中,通常B用于地面传输,E用于卫星传输。A、DSB-SCB、QAMC、PDMD、PSME、QPSK2、在数字广播电视系统选用的编解码设备一般采用B标准。A、MPEG-1B、MPEG-2C、JPEGD、MPEG-43、在MPEG–2中图像分成三种编码类型:I帧为(C)、B帧为(B)和P帧(A)。其中(B)的压缩比最高,(C)的压缩比最低。A、双向预测编码的图像B、前向预测编码的图像C、帧内编码的图像4、PSI表中的CAT表是(B),PMT表(C)。A、节目关联表B、条件接收表C、节目映射表D、网络信息表5、调制误差率MER值越大说明调制的准确率越(C),码流出现的误码越(B),图象质量越好。A、大B、小C、高D、低三、简述题和计算题1、什么是数字电视?与模拟电视比有哪些优点?10分2、请说明电视信号数字化的3个步骤。10分3、什么是复合编码?什么是分量编码,它们各有什么特点?5分视频信号的编码方式:复合编码(compositevideo):将彩色全电视信息直接编成PCM码,变成一个数字复合电视信号分量编码(componentvideo):将亮度信号Y,色差信号R-Y和B-Y分别编码成三个数字分量电视信号二者比较:“复合编码”与电视制式有关。“分量编码”与电视制式无关。第2页共6页第1页共6页编号:时间:2021年x月x日书山有路勤为径,学海无涯苦作舟页码:第2页共6页在节目后期制作中:“复合”需解码“分量”无需解码传输时:“复合”由于频分复用,产生亮,色串扰“分量”采用时分复用,无亮,色串扰4、简述节目专用信息在传输码流中的作用。10分5、什么是信道编码?简述信道编码的必要性56、什么是符号传输速率?什么是信道传输速率?8分7、ATSC和DVB标准的区别有哪些?8、请计算出8bit量化的视频信号和16bit量化的音频信号的量化信噪比?•单极性信号量化信噪比公式:6.02n+10.8(dB)n为量化比特。(视频信号)•6.02*8+10.8=•双极性信号量化信噪比公式:6.02n+1.76(dB)n为量化比特(音频信号)6.02*16+1.769、霍夫曼(Hoffman)编码霍夫曼(Hoffman)编码(属于统计编码)是可变字长编码(VLC:Variable-LengthCoding)的一种,相当于对概率大的符号给短码,对概率小的符号给长码。四、画图1、画出数字电视系统的结构图?10分2、请画出4:4:4、4:2:2、4:2:0采样格式。10分3、请画出MPEG2解码器简化框图。数字电视系统结构框图视频音频节目制作基代音频、视频标清、高清MPEG、DV视频编码音频编码节目复用器信道编码卫星、地面、有线电视传输系统解调制调制解复用、解码器视频D/A音频D/A数字视频数字音频模拟视频模拟音频数据数据QAM,QPSKVSB,COFDM传送复用器1N信源编码部分复用部分信道编码和调制部分解信道编码信宿部分第3页共6页第2页共6页变字长解码反之字形扫描反量化反DCT运动补偿I-画面运动矢量帧贮存P或B-画面解码的像素MPEG-2的解码器简化框图编号:时间:2021年x月x日书山有路勤为径,学海无涯苦作舟页码:第3页共6页B填空题(每个1分,共20分)1、世界上数字电视系统有三大标准,分别为(DVB(数字视频广播))(ATSC(高级电视制式))和(ISDB(综合业务数字广播))。32、数字电视按图像清晰度分为(数字高清HDTV),其图像分辨率(1920×1080),(数字标清SDTV),其图像分辨率PAL制时(720×576),NTSC制时(720×480)和(数字普清...

1、当您付费下载文档后,您只拥有了使用权限,并不意味着购买了版权,文档只能用于自身使用,不得用于其他商业用途(如 [转卖]进行直接盈利或[编辑后售卖]进行间接盈利)。
2、本站所有内容均由合作方或网友上传,本站不对文档的完整性、权威性及其观点立场正确性做任何保证或承诺!文档内容仅供研究参考,付费前请自行鉴别。
3、如文档内容存在违规,或者侵犯商业秘密、侵犯著作权等,请点击“违规举报”。

碎片内容

数字电视技术考试题(参考)

确认删除?
VIP
微信客服
  • 扫码咨询
会员Q群
  • 会员专属群点击这里加入QQ群
客服邮箱
回到顶部