电脑桌面
添加小米粒文库到电脑桌面
安装后可以在桌面快捷访问

淘宝托管服务协议VIP免费

淘宝托管服务协议_第1页
1/7
淘宝托管服务协议_第2页
2/7
淘宝托管服务协议_第3页
3/7
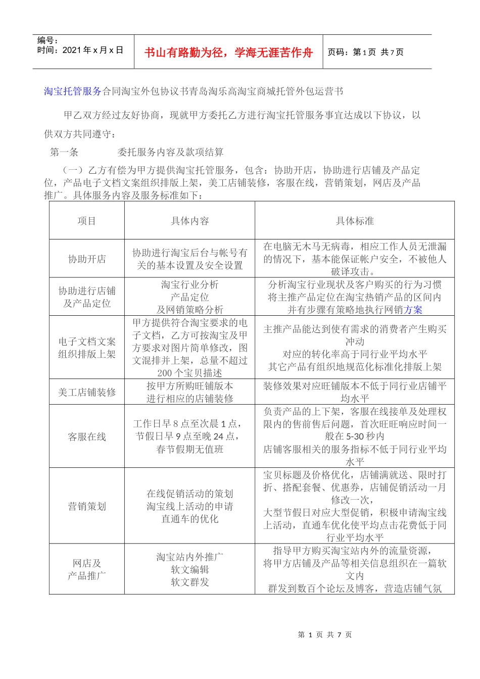
第1页共7页编号:时间:2021年x月x日书山有路勤为径,学海无涯苦作舟页码:第1页共7页淘宝托管服务合同淘宝外包协议书青岛淘乐高淘宝商城托管外包运营书甲乙双方经过友好协商,现就甲方委托乙方进行淘宝托管服务事宜达成以下协议,以供双方共同遵守:第一条委托服务内容及款项结算(一)乙方有偿为甲方提供淘宝托管服务,包含:协助开店,协助进行店铺及产品定位,产品电子文档文案组织排版上架,美工店铺装修,客服在线,营销策划,网店及产品推广。具体服务内容及服务标准如下:项目具体内容具体标准协助开店协助进行淘宝后台与帐号有关的基本设置及安全设置在电脑无木马无病毒,相应工作人员无泄漏的情况下,基本能保证帐户安全,不被他人破译攻击。协助进行店铺及产品定位淘宝行业分析产品定位及网销策略分析分析淘宝行业现状及客户购买的行为习惯将主推产品定位在淘宝热销产品的区间内并有步骤有策略地执行网销方案电子文档文案组织排版上架甲方提供符合淘宝要求的电子文档,乙方可按淘宝及甲方要求对图片简单修改,图文混排并上架,总量不超过200个宝贝描述主推产品能达到使有需求的消费者产生购买冲动对应的转化率高于同行业平均水平其它产品有组织地规范化标准化排版上架美工店铺装修按甲方所购旺铺版本进行相应的店铺装修装修效果对应旺铺版本不低于同行业店铺平均水平客服在线工作日早8点至次晨1点,节假日早9点至晚24点,春节假期无值班负责产品的上下架,客服在线接单及处理权限内的售前售后问题,首次旺旺响应时间一般在5-30秒内店铺客服相关的服务指标不低于同行业平均水平营销策划在线促销活动的策划淘宝线上活动的申请直通车的优化宝贝标题及价格优化,店铺满就送、限时打折、搭配套餐、优惠券,店铺促销活动一月修改一次,大型节假日对应大型促销,积极申请淘宝线上活动,直通车优化使平均点击花费低于同行业平均水平网店及产品推广淘宝站内外推广软文编辑软文群发指导甲方购买淘宝站内外的流量资源,将甲方店铺及产品等相关信息组织在一篇软文内群发到数百个论坛及博客,营造店铺气氛第2页共7页第1页共7页编号:时间:2021年x月x日书山有路勤为径,学海无涯苦作舟页码:第2页共7页(二)甲方向乙方支付元人民币/年(大写金额:元/年,该价格不含税),作为享受本协议第一条第(一)款约定的服务费用;该年费款项于本协议双方签字之时起三日内一次性付清;乙方开始服务后该服务费即不退;首年之后,第二年服务费的付款时间为服务开始后的第16个自然月月底之前。(三)协议生效后的第一个月为开业期,第二个月及第三个月为促销期,此三个月无销售提成。(四)协议生效后的第四个月起,乙方每月卖出商品按该月商品销售额的%提成,提成款项由甲方在次月月底前,付清给乙方。(五)甲方根据协议年度营业额完成情况给予乙方返利,具体如下:序号营业额(万)返利(%)112233(六)如甲方需要乙方提供未在上表列出的其它服务项目,可按附件中的淘乐高淘宝托管服务收费明细表中的价格或另行商定。(七)本协议中涉及到的所有服务费及提成或佣金均不含税。第二条服务期限本协议期限,自年月日起,至年月日止。第三条甲方权利和义务(一)甲方为乙方提供网上销售产品的质量需符合相关法律法规及国内产品标准。(二)甲方对所销售的产品需提供使用说明书及其相关资料,提供产品卖点及亮点说明,甲方需对产品的说明书、资料的真实性、完整性、合法性负责。(三)乙方网上销售的产品必须是甲方合法获得,如淘宝需要,甲方须能提供真实有效、详细的进价单、进货凭证及进货渠道。(四)甲方委托乙方负责的整体运营,包括产品价格的调整优化,及页面设计。第3页共7页第2页共7页编号:时间:2021年x月x日书山有路勤为径,学海无涯苦作舟页码:第3页共7页(五)甲方管理店铺时,违反所在平台的相关规则,造成甲方店铺被限权,封号,冻结等一切损失的,乙方不负任何责任。(六)甲方在淘宝服务平台保持足额余额以便该平台自动续费而不影响店铺正常运营。(七)甲方可选择为乙方提供一定额度的支付宝放款权限,用以日常处理客户纠纷。(八)甲方店铺相关密码或重要资料更改时,如未通知乙...

1、当您付费下载文档后,您只拥有了使用权限,并不意味着购买了版权,文档只能用于自身使用,不得用于其他商业用途(如 [转卖]进行直接盈利或[编辑后售卖]进行间接盈利)。
2、本站所有内容均由合作方或网友上传,本站不对文档的完整性、权威性及其观点立场正确性做任何保证或承诺!文档内容仅供研究参考,付费前请自行鉴别。
3、如文档内容存在违规,或者侵犯商业秘密、侵犯著作权等,请点击“违规举报”。

碎片内容

淘宝托管服务协议

确认删除?
VIP
微信客服
  • 扫码咨询
会员Q群
  • 会员专属群点击这里加入QQ群
客服邮箱
回到顶部