电脑桌面
添加小米粒文库到电脑桌面
安装后可以在桌面快捷访问

试谈报关货物完税价格的确定VIP免费

试谈报关货物完税价格的确定_第1页
1/8
试谈报关货物完税价格的确定_第2页
2/8
试谈报关货物完税价格的确定_第3页
3/8
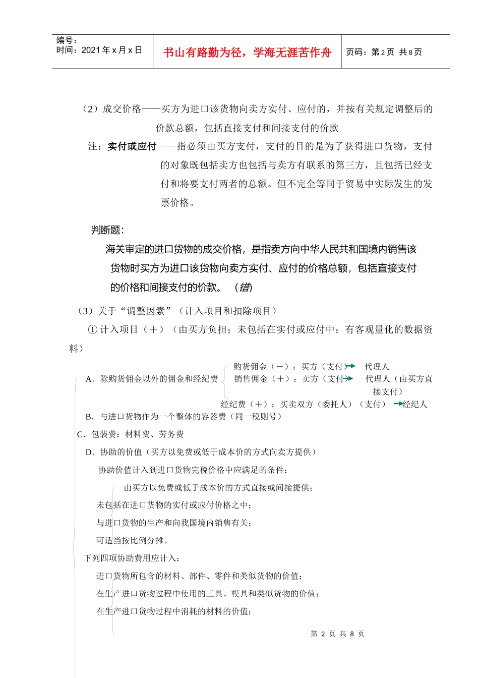
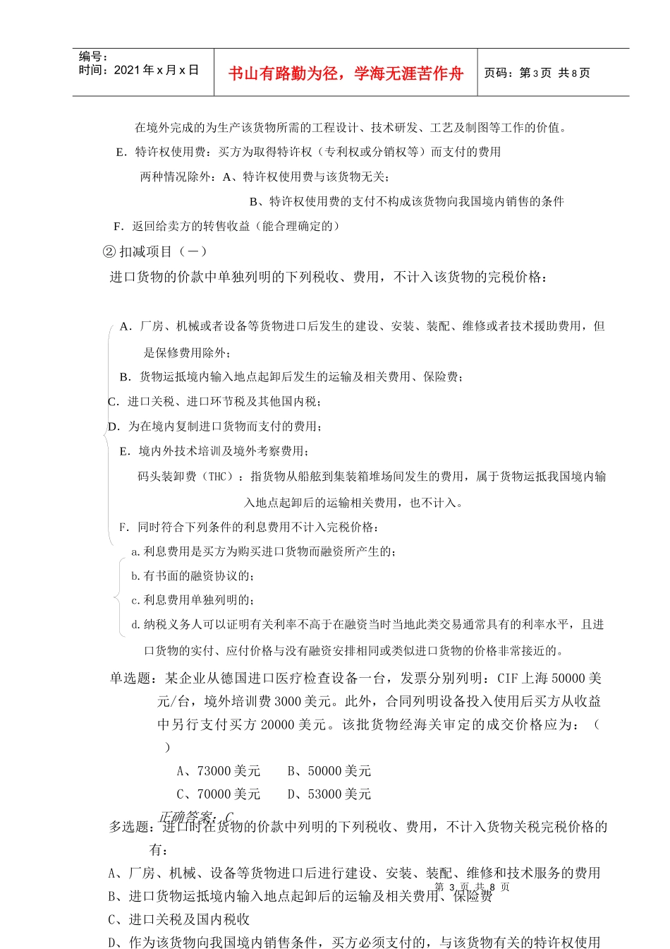
第1页共8页编号:时间:2021年x月x日书山有路勤为径,学海无涯苦作舟页码:第1页共8页第六章报关税费第二节报关货物完税价格的确定(一)一般进口货物一般进口货物:是指供境内消费,并对其全部价值一次性计征关税的货物。一、一般进口货物完税价格的审定1.进口货物成交价格法(使用率最高)进口完税价格尽可能采用货物的成交价格。(1)完税价格——满足一定条件的经调整的成交价格+其他费用(包括:境内输入地点起卸前的运费、与运费相关的费用、保险费等)。公式定价是指买卖双方未以具体明确的数值约定货物价格,而是以约定的定价公式来确定货物结算价格的定价方式。同时符合下列条件,海关以买卖双方约定的定价公式所确定的结算价格为基础审查确定完税价格:①在货物运抵中华人民共和国境内前买卖双方已书面约定定价公式;②结算价格取决于买卖双方均无法控制的客观条件和因素;③自货物申报进口之日起6个月内能够根据定价公式确定结算价格;④结算价格符合《审定办法》中成交价格的有关规定。进口货物成交价格法相同货物成交价格法类似货物成交价格法倒扣价格法计算价格法合理方法经海关同意可颠倒次序判断题:公式定价的进口货物,由于销售合同是以约定的定价公式而不是以具体明确的数值约定货物价格,因此该类进口货物不存在成交价格。(错)第2页共8页第1页共8页编号:时间:2021年x月x日书山有路勤为径,学海无涯苦作舟页码:第2页共8页(2)成交价格——买方为进口该货物向卖方实付、应付的,并按有关规定调整后的价款总额,包括直接支付和间接支付的价款注:实付或应付——指必须由买方支付,支付的目的是为了获得进口货物,支付的对象既包括卖方也包括与卖方有联系的第三方,且包括已经支付和将要支付两者的总额。但不完全等同于贸易中实际发生的发票价格。(3)关于“调整因素”(计入项目和扣除项目)①计入项目(+)(由买方负担;未包括在实付或应付中;有客观量化的数据资料)购货佣金(-):买方(支付)代理人A.除购货佣金以外的佣金和经纪费销售佣金(+):卖方(支付)代理人(由买方直接支付)经纪费(+):买卖双方(委托人)(支付)经纪人B.与进口货物作为一个整体的容器费(同一税则号)C.包装费:材料费、劳务费D.协助的价值(买方以免费或低于成本价的方式向卖方提供)协助价值计入到进口货物完税价格中应满足的条件:由买方以免费或低于成本价的方式直接或间接提供;未包括在进口货物的实付或应付价格之中;与进口货物的生产和向我国境内销售有关;可适当按比例分摊。下列四项协助费用应计入:进口货物所包含的材料、部件、零件和类似货物的价值;在生产进口货物过程中使用的工具、模具和类似货物的价值;在生产进口货物过程中消耗的材料的价值;判断题:海关审定的进口货物的成交价格,是指卖方向中华人民共和国境内销售该货物时买方为进口该货物向卖方实付、应付的价格总额,包括直接支付的价格和间接支付的价款。(错)第3页共8页第2页共8页编号:时间:2021年x月x日书山有路勤为径,学海无涯苦作舟页码:第3页共8页在境外完成的为生产该货物所需的工程设计、技术研发、工艺及制图等工作的价值。E.特许权使用费:买方为取得特许权(专利权或分销权等)而支付的费用两种情况除外:A、特许权使用费与该货物无关;B、特许权使用费的支付不构成该货物向我国境内销售的条件F.返回给卖方的转售收益(能合理确定的)②扣减项目(-)进口货物的价款中单独列明的下列税收、费用,不计入该货物的完税价格:A.厂房、机械或者设备等货物进口后发生的建设、安装、装配、维修或者技术援助费用,但是保修费用除外;B.货物运抵境内输入地点起卸后发生的运输及相关费用、保险费;C.进口关税、进口环节税及其他国内税;D.为在境内复制进口货物而支付的费用;E.境内外技术培训及境外考察费用;码头装卸费(THC):指货物从船舷到集装箱堆场间发生的费用,属于货物运抵我国境内输入地点起卸后的运输相关费用,也不计入。F.同时符合下列条件的利息费用不计入完税价格:a.利息费用是买方为购买进口货物而融资所产生的;b.有书面的融资协议的;c.利息...

1、当您付费下载文档后,您只拥有了使用权限,并不意味着购买了版权,文档只能用于自身使用,不得用于其他商业用途(如 [转卖]进行直接盈利或[编辑后售卖]进行间接盈利)。
2、本站所有内容均由合作方或网友上传,本站不对文档的完整性、权威性及其观点立场正确性做任何保证或承诺!文档内容仅供研究参考,付费前请自行鉴别。
3、如文档内容存在违规,或者侵犯商业秘密、侵犯著作权等,请点击“违规举报”。

碎片内容

试谈报关货物完税价格的确定

您可能关注的文档

确认删除?
VIP
微信客服
  • 扫码咨询
会员Q群
  • 会员专属群点击这里加入QQ群
客服邮箱
回到顶部