电脑桌面
添加小米粒文库到电脑桌面
安装后可以在桌面快捷访问

中南民族大学本科毕业论文(设计)规范化要求 VIP免费

中南民族大学本科毕业论文(设计)规范化要求 _第1页
1/5
中南民族大学本科毕业论文(设计)规范化要求 _第2页
2/5
中南民族大学本科毕业论文(设计)规范化要求 _第3页
3/5
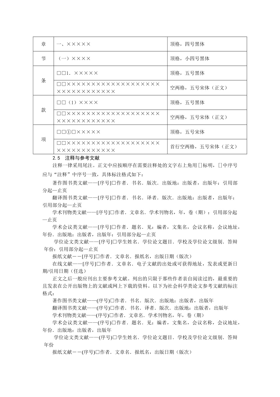
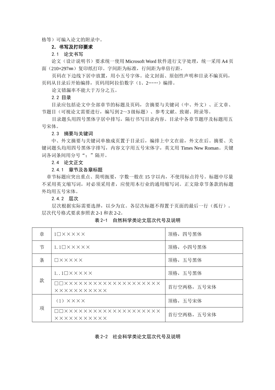
附件3-1:中南民族大学本科生毕业论文(设计)规范化要求毕业论文(设计)的撰写是学生在校学习阶段中非常重要的教学环节之一,是培养学生综合运用所学知识和技能,分析和解决实际问题,锻炼创新能力的重要手段。为了进一步规范本科生毕业论文(设计)的撰写工作,提高论文撰写质量,加强毕业论文的管理工作,根据《中南民族大学本科生毕业论文(设计)工作条例》,特制定本要求。1.论文结构及写作要求论文(设计说明书)应包括:封面,原创性声明,目录,中文题目、中文摘要与关键词、英文题目、英文摘要与关键词,正文,致谢,注释,参考文献,附录(可选)等部分。1.1目录目录独立成页,包括论文中全部章、节的标题及页码。1.2题目题目应该简短、明确、有概括性。论文题目一般中文字数不超过25个字,外文题目不超过15个实词,不使用标点符号,中外文题名应一致。标题中尽量不用英文缩写词,必须采用时,应使用本行业通用缩写词。1.3摘要与关键词摘要摘要是对论文(设计说明书)内容不加注释和评论的简短陈述,要求扼要说明研究工作的目的、主要材料和方法、研究结果、结论、科学意义或应用价值等,是一篇具有独立性和完整性的短文。摘要中不宜使用公式、图表以及非公知公用的符号和术语,不标注引用文献编号。中文摘要一般为200字左右。关键词关键词是供检索用的主题词条,应采用能覆盖论文主要内容的通用技术词条(参照相应的技术术语标准),一般列3~8个,按词条的外延层次从大到小排列,应在摘要中出现。中英文关键词应一一对应。1.4论文正文论文正文部分包括:绪论(或前言、序言)、论文主体及结论。绪论(可选)是说明论文工作的选题目的和意义,国内外文献综述以及论文所要研究的内容。论文主体是论文的主要组成部分。要求层次清楚,文字简练,通顺,重点突出。结论是整个论文的总结,应以简练的文字说明论文所做的工作。正文字数原则上文、法、经、管类不少于8000字,理、工类不少于5000字。1.5注释论文中有个别名词或情况需要解释时或者引用他人的观点及原话、主要数据等必须加注说明,注明出处1.6参考文献参考文献反映论文的取材来源、材料的广博程度。列出的只限于那些作者亲自阅读过的,最重要的且发表在公开出版物上的文献或网上下载的资料。参考文献一般不少于20项。1.7致谢向给予指导、合作、支持及协助完成研究工作的单位、组织或个人致谢,内容应简洁明了、实事求是,避免俗套。1.8附录不宜放在正文中但有重要参考价值的内容(如公式的推导、程序流程图、图纸、数据表格等)可编入论文的附录中。2.书写及打印要求2.1论文书写论文(设计说明书)要求统一使用MicrosoftWord软件进行文字处理,统一采用A4页面(210×297㎜)复印纸打印。字间距为标准,行间距为单倍行距。页码在下边线下居中放置,用小五号字体。论文封面、原创性声明和目录不编页码,页码从目录后开始编排,页码用阿拉伯数字(1、2……)编排。论文错漏率不能大于万分之五。2.2目录目录应包括论文中全部章节的标题及页码,含摘要与关键词(中、外文)、正文章、节题目(可视论文需要进行,编写到2~3级标题)、参考文献、致谢、附录等。目录题头用四号黑体字居中排写,隔行书写目录内容。目录中各章节题序及标题用五号宋体。2.3摘要与关键词中、外文摘要与关键词单独成页置于目录后,编排上中文在前,外文在后。摘要、关键词题头均用四号黑体字排写,内容文字用五号宋体字,英文用TimesNewRoman。关键词各词条间用分号“;”隔开。2.4论文正文2.4.1章节及各章标题章节标题应突出重点、简明扼要,字数一般在15字以内,不使用标点符号。标题中尽量不采用英文缩写词,对必须采用者,应使用本行业的通用缩写词。正文除章节条款的标题外均用五号宋体。2.4.2层次层次根据实际需要选择,以少为宜。各层次标题不得置于页面的最后一行(孤行)。层次代号格式要求参照表2-1和表2-2。表2-1自然科学类论文层次代号及说明章1□×××××顶格,四号黑体节1.1□×××××顶格,小四号黑体条□×××××顶格,五号黑体款1..1□×××××顶格,五号黑体□□××××××××××××××××××××××××...

1、当您付费下载文档后,您只拥有了使用权限,并不意味着购买了版权,文档只能用于自身使用,不得用于其他商业用途(如 [转卖]进行直接盈利或[编辑后售卖]进行间接盈利)。
2、本站所有内容均由合作方或网友上传,本站不对文档的完整性、权威性及其观点立场正确性做任何保证或承诺!文档内容仅供研究参考,付费前请自行鉴别。
3、如文档内容存在违规,或者侵犯商业秘密、侵犯著作权等,请点击“违规举报”。

碎片内容

中南民族大学本科毕业论文(设计)规范化要求

确认删除?
VIP
微信客服
  • 扫码咨询
会员Q群
  • 会员专属群点击这里加入QQ群
客服邮箱
回到顶部