电脑桌面
添加小米粒文库到电脑桌面
安装后可以在桌面快捷访问

兽药残留总结VIP专享VIP免费

兽药残留总结_第1页
1/7
兽药残留总结_第2页
2/7
兽药残留总结_第3页
3/7
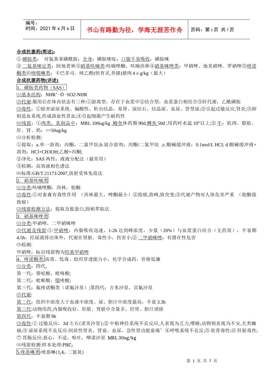
第1页共7页编号:时间:2021年x月x日书山有路勤为径,学海无涯苦作舟页码:第1页共7页合成抗菌药(简述):①磺胺类:对氨基苯磺酰胺;全身:磺胺嘧啶;口服不易吸收:磺胺咪②二氨基嘧定类:阿地普林③硝基呋喃类:呋喃唑酮、呋喃西林④硝基咪唑类:甲硝唑、地美硝唑、罗硝唑⑤喹诺酮类⑥喹噁啉类:卡巴多司,喹乙醇(快育灵,养猪)猪肉4μg/kg(最大)合成抗菌药物(详述)1.磺胺类药物(SAS)⑴基本结构:NHR’-◎-SO2-NHR⑵代谢:服用后在体内状态有三种:①游离型,存在于血浆中②结合型,血浆蛋白相结合③肝代谢,乙酰磺胺⑶毒性:①损害泌尿系统。偏酸性,析出结晶,易肾、尿结石、结晶尿、血尿、管型尿;②引起过敏反应,肾炎;③抑制造血系统,形成溶血性贫血;④引起细菌产生耐药性⑷残留:①肉类,乳制品中:MRL100ug/kg,鳗鱼休药期90d,鳟鱼50d;用药时水温10°以上;②牛:肌肉、脂肪、肝、肾、奶:<=50ug/kg⑸分析检测:①提取:a.单一溶剂:丙酮,二氯甲烷;b.混合溶剂:丙酮/二氯甲烷;c.酸碱缓冲液:0.1mol/LHCl;d.酸碱缓冲液+溶剂:HCl+CH3OH;乙酸+丙酮;②净化:SAS两性:液液分配法(最常用)③检测:高效液相色谱法⑹标准:GB/T21173-2007,放射受体免疫法2.硝基呋喃类⑴分类:呋喃唑酮,西林,他酮⑵毒性:①对畜禽有毒性作用(西林最大,唑酮最小)②致癌,致畸,致突变;③代谢产物对人体危害严重(他酮强致癌)⑶残留检测方法:提取及脱蛋白,固相萃取法3.硝基咪唑类⑴分类:甲硝唑,二甲硝咪唑⑵代谢及残留:①甲硝唑:内服吸收迅速,1-2h达到峰浓度,少量(20%)与血浆蛋白结合(无药效),半衰期4.5h,经尿液排出体外,代谢在肾脏,毒性小,伤害小;②二甲硝咪唑:有潜在性危害⑶检测:甲硝唑:标识残留物为羟基甲硝唑4.喹诺酮类:高效、低毒、组织穿透能力小,化学合成药,价格低廉⑴分类:四代,第一代:萘啶酸,吡咯酸;第二代:吡哌酸,噁喹酸;第三代:氟喹诺酮类(诺氟沙星);第四代:吉米沙星,宾氟沙星⑵代谢:第二代:组织中浓度大于血液中浓度。尿、胆汁中浓度最高,半衰3.3h第三代:动物用药,内服吸收好,肝脏、肾脏中含量多,经肾、胆汁消除第四代:半衰期9h⑶毒性:①过敏反应,3d左右(诺美沙星);②中枢神经系统不良反应,人表现为乏力,嗜睡;动物则表现为不安,犬类癫痫;③泌尿系统不良反应:间质性肾炎,肾衰,血尿,急性肾功能衰竭’④呼吸系统不良反;⑤软骨毒性;⑥肝脏毒性;⑦胃肠反应:恶心,不适,呕吐,咽诺沙星MRL30ug/kg⑷残留检测:样本处理:PHC35.喹恶啉类:喹恶啉(1,4,-二氮氧)第2页共7页第1页共7页编号:时间:2021年x月x日书山有路勤为径,学海无涯苦作舟页码:第2页共7页⑴类别,性质:显著促进动物生长,提高瘦肉率,改善品质,饲料利用率可提高10%用的最多的是喹乙醇,痢菌净,卡巴氧,喹烯酮喹乙醇,德科尔公司生产(快育灵,奥拉金);卡巴氧:与喹乙醇相似⑵代谢毒性:卡巴氧:喹恶啉-2羧酸⑶残留:喹乙醇:休药期35天卡巴氧:肝脏残留大⑷检测:喹乙醇,MRL,4ug/kg3.驱虫类药物(简述):⑴驱线虫类药物:①苯并咪唑类:噻苯哒唑,吩苯哒唑②四氯咪啶类③有机磷类:敌百虫,滴滴畏,好乐松④抗生素类:伊/阿维菌素⑤去肺线虫类:左旋咪唑(牛咳)⑥抗丝状虫类:(犬心脏丝虫),乙胺嗪;⑵驱绦虫类:吡喹酮,阿吩哒唑,氯硝枊胺(灭绦灵)⑶抗吸虫类:硝氯酚,敌百虫(肝片吸虫,肺吸虫,血吸虫)⑷抗血吸虫类:(牛)六氯对二甲苯(血防846)驱虫类药物(详述)1.驱线虫类⑴苯并咪唑类①结构,药理:驱除肠道寄生虫②药物残留:a.噻苯达唑(特克多,噻菌灵):驱虫光谱,抑制线虫的延胡索酸还原酶,2h后达到血药峰值,代谢迅速,代谢物为5-羟基噻苯达唑,牛奶中的MRL≤100ug/kg,休药期5d,肝肾,肌肉,脂肪≤100ug/kgb.坎本达唑(噻苯达唑酯):在肝脏内经胆汁排泄,休药期21d,羊28dc.苯硫尿酯(硫菌灵):混悬剂,丸剂,原药+洛苯达唑d.非班太尔(FEB):丸剂,混悬剂,代谢物:芬苯达唑(FBE),对片形线虫、形双腔线虫有效e.阿苯达唑(AB2):三种代谢物:AB2-SO、-SO2、AB2-NH2-SO2,肝肾残留大f.甲苯达唑(甲苯咪唑):光谱,对多种胃肠道线虫,绦虫有效.氨基-MB2≤100ug/kg,羧基-MB2...

1、当您付费下载文档后,您只拥有了使用权限,并不意味着购买了版权,文档只能用于自身使用,不得用于其他商业用途(如 [转卖]进行直接盈利或[编辑后售卖]进行间接盈利)。
2、本站所有内容均由合作方或网友上传,本站不对文档的完整性、权威性及其观点立场正确性做任何保证或承诺!文档内容仅供研究参考,付费前请自行鉴别。
3、如文档内容存在违规,或者侵犯商业秘密、侵犯著作权等,请点击“违规举报”。

碎片内容

兽药残留总结

确认删除?
VIP
微信客服
  • 扫码咨询
会员Q群
  • 会员专属群点击这里加入QQ群
客服邮箱
回到顶部