电脑桌面
添加小米粒文库到电脑桌面
安装后可以在桌面快捷访问

大学管理学重点整理资料VIP专享VIP免费

大学管理学重点整理资料_第1页
1/8
大学管理学重点整理资料_第2页
2/8
大学管理学重点整理资料_第3页
3/8
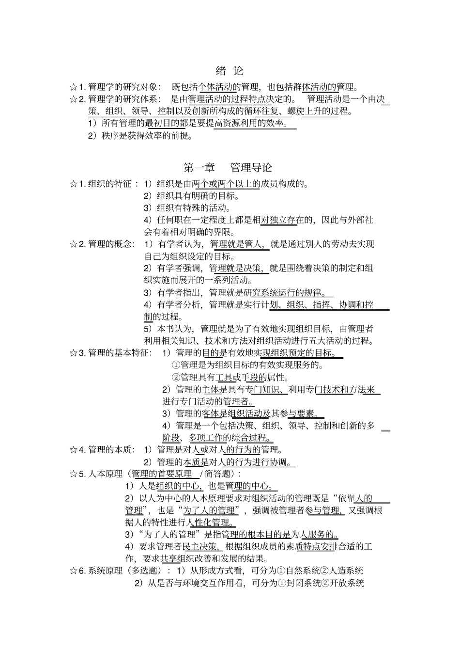
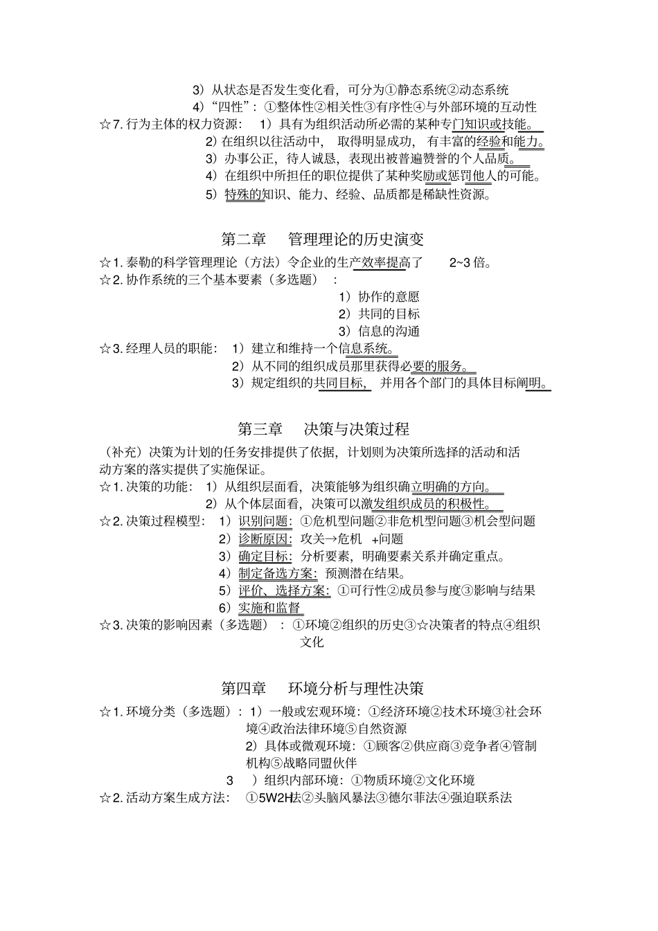
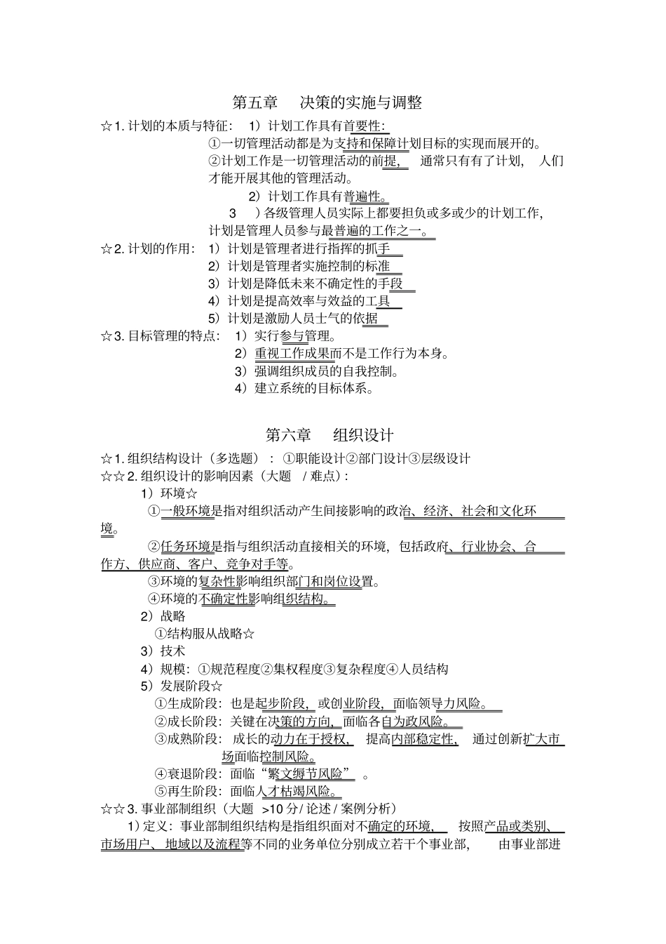
绪论☆1.管理学的研究对象:既包括个体活动的管理,也包括群体活动的管理。☆2.管理学的研究体系:是由管理活动的过程特点决定的。管理活动是一个由决策、组织、领导、控制以及创新所构成的循环往复、螺旋上升的过程。1)所有管理的最初目的都是要提高资源利用的效率。2)秩序是获得效率的前提。第一章管理导论☆1.组织的特征:1)组织是由两个或两个以上的成员构成的。2)组织具有明确的目标。3)组织有特殊的活动。4)任何职在一定程度上都是相对独立存在的,因此与外部社会有着相对明确的界限。☆2.管理的概念:1)有学者认为,管理就是管人,就是通过别人的劳动去实现自己为组织设定的目标。2)有学者强调,管理就是决策,就是围绕着决策的制定和组织实施而展开的一系列活动。3)有学者指出,管理就是研究系统运行的规律。4)有学者分析,管理就是实行计划、组织、指挥、协调和控制的过程。5)本书认为,管理就是为了有效地实现组织目标,由管理者利用相关知识、技术和方法对组织活动进行五大活动的过程。☆3.管理的基本特征:1)管理的目的是有效地实现组织预定的目标。①管理是为组织目标的有效实现服务的。②管理具有工具或手段的属性。2)管理的主体是具有专门知识、利用专门技术和方法来进行专门活动的管理者。3)管理的客体是组织活动及其参与要素。4)管理是一个包括决策、组织、领导、控制和创新的多阶段、多项工作的综合过程。☆4.管理的本质:1)管理是对人或对人的行为的管理。2)管理的本质是对人的行为进行协调。☆5.人本原理(管理的首要原理/简答题):1)人是组织的中心,也是管理的中心。2)以人为中心的人本原理要求对组织活动的管理既是“依靠人的管理”,也是“为了人的管理”,强调被管理者参与管理,又强调根据人的特性进行人性化管理。3)“为了人的管理”是指管理的根本目的是为人服务的。4)要求管理者民主决策,根据组织成员的素质特点安排合适的工作,要求共享组织改善和发展的结果。☆6.系统原理(多选题):1)从形成方式看,可分为①自然系统②人造系统2)从是否与环境交互作用看,可分为①封闭系统②开放系统3)从状态是否发生变化看,可分为①静态系统②动态系统4)“四性”:①整体性②相关性③有序性④与外部环境的互动性☆7.行为主体的权力资源:1)具有为组织活动所必需的某种专门知识或技能。2)在组织以往活动中,取得明显成功,有丰富的经验和能力。3)办事公正,待人诚恳,表现出被普遍赞誉的个人品质。4)在组织中所担任的职位提供了某种奖励或惩罚他人的可能。5)特殊的知识、能力、经验、品质都是稀缺性资源。第二章管理理论的历史演变☆1.泰勒的科学管理理论(方法)令企业的生产效率提高了2~3倍。☆2.协作系统的三个基本要素(多选题):1)协作的意愿2)共同的目标3)信息的沟通☆3.经理人员的职能:1)建立和维持一个信息系统。2)从不同的组织成员那里获得必要的服务。3)规定组织的共同目标,并用各个部门的具体目标阐明。第三章决策与决策过程(补充)决策为计划的任务安排提供了依据,计划则为决策所选择的活动和活动方案的落实提供了实施保证。☆1.决策的功能:1)从组织层面看,决策能够为组织确立明确的方向。2)从个体层面看,决策可以激发组织成员的积极性。☆2.决策过程模型:1)识别问题:①危机型问题②非危机型问题③机会型问题2)诊断原因:攻关→危机+问题3)确定目标:分析要素,明确要素关系并确定重点。4)制定备选方案:预测潜在结果。5)评价、选择方案:①可行性②成员参与度③影响与结果6)实施和监督☆3.决策的影响因素(多选题):①环境②组织的历史③☆决策者的特点④组织文化第四章环境分析与理性决策☆1.环境分类(多选题):1)一般或宏观环境:①经济环境②技术环境③社会环境④政治法律环境⑤自然资源2)具体或微观环境:①顾客②供应商③竞争者④管制机构⑤战略同盟伙伴3)组织内部环境:①物质环境②文化环境☆2.活动方案生成方法:①5W2H法②头脑风暴法③德尔菲法④强迫联系法第五章决策的实施与调整☆1.计划的本质与特征:1)计划工作具有首要性:①一切管理活动都是为支持和保障计划目标...

1、当您付费下载文档后,您只拥有了使用权限,并不意味着购买了版权,文档只能用于自身使用,不得用于其他商业用途(如 [转卖]进行直接盈利或[编辑后售卖]进行间接盈利)。
2、本站所有内容均由合作方或网友上传,本站不对文档的完整性、权威性及其观点立场正确性做任何保证或承诺!文档内容仅供研究参考,付费前请自行鉴别。
3、如文档内容存在违规,或者侵犯商业秘密、侵犯著作权等,请点击“违规举报”。

碎片内容

大学管理学重点整理资料

确认删除?
VIP
微信客服
  • 扫码咨询
会员Q群
  • 会员专属群点击这里加入QQ群
客服邮箱
回到顶部