电脑桌面
添加小米粒文库到电脑桌面
安装后可以在桌面快捷访问

湖南省建筑行业农民工劳动合同范本VIP免费

湖南省建筑行业农民工劳动合同范本_第1页
1/9
湖南省建筑行业农民工劳动合同范本_第2页
2/9
湖南省建筑行业农民工劳动合同范本_第3页
3/9
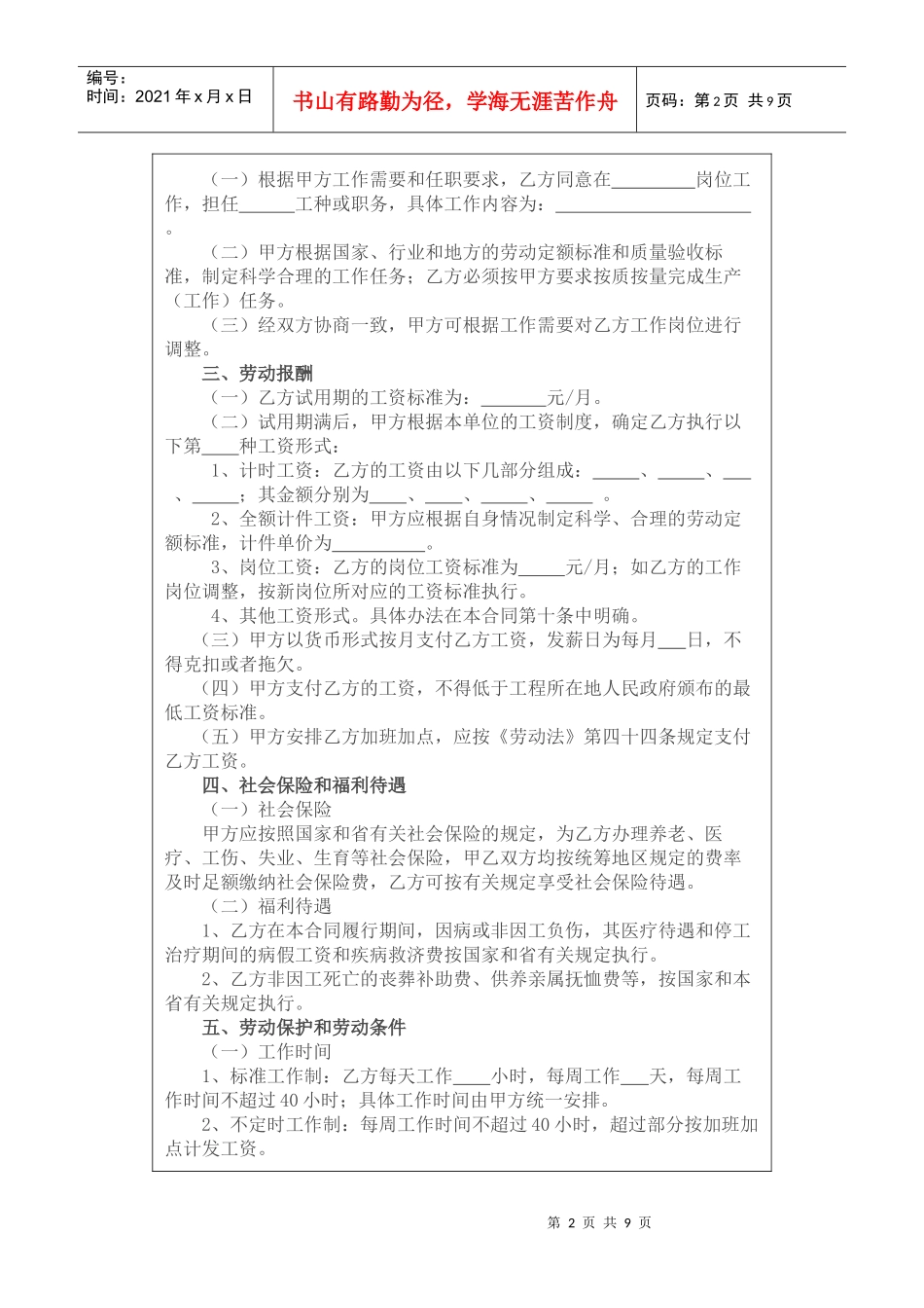
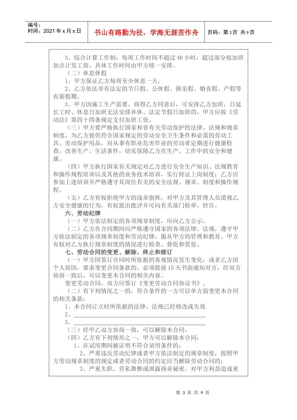
第1页共9页编号:时间:2021年x月x日书山有路勤为径,学海无涯苦作舟页码:第1页共9页湖南省建筑行业农民工劳动合同范本编号建筑行业农民工劳动合同书(示范文本)甲方(用人单位)名称:法定代表人(委托代理人):地址:性质:联系电话:乙方(劳动者)姓名:性别:出生年月:家庭住址:居民身份证号码:联系电话:湖南省劳动和社会保障厅印制甲乙双方根据《中华人民共和国劳动法》和《湖南省劳动合同规定》等法律、法规,在平等自愿、协商一致的基础上,一致同意订立本劳动合同。一、合同类型和期限甲、乙双方选择以下第种形式确定本合同期限:(一)有固定期限:自年月日起至年月日止。(二)无固定期限:自年月日起至法定的或本合同所约定的终止条件出现时止。(三)以完成一定的工作(任务)为期限。自年月日至工作(任务)完成时即行终止。其中试用期自年月日至年月日止,期限为天。二、工作岗位第2页共9页第1页共9页编号:时间:2021年x月x日书山有路勤为径,学海无涯苦作舟页码:第2页共9页(一)根据甲方工作需要和任职要求,乙方同意在岗位工作,担任工种或职务,具体工作内容为:。(二)甲方根据国家、行业和地方的劳动定额标准和质量验收标准,制定科学合理的工作任务;乙方必须按甲方要求按质按量完成生产(工作)任务。(三)经双方协商一致,甲方可根据工作需要对乙方工作岗位进行调整。三、劳动报酬(一)乙方试用期的工资标准为:元/月。(二)试用期满后,甲方根据本单位的工资制度,确定乙方执行以下第种工资形式:1、计时工资:乙方的工资由以下几部分组成:、、、;其金额分别为、、、。2、全额计件工资:甲方应根据自身情况制定科学、合理的劳动定额标准,计件单价为。3、岗位工资:乙方的岗位工资标准为元/月;如乙方的工作岗位调整,按新岗位所对应的工资标准执行。4、其他工资形式。具体办法在本合同第十条中明确。(三)甲方以货币形式按月支付乙方工资,发薪日为每月日,不得克扣或者拖欠。(四)甲方支付乙方的工资,不得低于工程所在地人民政府颁布的最低工资标准。(五)甲方安排乙方加班加点,应按《劳动法》第四十四条规定支付乙方工资。四、社会保险和福利待遇(一)社会保险甲方应按照国家和省有关社会保险的规定,为乙方办理养老、医疗、工伤、失业、生育等社会保险,甲乙双方均按统筹地区规定的费率及时足额缴纳社会保险费,乙方可按有关规定享受社会保险待遇。(二)福利待遇1、乙方在本合同履行期间,因病或非因工负伤,其医疗待遇和停工治疗期间的病假工资和疾病救济费按国家和省有关规定执行。2、乙方非因工死亡的丧葬补助费、供养亲属抚恤费等,按国家和本省有关规定执行。五、劳动保护和劳动条件(一)工作时间1、标准工作制:乙方每天工作小时,每周工作天,每周工作时间不超过40小时;具体工作时间由甲方统一安排。2、不定时工作制:每周工作时间不超过40小时,超过部分按加班加点计发工资。第3页共9页第2页共9页编号:时间:2021年x月x日书山有路勤为径,学海无涯苦作舟页码:第3页共9页3、综合计算工作制:每周工作时间不超过40小时,超过部分按加班加点计发工资,具体工作时间由甲方统一安排。(二)休息休假1、甲方保证乙方每周至少休息一天。2、乙方依法享有法定的节日假、公休假、探亲假、婚丧假、产假等有薪假期。3、甲方因施工生产需要,商得乙方同意后,可安排乙方加班,日延长工时、休息日加班无法安排补休、法定节假日加班的,甲方应按《劳动法》第四十四条规定支付加班工资。(三)甲方要严格执行国家和省有关劳动保护的法律、法规和规章制度,为乙方提供符合国家规定的劳动安全卫生条件和必需的劳动工具、劳动保护用品,对从事有职业危害作业的劳动者定期进行健康检查,改善生产、生活条件,切实保障乙方在生产、工作中的安全和健康。(四)甲方执行国家有关规定对乙方进行安全生产知识、法规教育和操作规程培训以及其他的业务技术培训,实行持证上岗制度;乙方应参加上述培训并严格遵守其岗位有关的安全法规、规章、制度和操作规程。(五)乙方有权拒绝甲方的违章指挥,对甲方及其管理人员漠视乙方安全健康的行为,有...

1、当您付费下载文档后,您只拥有了使用权限,并不意味着购买了版权,文档只能用于自身使用,不得用于其他商业用途(如 [转卖]进行直接盈利或[编辑后售卖]进行间接盈利)。
2、本站所有内容均由合作方或网友上传,本站不对文档的完整性、权威性及其观点立场正确性做任何保证或承诺!文档内容仅供研究参考,付费前请自行鉴别。
3、如文档内容存在违规,或者侵犯商业秘密、侵犯著作权等,请点击“违规举报”。

碎片内容

湖南省建筑行业农民工劳动合同范本

确认删除?
VIP
微信客服
  • 扫码咨询
会员Q群
  • 会员专属群点击这里加入QQ群
客服邮箱
回到顶部