电脑桌面
添加小米粒文库到电脑桌面
安装后可以在桌面快捷访问

北京市房屋买卖合同VIP免费

北京市房屋买卖合同_第1页
1/5
北京市房屋买卖合同_第2页
2/5
北京市房屋买卖合同_第3页
3/5
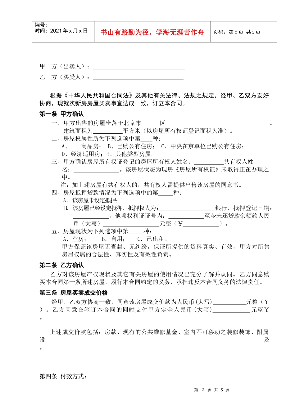
次新房专用版本台帐编号:房屋买卖合同《房屋所有权证》未取得正在办理之中甲方(出卖人):乙方(买受人):次新房买卖合同第2页共5页编号:时间:2021年x月x日书山有路勤为径,学海无涯苦作舟页码:第2页共5页甲方(出卖人):乙方(买受人):根据《中华人民共和国合同法》及其他有关法律、法规之规定,经甲、乙双方友好协商,现就次新房房屋买卖事宜达成一致,订立本合同。第一条甲方确认一、甲方出售的房屋坐落于北京市______区。建筑面积为平方米(以房屋所有权证登记面积为准)。二、房屋权属性质为下列选项中第____种:A、商品房;B、已购公有住房;C、中央在京单位已购公有住房;D、经济适用房;E、其他类型房屋。三、甲方确认房屋所有权证登记的房屋所有权人姓名:共有权人姓名:。该房屋状态为现房《房屋所有权证》未取得正在办理之中。注:如上述房屋有共有权人的,共有权人需提供出售该房屋的同意书。四、房屋抵押贷款情况为下列选项中的第种:A.该房屋未设定抵押:B.该房屋已经设定抵押,抵押权人为:银行,抵押登记日期:,他项权利证证号为:至今未还贷款余额约人民币(大写)元整(¥)。五、房屋现状为下列选项中第种:A.空房;B.自用;C.已出租。甲方保证该房屋无查封、无纠纷,保证所提供的资料真实、有效,甲方对所售房屋权属的合法性、真实性及有效性负责。第二条乙方确认乙方对该房屋产权现状及其它有关房屋的使用情况已充分了解并认同。乙方同意购买本合同第一条所述房屋,履行本合同约定的义务,承担违反本合同义务的法律责任。第三条房屋买卖成交价格经甲、乙双方协商一致,同意该房屋成交价款为人民币(大写)元整(¥)。乙方同意在签订本合同的同时支付甲方定金人民币(大写)元整¥。上述成交价款包括:房款、现有的公共维修基金、室内不可移动之装修装饰、附属设及。第四条付款方式:第3页共5页第2页共5页编号:时间:2021年x月x日书山有路勤为径,学海无涯苦作舟页码:第3页共5页一、甲方同意乙方采取以下第种付款方式:1.全款一次性支付2.需要银行贷款(公积金、商贷)二、甲乙双方约定:1.乙方在签订本合同个工作日内交付甲方部分购房款¥元整,剩余房款¥元整于该房产办理转移登记手续时交付。2.甲方□同意□不同意乙方在交付上述款项后办理先期入住。第五条关于产权登记的约定:一、甲、乙双方应相互配合向房屋所在区(县)房地产交易所申请办理上市批准及房屋买卖权属过户相关手续,并按照有关规定申请领取《房屋所有权证》。二、严格遵守国家的税收政策,按照实际成交价格申报房产权证过户,所发生的税费由甲、乙双方各自依照国家规定缴纳(双方另有约定的按照约定缴纳)。三、待《房屋所有权证》下发后甲乙双方□同意□不同意共同至房地产经纪公司办理合同网签事宜。第六条房屋交付:甲、乙双方就房屋交付达成以下细目:一、房屋交验前房屋所产生的水、电、燃气、物业、供暖等各项费用由甲方承担;房屋交验后房屋所产生的水、电、燃气、供暖、物业等各项费用由乙方自行承担。房屋交付时甲方须提供上述费用交纳的凭证。二、如房屋原产权单位要求权属过户前签订物业、供暖协议,提前预付物业、供暖费用的,乙方应按照原产权单位要求办理。第七条违约责任一、乙方交付甲方购房定金后,双方依据《合同法》定金罚则的规定承担违约责任,甲方违约应当双倍返还乙方定金,乙方违约甲方收取的定金不予返还。二、乙方如未按照本合同第四条规定付款方式付款,甲方对乙方逾期付款行为有权追第4页共5页第3页共5页编号:时间:2021年x月x日书山有路勤为径,学海无涯苦作舟页码:第4页共5页究违约责任。每逾期一日,乙方应支付甲方逾期款项的千分之三作为延期付款的违约金。逾期超过十个工作日,甲方有权解除本合同,乙方所付定金不予返还。三、甲、乙任何一方不按照本合同办理手续或不提供相关证件、资料等(含贷款所需相关材料),致使本合同无法按期顺利履行的,每延误一日应向对方支付房价款千分之三的违约金,逾期超过十个工作日,守约方有权解除合同。第八条争议的解决办法因履行本合同所产生的争议,双方应协商解决。协商不成的,任何一方...

1、当您付费下载文档后,您只拥有了使用权限,并不意味着购买了版权,文档只能用于自身使用,不得用于其他商业用途(如 [转卖]进行直接盈利或[编辑后售卖]进行间接盈利)。
2、本站所有内容均由合作方或网友上传,本站不对文档的完整性、权威性及其观点立场正确性做任何保证或承诺!文档内容仅供研究参考,付费前请自行鉴别。
3、如文档内容存在违规,或者侵犯商业秘密、侵犯著作权等,请点击“违规举报”。

碎片内容

北京市房屋买卖合同

确认删除?
VIP
微信客服
  • 扫码咨询
会员Q群
  • 会员专属群点击这里加入QQ群
客服邮箱
回到顶部