电脑桌面
添加小米粒文库到电脑桌面
安装后可以在桌面快捷访问

财经法规_多选_有答案VIP免费

财经法规_多选_有答案_第1页
1/10
财经法规_多选_有答案_第2页
2/10
财经法规_多选_有答案_第3页
3/10
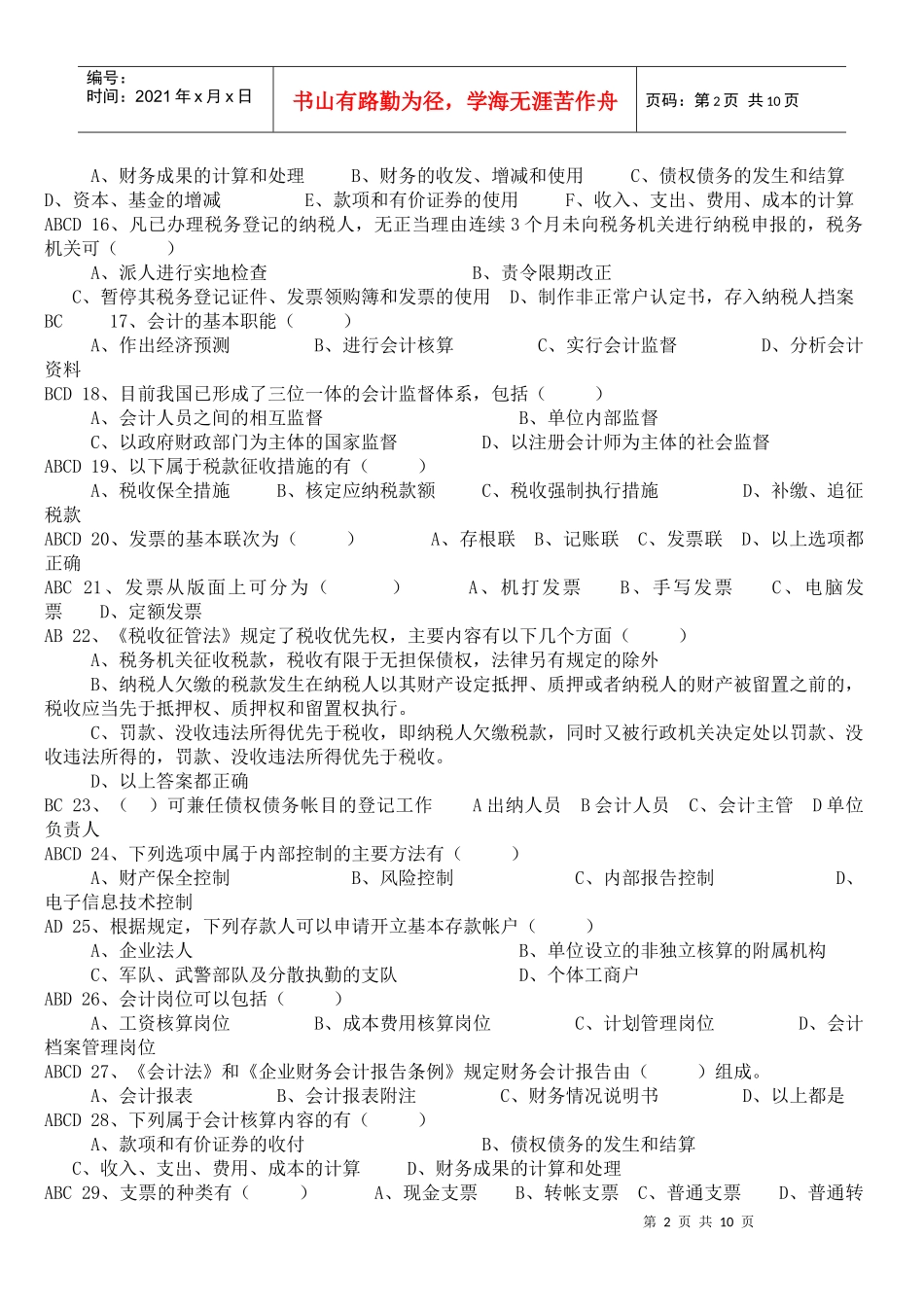
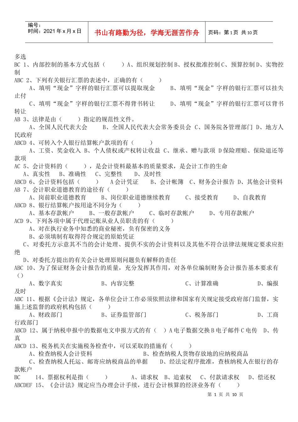
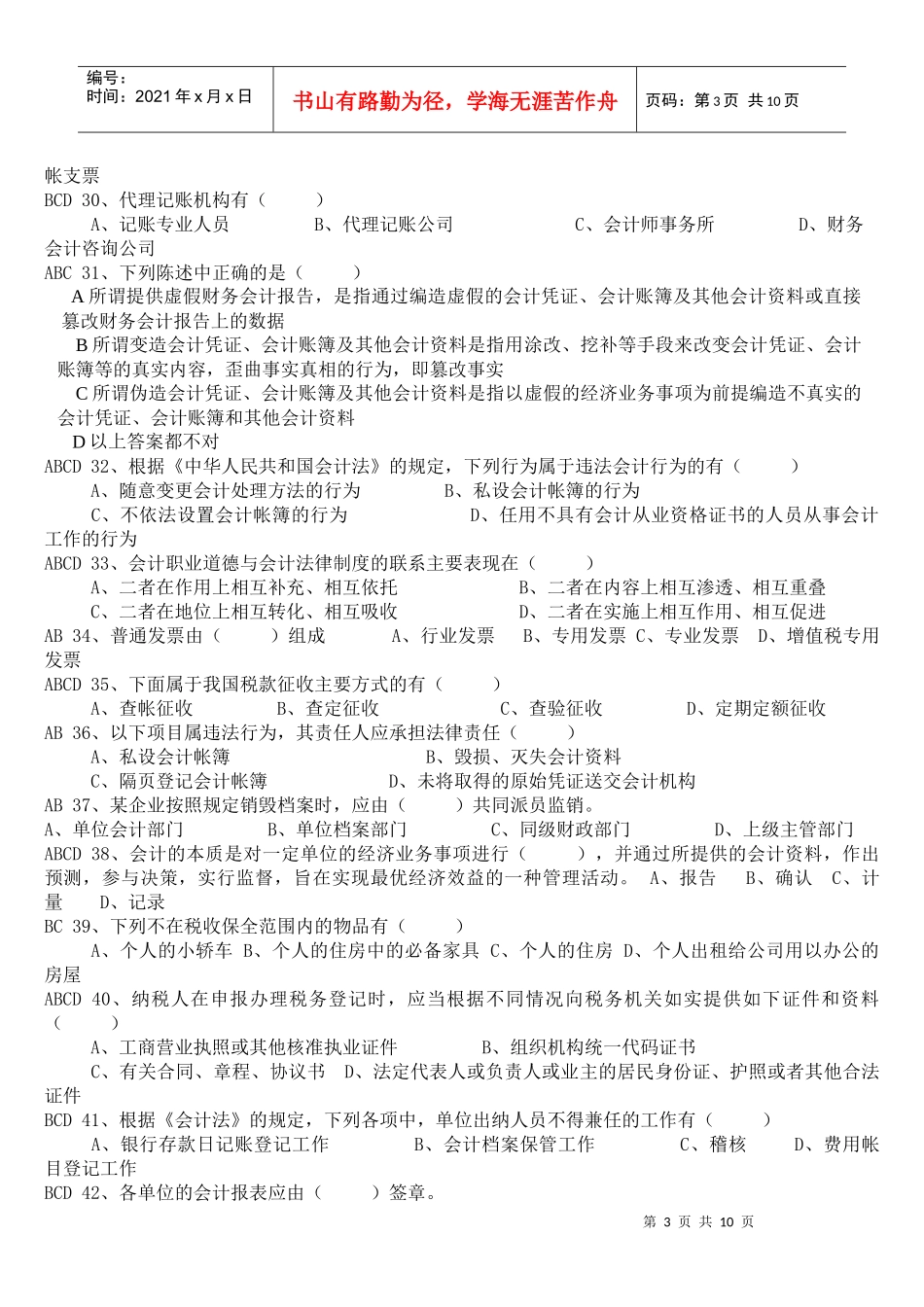
第1页共10页编号:时间:2021年x月x日书山有路勤为径,学海无涯苦作舟页码:第1页共10页多选BC1、内部控制的基本方式包括()A、组织规划控制B、授权批准控制C、预算控制D、实物控制ABC2、下列有关银行汇票的表述中,正确的有()A、填明“现金”字样的银行汇票可以提取现金B、填明“现金”字样的银行汇票可以挂失止付C、填明“现金”字样的银行汇票不得背书转让D、填明“现金”字样的银行汇票可以背书转让AB3、法律是由()指定的规范性文件。A、全国人民代表大会B、全国人民代表大会常务委员会C、国务院各管理部门D、地方人民政府ABCD4、可转入个人银行结算帐户款项的有()A、工资、奖金收入B、个人债权或产权转让收益C、继承、赠与款项D保险理赔、保险退还等款项AC5、会计资料的(),是会计资料最基本的质量要求,是会计工作的生命A、真实性B、准确性C、完整性D、及时性ABCD6、会计资料包括()A会计凭证B、会计帐簿C、财务会计报告D、其他会计资料AB7、会计职业道德教育的途径有()A、岗前职业道德教育B、岗位职业道德继续教育C、接受教育D、自我教育ABCD8、银行结算帐户按用途不同分为()A、基本存款帐户B、一般存款帐户C、临时存款帐户D、专用存款帐户ACD9、下列各项中属于代理记账从业人员职责的有()A、对在执行业务中知悉的商业秘密,负有保密的义务B、必须填制有取得符合规定的原始凭证C、对委托方示意其不当的会计处理、提供不实的会计资料以及其他不符合法律法规规定要求应拒绝D、对委托方提出的有关会计处理原则问题负有解释的责任ABC10、为了保证财务会计报告的质量,充分发挥其作用,对各单位编制财务会计报告基本要求有()A、数字真实B、内容完整C、计算准确D、编报及时ABC11、根据《会计法》规定,各单位会计工作必须依照法律和国家有关规定接受政府部门监督,实施上述监督的政府机构包括()A、财政部门B、证券监管部门C、税务部门D、工商行政部门ABCD12、属于纳税申报中的数据电文申报方式的有()A电子数据交换B电子邮件C电传D、传真ABCD13、税务机关在实施税务检查中,可以采取的措施有()A、检查纳税人会计资料B、检查纳税人货物存放地的应纳税商品C、检查纳税人托运、邮寄应纳税商品的单据D、经法定程序批准,查核纳税人在银行的存款帐户BC14、票据权利是指()A、请求权B、追索权C、付款请求权D、偿还权ABCDEF15、《会计法》规定应当办理会计手续,进行会计核算的经济业务有()第2页共10页第1页共10页编号:时间:2021年x月x日书山有路勤为径,学海无涯苦作舟页码:第2页共10页A、财务成果的计算和处理B、财务的收发、增减和使用C、债权债务的发生和结算D、资本、基金的增减E、款项和有价证券的使用F、收入、支出、费用、成本的计算ABCD16、凡已办理税务登记的纳税人,无正当理由连续3个月未向税务机关进行纳税申报的,税务机关可()A、派人进行实地检查B、责令限期改正C、暂停其税务登记证件、发票领购簿和发票的使用D、制作非正常户认定书,存入纳税人挡案BC17、会计的基本职能()A、作出经济预测B、进行会计核算C、实行会计监督D、分析会计资料BCD18、目前我国已形成了三位一体的会计监督体系,包括()A、会计人员之间的相互监督B、单位内部监督C、以政府财政部门为主体的国家监督D、以注册会计师为主体的社会监督ABCD19、以下属于税款征收措施的有()A、税收保全措施B、核定应纳税款额C、税收强制执行措施D、补缴、追征税款ABCD20、发票的基本联次为()A、存根联B、记账联C、发票联D、以上选项都正确ABC21、发票从版面上可分为()A、机打发票B、手写发票C、电脑发票D、定额发票AB22、《税收征管法》规定了税收优先权,主要内容有以下几个方面()A、税务机关征收税款,税收有限于无担保债权,法律另有规定的除外B、纳税人欠缴的税款发生在纳税人以其财产设定抵押、质押或者纳税人的财产被留置之前的,税收应当先于抵押权、质押权和留置权执行。C、罚款、没收违法所得优先于税收,即纳税人欠缴税款,同时又被行政机关决定处以罚款、没收违法所得的,罚款、没收违法所得优先于税收。D、以上答案都正确BC23、()可兼任债权债务帐目的登记...

1、当您付费下载文档后,您只拥有了使用权限,并不意味着购买了版权,文档只能用于自身使用,不得用于其他商业用途(如 [转卖]进行直接盈利或[编辑后售卖]进行间接盈利)。
2、本站所有内容均由合作方或网友上传,本站不对文档的完整性、权威性及其观点立场正确性做任何保证或承诺!文档内容仅供研究参考,付费前请自行鉴别。
3、如文档内容存在违规,或者侵犯商业秘密、侵犯著作权等,请点击“违规举报”。

碎片内容

财经法规_多选_有答案

您可能关注的文档

确认删除?
VIP
微信客服
  • 扫码咨询
会员Q群
  • 会员专属群点击这里加入QQ群
客服邮箱
回到顶部