电脑桌面
添加小米粒文库到电脑桌面
安装后可以在桌面快捷访问

财务管理B教学大纲VIP专享VIP免费

财务管理B教学大纲_第1页
1/3
财务管理B教学大纲_第2页
2/3
财务管理B教学大纲_第3页
3/3
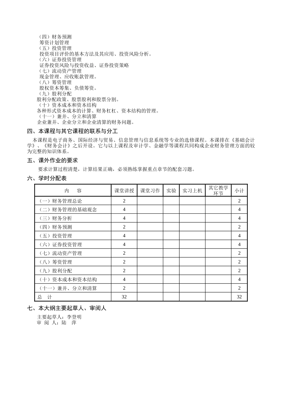
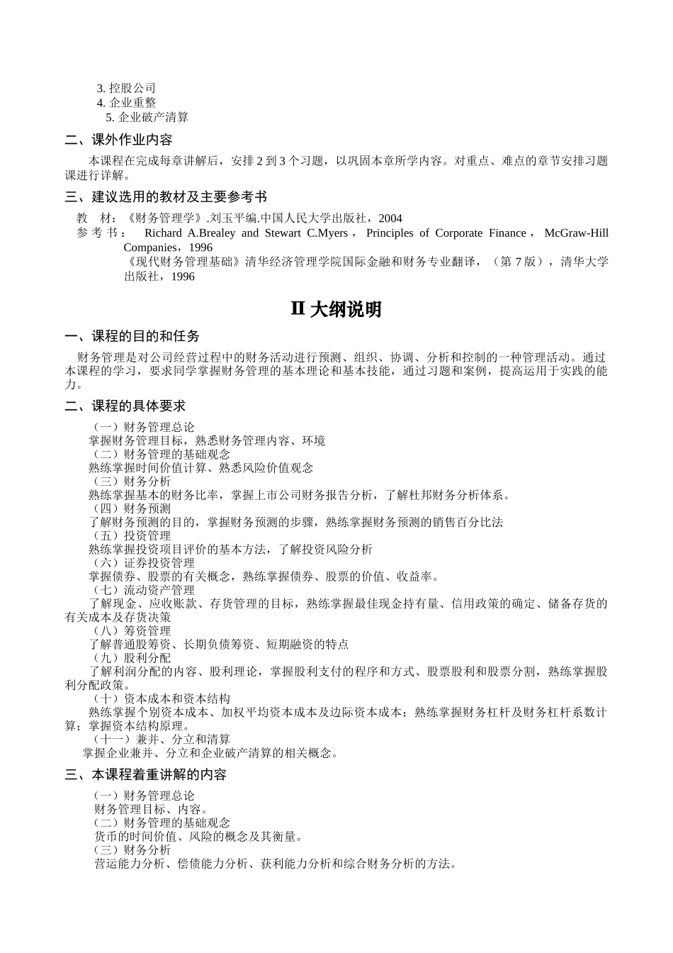
《财务管理B》教学大纲课程编号050161B课程性质学科基础、选修学时32学分2适用专业国际经济与贸易(国际商法)、电子商务、信息管理与信息系统、工业设计等。Ⅰ大纲本文一、课程内容(一)财务管理总论1.财务管理目标2.财务管理内容3.财务管理环境(二)财务管理的基础观念1.时间价值观念2.风险价值观念(三)财务分析1.财务分析概述2.基本的财务比率3.财务分析的应用(四)财务预测1.财务预测概述2.财务预测的方法(五)投资管理1.投资项目评价的基本方法2.投资项目评价方法的应用3.投资风险分析(六)证券投资管理1.债券投资评价2.股票投资评价(七)流动资产管理1.现金管理2.应收账款管理(八)筹资管理1.普通股筹资2.长期负债筹资3.短期融资与营运资金政策(九)股利分配1.利润分配的内容2.股利支付的程序和方式3.股利分配政策和内部融资4.股票股利和股票分割(十)资本成本和资本结构1.资本成本2.财务杠杆3.资本结构(十一)兼并、分立和清算1.企业兼并与收购2.剥离与分立3.控股公司4.企业重整5.企业破产清算二、课外作业内容本课程在完成每章讲解后,安排2到3个习题,以巩固本章所学内容。对重点、难点的章节安排习题课进行详解。三、建议选用的教材及主要参考书教材:《财务管理学》.刘玉平编.中国人民大学出版社,2004参考书:RichardA.BrealeyandStewartC.Myers,PrinciplesofCorporateFinance,McGraw-HillCompanies,1996《现代财务管理基础》清华经济管理学院国际金融和财务专业翻译,(第7版),清华大学出版社,1996Ⅱ大纲说明一、课程的目的和任务财务管理是对公司经营过程中的财务活动进行预测、组织、协调、分析和控制的一种管理活动。通过本课程的学习,要求同学掌握财务管理的基本理论和基本技能,通过习题和案例,提高运用于实践的能力。二、课程的具体要求(一)财务管理总论掌握财务管理目标,熟悉财务管理内容、环境(二)财务管理的基础观念熟练掌握时间价值计算、熟悉风险价值观念(三)财务分析熟练掌握基本的财务比率,掌握上市公司财务报告分析,了解杜邦财务分析体系。(四)财务预测了解财务预测的目的,掌握财务预测的步骤,熟练掌握财务预测的销售百分比法(五)投资管理熟练掌握投资项目评价的基本方法,了解投资风险分析(六)证券投资管理掌握债券、股票的有关概念,熟练掌握债券、股票的价值、收益率。(七)流动资产管理了解现金、应收账款、存货管理的目标,熟练掌握最佳现金持有量、信用政策的确定、储备存货的有关成本及存货决策(八)筹资管理了解普通股筹资、长期负债筹资、短期融资的特点(九)股利分配了解利润分配的内容、股利理论,掌握股利支付的程序和方式、股票股利和股票分割,熟练掌握股利分配政策。(十)资本成本和资本结构熟练掌握个别资本成本、加权平均资本成本及边际资本成本;熟练掌握财务杠杆及财务杠杆系数计算;掌握资本结构原理。(十一)兼并、分立和清算掌握企业兼并、分立和企业破产清算的相关概念。三、本课程着重讲解的内容(一)财务管理总论财务管理目标、内容。(二)财务管理的基础观念货币的时间价值、风险的概念及其衡量。(三)财务分析营运能力分析、偿债能力分析、获利能力分析和综合财务分析的方法。(四)财务预测筹资计划管理(五)投资管理投资项目评价的基本方法及其应用、投资风险分析。(六)证券投资管理证券投资风险与投资收益、证券投资策略(七)流动资产管理现金管理、应收账款管理。(八)筹资管理股权资本筹集、负债筹资。(九)股利分配股利分配政策、股票股利和股票分割。(十)资本成本和资本结构各种形式资本成本的计算、财务杠杠、资本结构的管理。(十一)兼并、分立和清算企业兼并、企业分立和企业清算的财务问题。四、本课程与其它课程的联系与分工本课程是电子商务、国际经济与贸易、信息管理与信息系统等专业的选修课程。本课排在《基础会计学》、《财务会计》之后开设。它与以上课程及审计学、金融学等课程共同构成企业财务管理方面的较为完整的知识体系。五、课外作业的要求要求计算过程清楚,计算结果正确,必须熟练掌握重点章节的配套习题。六、学时分配表内容课堂讲授...

1、当您付费下载文档后,您只拥有了使用权限,并不意味着购买了版权,文档只能用于自身使用,不得用于其他商业用途(如 [转卖]进行直接盈利或[编辑后售卖]进行间接盈利)。
2、本站所有内容均由合作方或网友上传,本站不对文档的完整性、权威性及其观点立场正确性做任何保证或承诺!文档内容仅供研究参考,付费前请自行鉴别。
3、如文档内容存在违规,或者侵犯商业秘密、侵犯著作权等,请点击“违规举报”。

碎片内容

财务管理B教学大纲

墨香书阁+ 关注
实名认证
内容提供者

热爱教学事业,对互联网知识分享很感兴趣

确认删除?
VIP
微信客服
  • 扫码咨询
会员Q群
  • 会员专属群点击这里加入QQ群
客服邮箱
回到顶部