电脑桌面
添加小米粒文库到电脑桌面
安装后可以在桌面快捷访问

二、信用评价法案例VIP免费

二、信用评价法案例_第1页
1/15
二、信用评价法案例_第2页
2/15
二、信用评价法案例_第3页
3/15
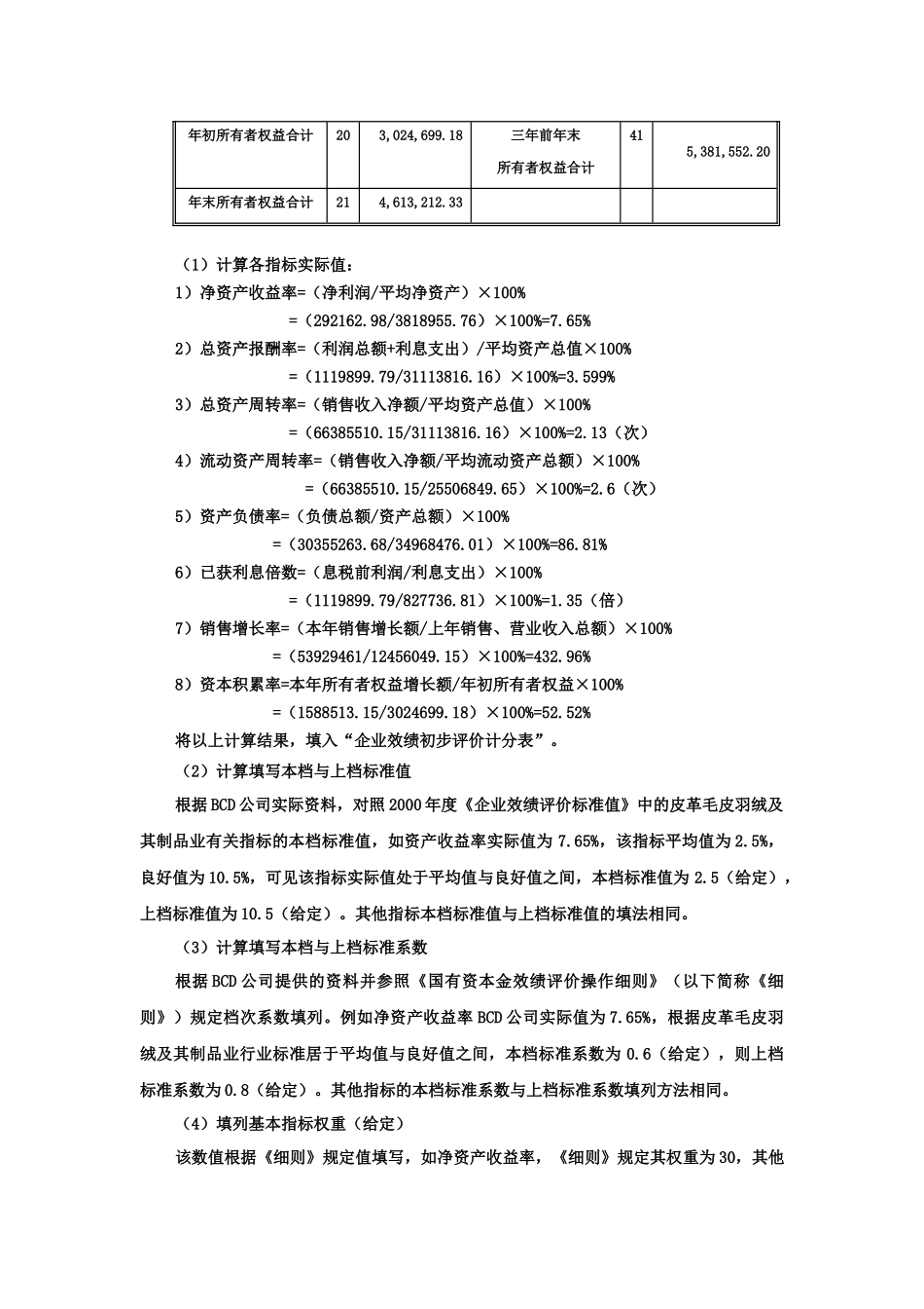
信用评价法案例(一)案例背景BCD公司原欠商业银行贷款本息20,019,988.00元(本金18,010,000.00元,利息2,009,988.00元),根据国家有关规定,将BCD公司所欠货款划归资产管理公司。为如实反映资产管理公司收购不良资产的真实价值,提高BCD公司还债积极性,经资产管理公司与BCD公司协商,决定拟对上述债务采取现金清偿方式,即资产管理公司在原债权的基础上减让部分债权,BCD公司以此获得部分重组收益,对剩余债务以现金资产分次偿还。为此,受资产管理公司委托,ABC评估公司对BCD公司的偿债能力(即贷款现值)进行分析评估,为资产管理公司拟采用现金清偿方式处置债权提供咨询服务。(二)评估过程介绍第一步,接受委托,签定业务约定书;第二步,制定评价工作方案,搜集基础资料;第三步,运用信用评价法确定信用等级系数:(1)设置评价指标;(2)设置评价指标权重;(3)设置标准值及标准系数;(4)计算各项指标得实际值和综合得分;1)计算基础得分;2)计算修正系数;3)修正基础得分;4)定性分析;5)综合评价。(5)将信用评价结果与企业信用等级对比,确定信用等级系数。第四步,确定贷款方式系数;第五步,确定贷款形态系数;第六步,计算贷款损失率;第七步,计算该债权可变现价值。(三)评估技术简介1.确认BCD公司信用等级及信用等级系数参照国有资本金效绩评价规则,确定评价年度为2000年。信用评价应以一个完整的会计年度为基准,由此收集BCD公司连续三年的会计报表、有关财务数据和用于非计量评价的基础资料如表3—6。表3—6企业效绩评价基础数据表企业名称:BCD公司评价年度:2000年单位:元项目行次金额项目行次金额年初流动资产123,720,184.72待处理资产净损失额22226,3361.06年末流动资产227,293,514.58不良资产合计234,074,569.44年末应收账款33,639,848.82经营亏损挂帐24年初应收账款43,726,506.37销售收入2566,385,510.15年初存货513,164,641.08销售折扣与折让26年末存货616,913,431.93销售成本2762,762,842.75年末长期投资7439,650.00销售费用28860,451.69年末固定资产(净值)84,252,631.99销售税金及附加29141,740.82年初固定资产原价95,839,720.29销售(营业)利润302,620,475.05年末固定资产原价107,546,048.39管理费用31500,575.26年初累计折旧112,742,888.70财务费用32827,736.81年末累计折旧123,293,416.40利息净支出33827,736.81年末土地资产13利润总额34292,162.98年初资产总计1427,259,156.31净利润35292,162.98年末资产总计1534,968,476.01经营活动产生的现金流量净额36-393,952.22年末流动负债1627,272,263.68上年销售收入3712,456,049.15年末负债合计1730,355,263.68上年利润总额38232,447.83年末长期负债183,083,000.00上年所有者权益合计393,024,699.18年末少数股东权益19三年前年末利润总额403,019.48年初所有者权益合计203,024,699.18三年前年末所有者权益合计415,381,552.20年末所有者权益合计214,613,212.33(1)计算各指标实际值:1)净资产收益率=(净利润/平均净资产)×100%=(292162.98/3818955.76)×100%=7.65%2)总资产报酬率=(利润总额+利息支出)/平均资产总值×100%=(1119899.79/31113816.16)×100%=3.599%3)总资产周转率=(销售收入净额/平均资产总值)×100%=(66385510.15/31113816.16)×100%=2.13(次)4)流动资产周转率=(销售收入净额/平均流动资产总额)×100%=(66385510.15/25506849.65)×100%=2.6(次)5)资产负债率=(负债总额/资产总额)×100%=(30355263.68/34968476.01)×100%=86.81%6)已获利息倍数=(息税前利润/利息支出)×100%=(1119899.79/827736.81)×100%=1.35(倍)7)销售增长率=(本年销售增长额/上年销售、营业收入总额)×100%=(53929461/12456049.15)×100%=432.96%8)资本积累率=本年所有者权益增长额/年初所有者权益×100%=(1588513.15/3024699.18)×100%=52.52%将以上计算结果,填入“企业效绩初步评价计分表”。(2)计算填写本档与上档标准值根据BCD公司实际资料,对照2000年度《企业效绩评价标准值》中的皮革毛皮羽绒及其制品业有关指标的本档标准值,如资产收益率实...

1、当您付费下载文档后,您只拥有了使用权限,并不意味着购买了版权,文档只能用于自身使用,不得用于其他商业用途(如 [转卖]进行直接盈利或[编辑后售卖]进行间接盈利)。
2、本站所有内容均由合作方或网友上传,本站不对文档的完整性、权威性及其观点立场正确性做任何保证或承诺!文档内容仅供研究参考,付费前请自行鉴别。
3、如文档内容存在违规,或者侵犯商业秘密、侵犯著作权等,请点击“违规举报”。

碎片内容

二、信用评价法案例

确认删除?
VIP
微信客服
  • 扫码咨询
会员Q群
  • 会员专属群点击这里加入QQ群
客服邮箱
回到顶部