电脑桌面
添加小米粒文库到电脑桌面
安装后可以在桌面快捷访问

《会计制度设计》网上作业02任务部分试题答案VIP免费

《会计制度设计》网上作业02任务部分试题答案_第1页
1/7
《会计制度设计》网上作业02任务部分试题答案_第2页
2/7
《会计制度设计》网上作业02任务部分试题答案_第3页
3/7
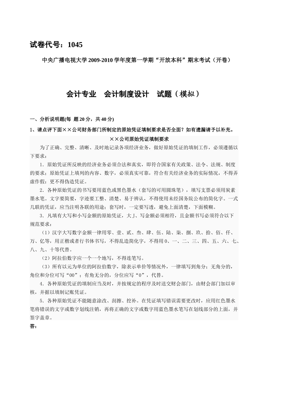
试卷代号:1045中央广播电视大学2009-2010学年度第一学期“开放本科”期末考试(开卷)会计专业会计制度设计试题(模拟)一、分析说明题(每题20分,共40分)1、请点评下面××公司财务部门所制定的原始凭证填制要求是否全面?如有遗漏请予以补充。××公司原始凭证填制要求为了正确、完整、清晰、及时地记录各项经济业务,做好原始凭证的填制工作,必须遵循以下要求:1.原始凭证所反映的经济业务必须合法和真实,即符合国家有关政策、法令、法规、制度的要求;原始凭证上填列的内容、数字,必须真实可靠,符合有关经济业务的实际情况,不得弄虚作假:更不得伪造凭证。2.各种原始凭证的书写要用蓝色或黑色墨水(套写的可用圆珠笔),填写支票必须用炭素墨水笔。文字要简要,字迹要工整、清楚、易于辨认,不得使用未经国务院公布的简化字。一式几联的凭证,应当注明各联的用途;套写时,一定要写透,避免上面清楚,下面模糊。3.凡填有大写和小写金额的原始凭证,大J、写金额必须相符,且金额书写必须符合以下规范要求:(1)汉字大写数字金额一律用零、壹、贰、叁、肆、伍、陆、柒、捌、玖、拾、佰、仟、万、亿等,用正楷或者行书体书写,不得乱造简化字,不得用0、一、二、三、四、五、六、七、八、九、十等代替。(2)阿拉伯数字应一个一个地写,不得连笔写。(3)所有以元为单位的阿拉伯数字,除表示单价等情况外,一律填写到角分;无角分的,角位和分位可写“00”;有角无分的,分位应写“0”,代替。4.各种原始凭证的填制应当及时,并按规定的程序及时送交财会部门,由财会部门加以审核,并据以填制记账凭证。5.各种原始凭证不能随意涂改、刮擦、挖补。在凭证填写错误需要更改时,应用红色墨水笔将错误的文字或数字划线注销,再将正确的文字或数字用蓝色墨水笔写在划线部分的上面,并签字盖章。答:2、请指出下面的账簿属于哪一类?其存在哪些问题?应当怎样设置?管理费用分类账20××年凭证摘要结算凭证对方科目借方贷方结余月日种类编号种类号数21上年结余21┅┅2┅┅3┅┅6┅┅15┅┅合计累计答:二、制度设计题:(60分)账簿的设计(一)公司简介HS化工有限公司有50余位员工,其下属厂有600余位员工。HS化工有限公司前身HS化工厂,靠2000元自筹资金起家,目前公司拥有流动资金8亿多元,铺开于市内500多处特约经销点。15年来,在没有任何外界资金投入的情况下,完全凭自己艰苦奋斗,在市场经济的风浪中搏击,发展为“国家无投资,银行无贷款,原料无分配(渠道)”,而“产品无积压,企业无利息债”的“五无企业”。现在的HS是一家拥有近10亿元自有资金的大型现代化涂料有限公司。(二)会计部门岗位1.总会计师1人。监督整个财务科工作。2.公司财务科共9人。财务科长(1人):管理日常的会计工作,负责复核记账凭证,记银行日记账,编制对外财务报表。销售收款(2人):市内应收账款(1人):记应收账款明细账兼记分类账。市外应收账款(1人):记应收账款明细账兼记总账。材料采购(1人):记原材料明细账。应付账款(1人):记应付账款明细账。现金出纳(1人):负责现金报销,记现金日记账。管理会计(1人):负责内部管理报表的编制。电算化(2人):操作员(1人):输入文档资料,打印,复印。程序员(1人):系统维护。3.下属厂财务科共8人。财务科长(1人):负责成本核算及报告。北新泾地区销售收款(1人):收款并汇总至公司。包装材料(1人):记包装材料明细分类账。原材料(1人);记原材料收、付、存明细分类账。成本核算(1人):每月产成品成本的核算。生产统计(1人):记录生产中有关数据,以便成本核算。电算化(2人):操作员(1人):输人文档资料,打印,复印。程序员(1人):系统维护。[要求]1.请为该公司设计一套完整的账簿体系(包括账簿的种类、用途、格式等)。2.该公司应当采用哪一种账务处理程序?并画出其流程图。《会计制度设计》模拟试题参考答案一、分析题1、参见第三章第一节的内容答题要点:1.不全面。2.应当补充:(1)各种原始凭证的内容必须逐项填写齐全,不得遗漏;必须符合手续完备的要求,经办业务的有关部门和人员要认真审核,签名盖章。(2)各种原始凭证都必...

1、当您付费下载文档后,您只拥有了使用权限,并不意味着购买了版权,文档只能用于自身使用,不得用于其他商业用途(如 [转卖]进行直接盈利或[编辑后售卖]进行间接盈利)。
2、本站所有内容均由合作方或网友上传,本站不对文档的完整性、权威性及其观点立场正确性做任何保证或承诺!文档内容仅供研究参考,付费前请自行鉴别。
3、如文档内容存在违规,或者侵犯商业秘密、侵犯著作权等,请点击“违规举报”。

碎片内容

《会计制度设计》网上作业02任务部分试题答案

墨香书阁+ 关注
实名认证
内容提供者

热爱教学事业,对互联网知识分享很感兴趣

确认删除?
VIP
微信客服
  • 扫码咨询
会员Q群
  • 会员专属群点击这里加入QQ群
客服邮箱
回到顶部