电脑桌面
添加小米粒文库到电脑桌面
安装后可以在桌面快捷访问

《会计基础》复习资料VIP免费

《会计基础》复习资料_第1页
1/8
《会计基础》复习资料_第2页
2/8
《会计基础》复习资料_第3页
3/8
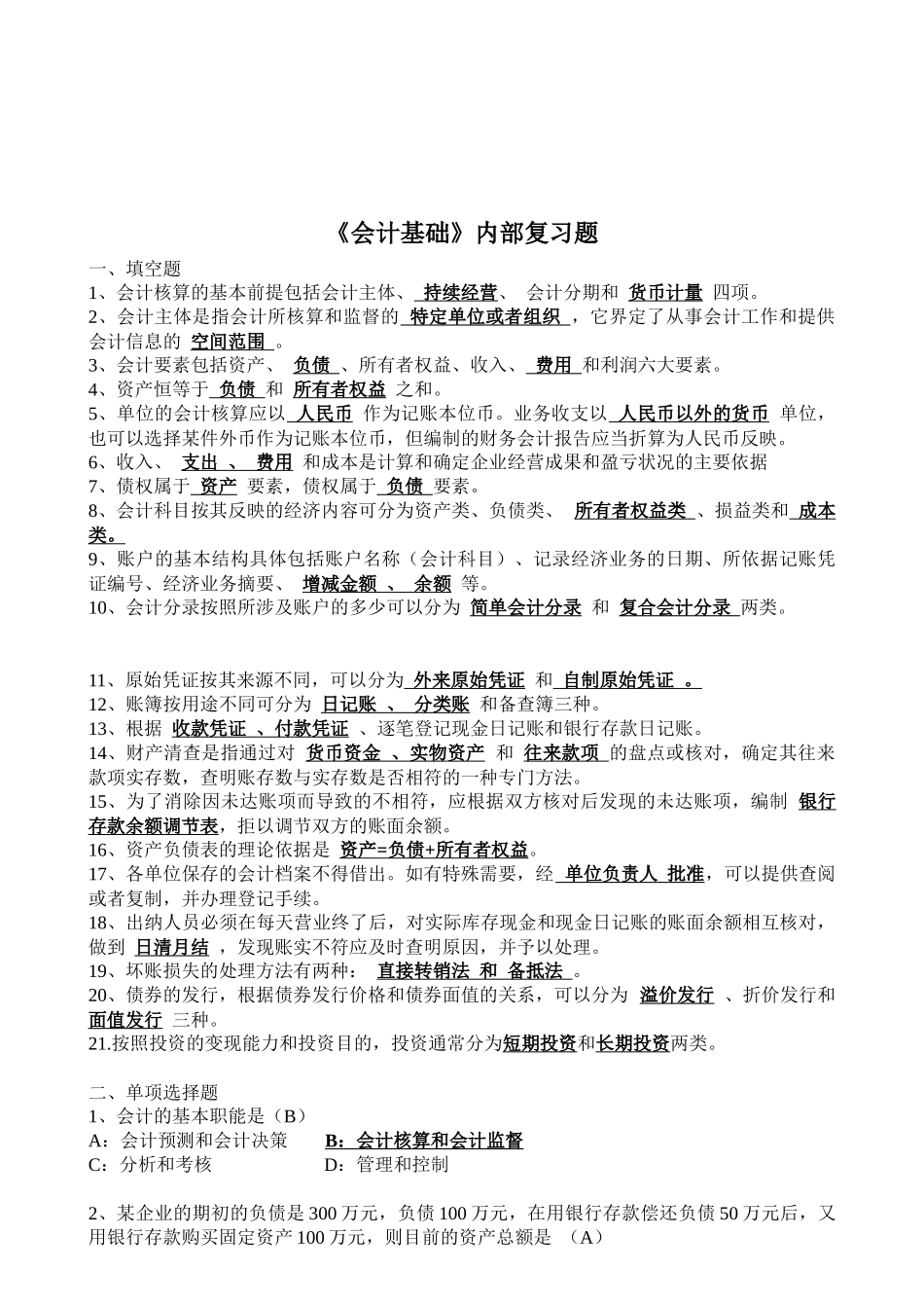
《会计基础》内部复习题一、填空题1、会计核算的基本前提包括会计主体、持续经营、会计分期和货币计量四项。2、会计主体是指会计所核算和监督的特定单位或者组织,它界定了从事会计工作和提供会计信息的空间范围。3、会计要素包括资产、负债、所有者权益、收入、费用和利润六大要素。4、资产恒等于负债和所有者权益之和。5、单位的会计核算应以人民币作为记账本位币。业务收支以人民币以外的货币单位,也可以选择某件外币作为记账本位币,但编制的财务会计报告应当折算为人民币反映。6、收入、支出、费用和成本是计算和确定企业经营成果和盈亏状况的主要依据7、债权属于资产要素,债权属于负债要素。8、会计科目按其反映的经济内容可分为资产类、负债类、所有者权益类、损益类和成本类。9、账户的基本结构具体包括账户名称(会计科目)、记录经济业务的日期、所依据记账凭证编号、经济业务摘要、增减金额、余额等。10、会计分录按照所涉及账户的多少可以分为简单会计分录和复合会计分录两类。11、原始凭证按其来源不同,可以分为外来原始凭证和自制原始凭证。12、账簿按用途不同可分为日记账、分类账和备查簿三种。13、根据收款凭证、付款凭证、逐笔登记现金日记账和银行存款日记账。14、财产清查是指通过对货币资金、实物资产和往来款项的盘点或核对,确定其往来款项实存数,查明账存数与实存数是否相符的一种专门方法。15、为了消除因未达账项而导致的不相符,应根据双方核对后发现的未达账项,编制银行存款余额调节表,拒以调节双方的账面余额。16、资产负债表的理论依据是资产=负债+所有者权益。17、各单位保存的会计档案不得借出。如有特殊需要,经单位负责人批准,可以提供查阅或者复制,并办理登记手续。18、出纳人员必须在每天营业终了后,对实际库存现金和现金日记账的账面余额相互核对,做到日清月结,发现账实不符应及时查明原因,并予以处理。19、坏账损失的处理方法有两种:直接转销法和备抵法。20、债券的发行,根据债券发行价格和债券面值的关系,可以分为溢价发行、折价发行和面值发行三种。21.按照投资的变现能力和投资目的,投资通常分为短期投资和长期投资两类。二、单项选择题1、会计的基本职能是(B)A:会计预测和会计决策B:会计核算和会计监督C:分析和考核D:管理和控制2、某企业的期初的负债是300万元,负债100万元,在用银行存款偿还负债50万元后,又用银行存款购买固定资产100万元,则目前的资产总额是(A)A:250万元B:150万元C:200万元D:300万元3、某企业的期初的负债是200万元,所有者权益是700万元,期间接受所有者投入资本300万元,则期末资产是(D)A:1000万元B:300万元C:700万元D:1300万元4、反映企业经营成果的会计要素是(A)A:收入、费用和利润B:资产、负债和所有者权益C:收入、资产和负债D:资产、负债和利润5、想银行借款购买原材料,属于(A)A:一项资产和一项负债同时增加B:一项资产和一项所有者权益同时增加C:一项资产和一项负债同时减少D:一项资产增加,另一项资产减少6、某企业在一定会计期间的收入是300万元,费用是250万元,则利润是(C)A:300万元B:250万元C:50万元D:550万元7、(D)是根据会计科目设置的,具有一定的格式和结构,用来分类反映会计要素增减变动情况及其结果的载体。A:会计要素B:会计账簿C:会计科目D:会计账户8、下列属于负债类科目的是(B)A:预付账款B:预收账款C:待摊账款D:累计折旧9、下列属于明细分类科目的是(D)A:营业费用B:其他应收款C:盈余公积D:差旅费10、是根据总分类科目设置的,用来对会计要素具体内容进行总括核算的账户。(A)A:总分类账户B:明细分类账户C:总分类账户和明细分类账户D:记录的详细程序不同11、我国法定记账方法是(C)A:增减记账法B:收付记账法C:借贷记账法D:单式记账法12、资产类账户的借方登记(A)A:增加发生额B、减少发生额C、增加或减少发生额D、以上都不对13、资产类账户的期末余额一般在(A)A:借方B:贷方C:借方或贷方D:一般无期末余额14、某企业月初有短期借款40万元,本月想银行借入短期借款45万元,以银行存款偿还短期借款20...

1、当您付费下载文档后,您只拥有了使用权限,并不意味着购买了版权,文档只能用于自身使用,不得用于其他商业用途(如 [转卖]进行直接盈利或[编辑后售卖]进行间接盈利)。
2、本站所有内容均由合作方或网友上传,本站不对文档的完整性、权威性及其观点立场正确性做任何保证或承诺!文档内容仅供研究参考,付费前请自行鉴别。
3、如文档内容存在违规,或者侵犯商业秘密、侵犯著作权等,请点击“违规举报”。

碎片内容

《会计基础》复习资料

确认删除?
VIP
微信客服
  • 扫码咨询
会员Q群
  • 会员专属群点击这里加入QQ群
客服邮箱
回到顶部