电脑桌面
添加小米粒文库到电脑桌面
安装后可以在桌面快捷访问

个人所得税自行纳税申报办法(试行)VIP免费

个人所得税自行纳税申报办法(试行)_第1页
1/9
个人所得税自行纳税申报办法(试行)_第2页
2/9
个人所得税自行纳税申报办法(试行)_第3页
3/9
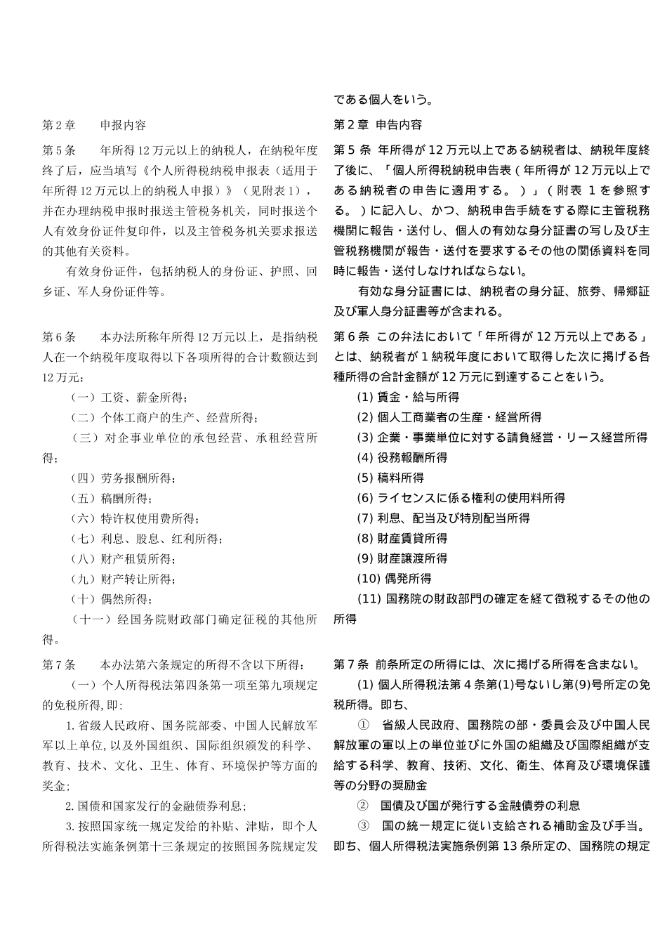
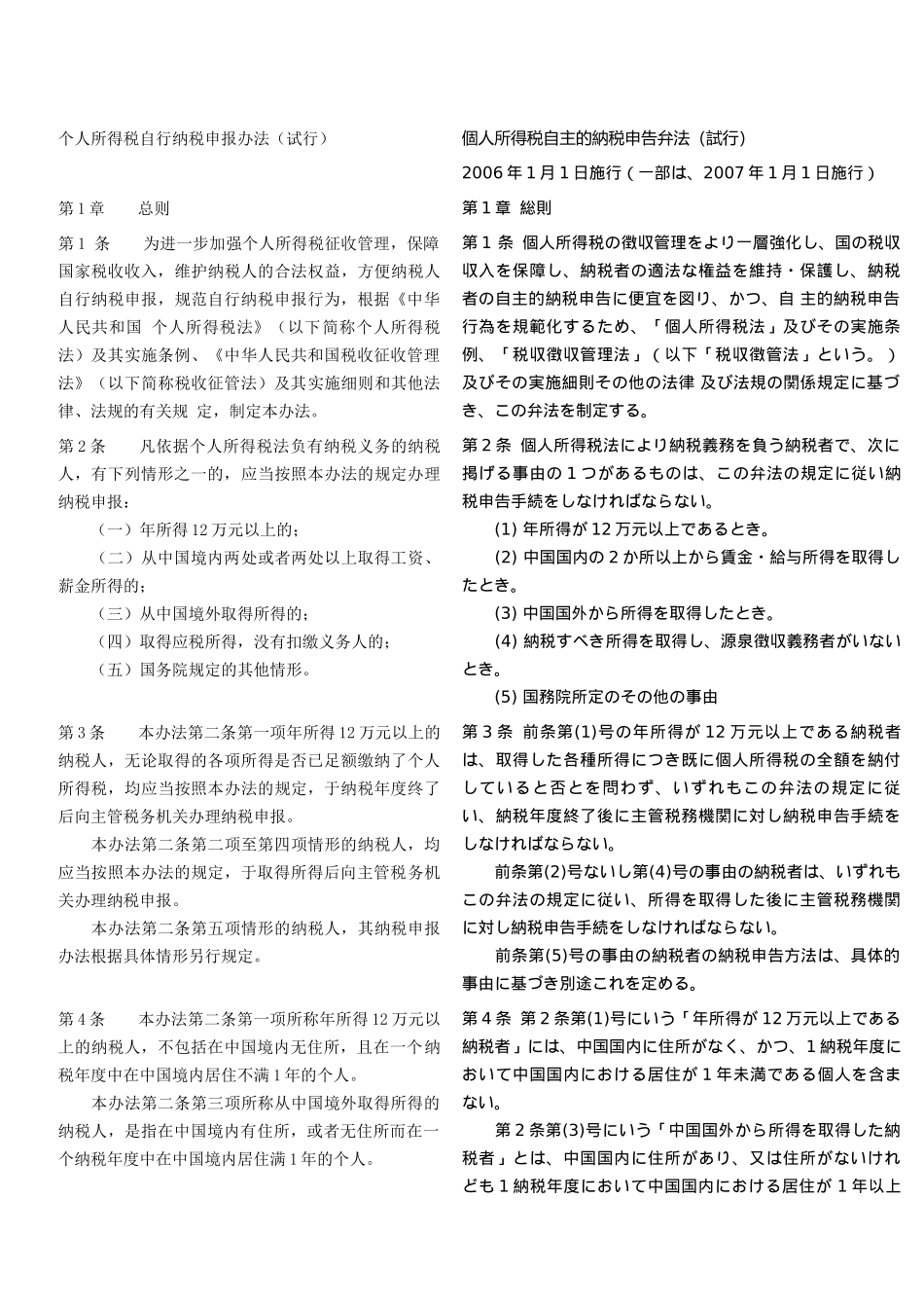
个人所得税自行纳税申报办法(试行)個人所得税自主的納税申告弁法(試行)2006年1月1日施行(一部は、2007年1月1日施行)第1章总则第1章総則第1条为进一步加强个人所得税征收管理,保障国家税收收入,维护纳税人的合法权益,方便纳税人自行纳税申报,规范自行纳税申报行为,根据《中华人民共和国个人所得税法》(以下简称个人所得税法)及其实施条例、《中华人民共和国税收征收管理法》(以下简称税收征管法)及其实施细则和其他法律、法规的有关规定,制定本办法。第1条個人所得税の徴収管理をより一層強化し、国の税収収入を保障し、納税者の適法な権益を維持・保護し、納税者の自主的納税申告に便宜を図り、かつ、自主的納税申告行為を規範化するため、「個人所得税法」及びその実施条例、「税収徴収管理法」(以下「税収徴管法」という。)及びその実施細則その他の法律及び法規の関係規定に基づき、この弁法を制定する。第2条凡依据个人所得税法负有纳税义务的纳税人,有下列情形之一的,应当按照本办法的规定办理纳税申报:(一)年所得12万元以上的;(二)从中国境内两处或者两处以上取得工资、薪金所得的;(三)从中国境外取得所得的;(四)取得应税所得,没有扣缴义务人的;(五)国务院规定的其他情形。第2条個人所得税法により納税義務を負う納税者で、次に掲げる事由の1つがあるものは、この弁法の規定に従い納税申告手続をしなければならない。(1)年所得が12万元以上であるとき。(2)中国国内の2か所以上から賃金・給与所得を取得したとき。(3)中国国外から所得を取得したとき。(4)納税すべき所得を取得し、源泉徴収義務者がいないとき。(5)国務院所定のその他の事由第3条本办法第二条第一项年所得12万元以上的纳税人,无论取得的各项所得是否已足额缴纳了个人所得税,均应当按照本办法的规定,于纳税年度终了后向主管税务机关办理纳税申报。本办法第二条第二项至第四项情形的纳税人,均应当按照本办法的规定,于取得所得后向主管税务机关办理纳税申报。本办法第二条第五项情形的纳税人,其纳税申报办法根据具体情形另行规定。第3条前条第(1)号の年所得が12万元以上である納税者は、取得した各種所得につき既に個人所得税の全額を納付していると否とを問わず、いずれもこの弁法の規定に従い、納税年度終了後に主管税務機関に対し納税申告手続をしなければならない。前条第(2)号ないし第(4)号の事由の納税者は、いずれもこの弁法の規定に従い、所得を取得した後に主管税務機関に対し納税申告手続をしなければならない。前条第(5)号の事由の納税者の納税申告方法は、具体的事由に基づき別途これを定める。第4条本办法第二条第一项所称年所得12万元以上的纳税人,不包括在中国境内无住所,且在一个纳税年度中在中国境内居住不满1年的个人。本办法第二条第三项所称从中国境外取得所得的纳税人,是指在中国境内有住所,或者无住所而在一个纳税年度中在中国境内居住满1年的个人。第4条第2条第(1)号にいう「年所得が12万元以上である納税者」には、中国国内に住所がなく、かつ、1納税年度において中国国内における居住が1年未満である個人を含まない。第2条第(3)号にいう「中国国外から所得を取得した納税者」とは、中国国内に住所があり、又は住所がないけれども1納税年度において中国国内における居住が1年以上である個人をいう。第2章申报内容第2章申告内容第5条年所得12万元以上的纳税人,在纳税年度终了后,应当填写《个人所得税纳税申报表(适用于年所得12万元以上的纳税人申报)》(见附表1),并在办理纳税申报时报送主管税务机关,同时报送个人有效身份证件复印件,以及主管税务机关要求报送的其他有关资料。有效身份证件,包括纳税人的身份证、护照、回乡证、军人身份证件等。第5条年所得が12万元以上である納税者は、納税年度終了後に、「個人所得税納税申告表(年所得が12万元以上である納税者の申告に適用する。)」(附表1を参照する。)に記入し、かつ、納税申告手続をする際に主管税務機関に報告・送付し、個人の有効な身分証書の写し及び主管税務機関が...

1、当您付费下载文档后,您只拥有了使用权限,并不意味着购买了版权,文档只能用于自身使用,不得用于其他商业用途(如 [转卖]进行直接盈利或[编辑后售卖]进行间接盈利)。
2、本站所有内容均由合作方或网友上传,本站不对文档的完整性、权威性及其观点立场正确性做任何保证或承诺!文档内容仅供研究参考,付费前请自行鉴别。
3、如文档内容存在违规,或者侵犯商业秘密、侵犯著作权等,请点击“违规举报”。

碎片内容

个人所得税自行纳税申报办法(试行)

墨香书阁+ 关注
实名认证
内容提供者

热爱教学事业,对互联网知识分享很感兴趣

确认删除?
VIP
微信客服
  • 扫码咨询
会员Q群
  • 会员专属群点击这里加入QQ群
客服邮箱
回到顶部