电脑桌面
添加小米粒文库到电脑桌面
安装后可以在桌面快捷访问

工业会计常用公式大全VIP专享VIP免费

工业会计常用公式大全_第1页
1/40
工业会计常用公式大全_第2页
2/40
工业会计常用公式大全_第3页
3/40
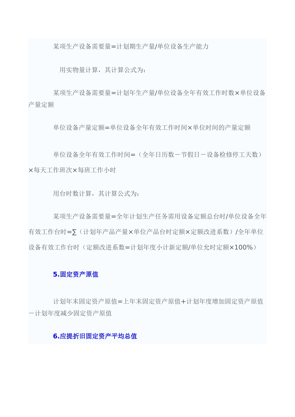
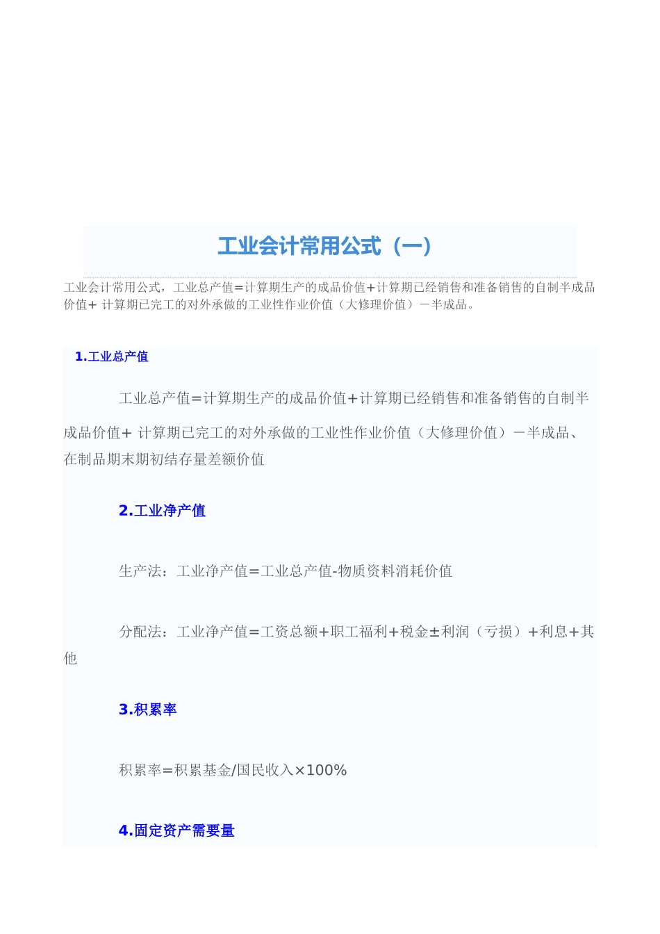
工业会计常用公式(一)工业会计常用公式,工业总产值=计算期生产的成品价值+计算期已经销售和准备销售的自制半成品价值+计算期已完工的对外承做的工业性作业价值(大修理价值)-半成品。1.工业总产值工业总产值=计算期生产的成品价值+计算期已经销售和准备销售的自制半成品价值+计算期已完工的对外承做的工业性作业价值(大修理价值)-半成品、在制品期末期初结存量差额价值2.工业净产值生产法:工业净产值=工业总产值-物质资料消耗价值分配法:工业净产值=工资总额+职工福利+税金±利润(亏损)+利息+其他3.积累率积累率=积累基金/国民收入×100%4.固定资产需要量某项生产设备需要量=计划期生产量/单位设备生产能力用实物量计算,其计算公式为:某项生产设备需要量=计划年生产量/单位设备全年有效工作时数×单位设备产量定额单位设备产量定额=单位设备全年有效工作时间×单位时间的产量定额单位设备全年有效工作时间=(全年日历数-节假日-设备检修停工天数)×每天工作班次×每班工作小时用台时数计算,其计算公式为:某项生产设备需要量=全年计划生产任务需用设备定额总台时/单位设备全年有效工作台时=∑(计划年产品产量×单位产品台时定额×定额改进系数)/全年单位设备有效工作台时(定额改进系数=计划年度小计新定额/单位允时定额×100%)5.固定资产原值计划年末固定资产原值=上年末固定资产原值+计划年度增加固定资产原值-计划年度减少固定资产原值6.应提折旧固定资产平均总值应提折旧固定资产全年平均总值=1~12月各月应计提折旧的各项固定资产原值的月初余额之和/12增减法,其计算公式为:计划年度应计提折旧固定资产平均总量=期初应计提折旧的固定资产平均总值+计划年内增加应计折旧固定资产平均总值-计划年内减少应计折旧固定资产平均总值式中:年度内增加应计提折旧固定资产平均总值=∑(某月增加应计折旧固定资产总值×该月增加应计提固定资产的当年使用月数)/12年度内减少应计折旧固定资产平均总值=∑(某月减少应计折旧固定资产总值)×(12-该月份减少应计提折旧固定资产的当年使用月数)/127.固定资产折旧率年折旧率=年折旧额/固定资产原始价值×100%年折旧额=(固定资产原值-预计残值+预计清理费用)/固定资产预计使用年限季折旧率=固定资产年折旧率/4=固定资产季折旧额/固定资产原值固定资产季折旧额=固定资产年折旧额/4月折旧率=固定资产年折旧率/12=固定资产月折旧额/固定资产原值月折旧额=固定资产年折旧额/128.固定资产净值固定资产净值=固定资产原值-已提折旧额固定资产净值全年平均余额=1~12月各月月初、月末固定资产净值之和/249.固定资产结构固定资产的比重=某一类固定资产原值/全部固定资产原值×100%10.固定资产增长率固定资产增长率=(本期增加的固定资产原值-本期减少的固定资产原值)/起初固定资产原值×100%11.固定资产更新率固定资产更新率=本期增加固定资产的原值/期末固定资产原值×100%12.固定资产退废率固定资产退废率=本期退废固定资产的原值/期末固定资产原值×100%13.固定资产净值率固定资产净值率=期末固定资产净值/期末固定资产原值×100%固定资产尚可使用年限=固定资产净值率/综合折旧率14.固定资产磨损率固定资产磨损率=期末固定资产折旧余额/期末固定资产原值×100%15.在用固定资产占用率在用固定资产占用率=在用固定资产平均总值/工业总产值×100%=全部固定资产占用率×(在用固定资产平均总值/全部固定资产平均总值=工业生产用固定资产占用率×(在用固定资产平均总值/工业生产用固定资产平均总值)全部固定资产占用率=全部固定资产平均总值/工业总产值16.工业生产用固定资产占用率工业生产用固定资产占用率=工业生产用固定资产平均总值/工业总产值×100%=全部固定资产占用率×工业生产用固定资产平均总值/全部固定资产平均总值=在用固定资产占用率×工业生产用固定资产平均总值/在用固定资产平均总值17.低值易耗品摊销额净值摊销法:低值易耗品摊销额=在用低值易耗品净值×摊销率在用低值易耗品净值=在用低值易耗品计划成本-已经摊销数分期摊销法:低值易耗品月平均消耗额=(低值易耗品价值-预计残值)/预计可使用数...

1、当您付费下载文档后,您只拥有了使用权限,并不意味着购买了版权,文档只能用于自身使用,不得用于其他商业用途(如 [转卖]进行直接盈利或[编辑后售卖]进行间接盈利)。
2、本站所有内容均由合作方或网友上传,本站不对文档的完整性、权威性及其观点立场正确性做任何保证或承诺!文档内容仅供研究参考,付费前请自行鉴别。
3、如文档内容存在违规,或者侵犯商业秘密、侵犯著作权等,请点击“违规举报”。

碎片内容

工业会计常用公式大全

确认删除?
VIP
微信客服
  • 扫码咨询
会员Q群
  • 会员专属群点击这里加入QQ群
客服邮箱
回到顶部