电脑桌面
添加小米粒文库到电脑桌面
安装后可以在桌面快捷访问

XXXX年下四川省会计从业资会计基础试卷及答案VIP免费

XXXX年下四川省会计从业资会计基础试卷及答案_第1页
1/12
XXXX年下四川省会计从业资会计基础试卷及答案_第2页
2/12
XXXX年下四川省会计从业资会计基础试卷及答案_第3页
3/12
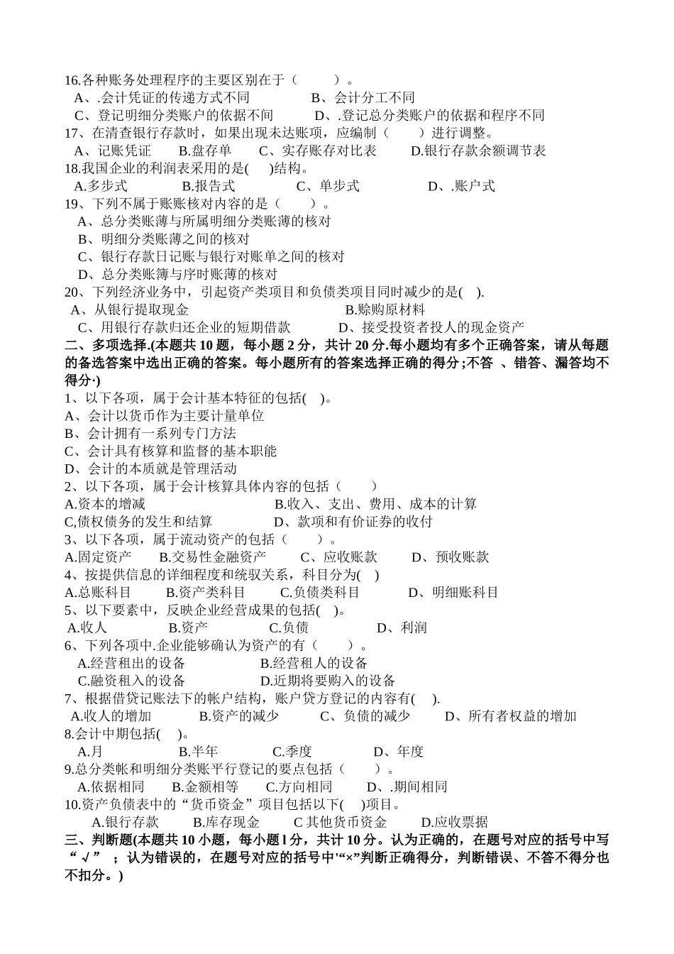
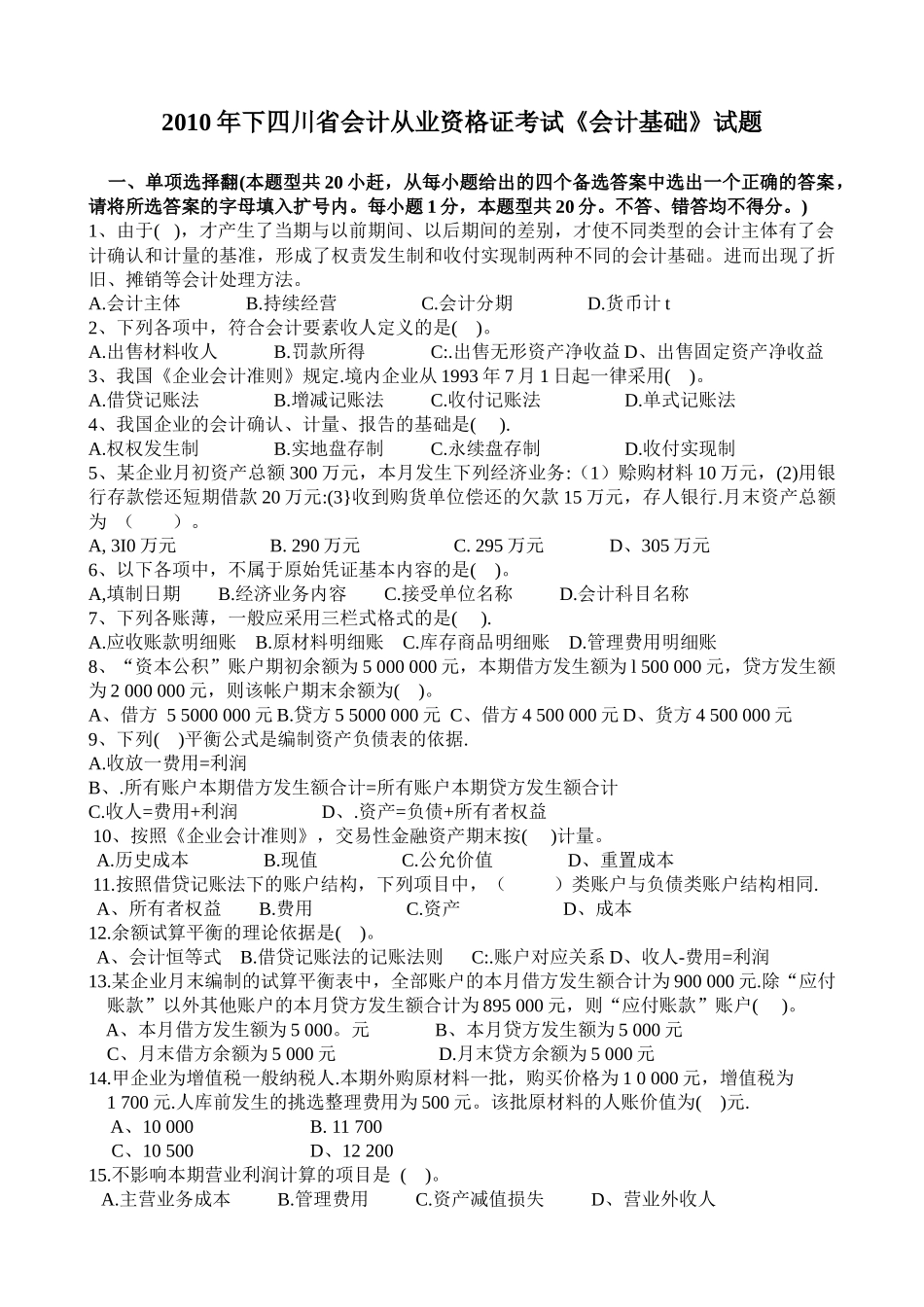
2010年下四川省会计从业资格证考试《会计基础》试题一、单项选择翻(本题型共20小赶,从每小题给出的四个备选答案中选出一个正确的答案,请将所选答案的字母填入扩号内。每小题1分,本题型共20分。不答、错答均不得分。)1、由于(),才产生了当期与以前期间、以后期间的差别,才使不同类型的会计主体有了会计确认和计量的基准,形成了权责发生制和收付实现制两种不同的会计基础。进而出现了折旧、摊销等会计处理方法。A.会计主体B.持续经营C.会计分期D.货币计t2、下列各项中,符合会计要素收人定义的是()。A.出售材料收人B.罚款所得C:.出售无形资产净收益D、出售固定资产净收益3、我国《企业会计准则》规定.境内企业从1993年7月1日起一律采用()。A.借贷记账法B.增减记账法C.收付记账法D.单式记账法4、我国企业的会计确认、计量、报告的基础是().A.权权发生制B.实地盘存制C.永续盘存制D.收付实现制5、某企业月初资产总额300万元,本月发生下列经济业务:(1)赊购材料10万元,(2)用银行存款偿还短期借款20万元:(3}收到购货单位偿还的欠款15万元,存人银行.月末资产总额为()。A,3I0万元B.290万元C.295万元D、305万元6、以下各项中,不属于原始凭证基本内容的是()。A,填制日期B.经济业务内容C.接受单位名称D.会计科目名称7、下列各账薄,一般应采用三栏式格式的是().A.应收账款明细账B.原材料明细账C.库存商品明细账D.管理费用明细账8、“资本公积”账户期初余额为5000000元,本期借方发生额为l500000元,贷方发生额为2000000元,则该帐户期末余额为()。A、借方55000000元B.贷方55000000元C、借方4500000元D、货方4500000元9、下列()平衡公式是编制资产负债表的依据.A.收放一费用=利润B、.所有账户本期借方发生额合计=所有账户本期贷方发生额合计C.收人=费用+利润D、.资产=负债+所有者权益10、按照《企业会计准则》,交易性金融资产期末按()计量。A.历史成本B.现值C.公允价值D、重置成本11.按照借贷记账法下的账户结构,下列项目中,()类账户与负债类账户结构相同.A、所有者权益B.费用C.资产D、成本12.余额试算平衡的理论依据是()。A、会计恒等式B.借贷记账法的记账法则C:.账户对应关系D、收人-费用=利润13.某企业月末编制的试算平衡表中,全部账户的本月借方发生额合计为900000元.除“应付账款”以外其他账户的本月贷方发生额合计为895000元,则“应付账款”账户()。A、本月借方发生额为5000。元B、本月贷方发生额为5000元C、月末借方余额为5000元D.月末贷方余额为5000元14.甲企业为增值税一般纳税人.本期外购原材料一批,购买价格为10000元,增值税为1700元.人库前发生的挑选整理费用为500元。该批原材料的人账价值为()元.A、10000B.11700C、10500D、1220015.不影响本期营业利润计算的项目是()。A.主营业务成本B.管理费用C.资产减值损失D、营业外收人16.各种账务处理程序的主要区别在于()。A、.会计凭证的传递方式不同B、会计分工不同C、登记明细分类账户的依据不间D、.登记总分类账户的依据和程序不同17、在清查银行存款时,如果出现未达账项,应编制()进行调整。A、记账凭证B.盘存单C、实存账存对比表D.银行存款余额调节表18.我国企业的利润表采用的是()结构。A.多步式B.报告式C、单步式D、.账户式19、下列不属于账账核对内容的是()。A、总分类账薄与所属明细分类账薄的核对B、明细分类账薄之间的核对C、银行存款日记账与银行对账单之间的核对D、总分类账簿与序时账薄的核对20、下列经济业务中,引起资产类项目和负债类项目同时减少的是().A、从银行提取现金B.赊购原材料C、用银行存款归还企业的短期借款D、接受投资者投人的现金资产二、多项选择.(本题共10题,每小题2分,共计20分.每小题均有多个正确答案,请从每题的备选答案中选出正确的答案。每小题所有的答案选择正确的得分;不答、错答、漏答均不得分·)1、以下各项,属于会计基本特征的包括()。A、会计以货币作为主要计量单位B、会计拥有一系列专门方法C、会计具有核算和监督的基本职能D、会计的本质就是管理活动2、以下各项,属于会计核算具体内容的包括()A.资本的增减B.收入、支出、费用、成本的计算C,债权债务...

1、当您付费下载文档后,您只拥有了使用权限,并不意味着购买了版权,文档只能用于自身使用,不得用于其他商业用途(如 [转卖]进行直接盈利或[编辑后售卖]进行间接盈利)。
2、本站所有内容均由合作方或网友上传,本站不对文档的完整性、权威性及其观点立场正确性做任何保证或承诺!文档内容仅供研究参考,付费前请自行鉴别。
3、如文档内容存在违规,或者侵犯商业秘密、侵犯著作权等,请点击“违规举报”。

碎片内容

XXXX年下四川省会计从业资会计基础试卷及答案

墨香书阁+ 关注
实名认证
内容提供者

热爱教学事业,对互联网知识分享很感兴趣

确认删除?
VIP
微信客服
  • 扫码咨询
会员Q群
  • 会员专属群点击这里加入QQ群
客服邮箱
回到顶部