电脑桌面
添加小米粒文库到电脑桌面
安装后可以在桌面快捷访问

北京市经济适用房核定表VIP免费

北京市经济适用房核定表_第1页
1/17
北京市经济适用房核定表_第2页
2/17
北京市经济适用房核定表_第3页
3/17
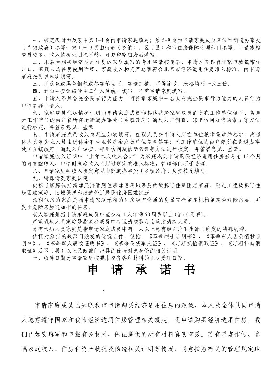
登记编号:北京市城市居民购买经济适用住房申请核定表申请人姓名:身份证件编号:户籍所在地:区(县)街道(乡镇)居委会街(胡同、小区)号(楼)单元室现居住地址:区(县)街道(乡镇)居委会街(胡同、小区)号(楼)单元室通讯地址:邮编:移动电话:固定电话:北京市住房保障办公室印制填表说明J一、核定表封面及表中第1-4页由申请家庭填写;第5-9页由申请家庭成员单位和街道办事处(乡镇政府)填写;第10-13页由街道(乡镇)、区(县)和市住房保障管理部门填写。申请家庭成员较多,收入情况证明栏不够,可复印空白表后填写。二、本表为购买经济适用住房的家庭填写的专用申请核定表,申请人应具有北京市城镇常住户口,家庭人均住房使用面积、家庭收入和资产总额符合北京市经济适用住房准入标准,由申请家庭按要求如实填写。三、用蓝色或黑色钢笔或签字笔填写,字迹工整,不得涂改。表格填写一式三份。四、封面中登记编号由工作人员统一填写,不需申请家庭填写。五、申请人不具备完全民事行为能力,可推举家庭中一名具有完全民事行为能力的人员作为申请家庭申请人。六、家庭成员住房情况证明由申请家庭成员和其他共居家庭成员的所在工作单位填写、盖章无工作单位的由户籍所在地街道办事处(乡镇政府)通过入户调查、邻里访问及信函索证等方法进行核定,并签署意见、盖章。七、申请家庭成员收入情况应如实填写,在职人员交申请人所在单位核准盖章并签字;离退休人员和失业人员由退休金和失业救济金发放单位盖章签字;无工作单位的由户籍所在街道办事处(乡镇政府)通过入户调查、邻里访问及信函索证等方法进行核定,并签署意见、盖章。申请家庭收入证明中“上年本人收入合计”为家庭成员申请购买经济适用住房当月前12个月的可支配收入,申请时家庭收入已超过规定的准入标准,管理部门不予受理。八、申请家庭年收入核定意见由街道办事处(乡镇政府)负责核定填写。九、特殊情况家庭认定:被拆迁家庭包括新建经济适用住房建设用地涉及的被拆迁住房困难家庭、重点工程被拆迁住房困难家庭、旧城保护和改造外迁居民住房困难家庭。承租危房的家庭是指申请家庭承租的住房经有资质的房屋安全鉴定机构鉴定为危险房屋,并发出危险房屋通知书的住房。老人家庭是指申请家庭成员中至少有1人年满60周岁以上(含60周岁)。严重残疾人员家庭是指家庭成员中有区残联鉴定为重度残疾人员。患有大病人员家庭是指申请家庭成员中有一人以上患有经医疗卫生部门确定的特殊病种。优抚对象持民政部门颁发的优抚证件,包括:《革命烈士证明书》、《革命军人因公牺牲证明书》、《革命军人病故证明书》、《革命伤残军人证》、《定期抚恤领取证》、《定期补助领取证》及区(县)以上民政部门出具的优抚对象身份的相关证明。十、收件日期为申请家庭按要求交齐各种材料的正式受理日期。申请承诺书:申请家庭成员已知晓我市申请购买经济适用住房的政策,本人及全体共同申请人愿意遵守国家和我市经济适用住房管理相关规定,现申请购买经济适用住房,我们已如实填写和申报有关材料,保证提供的所有材料真实有效。若有弄虚作假、隐瞒家庭收入、住房和资产状况及伪造相关证明等情况,同意按照有关的管理规定取消申请资格,并接受行政乃至刑事的处罚。若已购买经济适用住房,同意退回已购住房或按同地段商品住房价格补足购房款,若构成犯罪,愿意接受刑事处罚。本人及全体共同申请人同意承诺若获得批准购买经济适用住房,将按规定退出原住房或降低一个标准购买经济适用住房。本人及全体共同申请人同意并授权,市、区(县)、街道(乡镇)住房保障管理部门在审查资格条件时,向有关单位(如劳动、工商、税务、公安、金融等)和个人收集、核对本人及家庭成员的信息资料;同意并授权拥有本人及家庭成员个人信息、资料的单位(部门)或个人,向有关审查管理部门提供本人及家庭成员的相关信息资料。本人及全体共同申请人愿意严格遵守以上承诺,并承担违反承诺的责任和后果。承诺人(申请人、共同申请家庭成员及监护人):①申请人签字:__________________时间:______年______月______日②共同申请成员签字:____________时间...

1、当您付费下载文档后,您只拥有了使用权限,并不意味着购买了版权,文档只能用于自身使用,不得用于其他商业用途(如 [转卖]进行直接盈利或[编辑后售卖]进行间接盈利)。
2、本站所有内容均由合作方或网友上传,本站不对文档的完整性、权威性及其观点立场正确性做任何保证或承诺!文档内容仅供研究参考,付费前请自行鉴别。
3、如文档内容存在违规,或者侵犯商业秘密、侵犯著作权等,请点击“违规举报”。

碎片内容

北京市经济适用房核定表

墨香书阁+ 关注
实名认证
内容提供者

热爱教学事业,对互联网知识分享很感兴趣

确认删除?
VIP
微信客服
  • 扫码咨询
会员Q群
  • 会员专属群点击这里加入QQ群
客服邮箱
回到顶部