电脑桌面
添加小米粒文库到电脑桌面
安装后可以在桌面快捷访问

XXXX1105王化成《财务管理学》听课记录VIP免费

XXXX1105王化成《财务管理学》听课记录_第1页
1/10
XXXX1105王化成《财务管理学》听课记录_第2页
2/10
XXXX1105王化成《财务管理学》听课记录_第3页
3/10
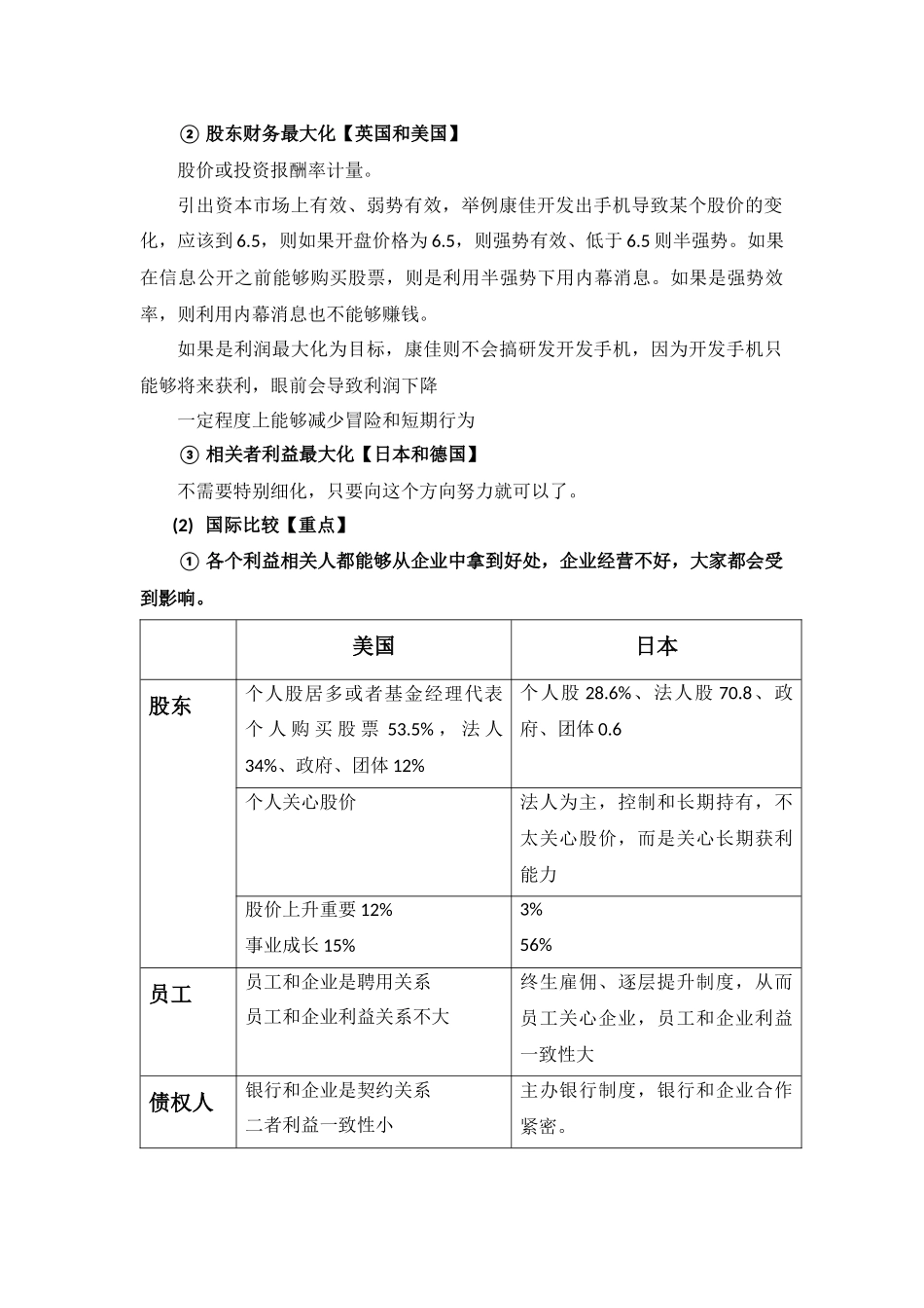
20101105王化成《财务管理学》听课记录一、企业价值实现来源1、业务管理2、资本管理【很重要】二、授课内容第1讲财务管理目标第2讲财务报表分析第3讲企业业绩评价第4讲全面预算管理第5讲企业筹资管理第6讲企业投资管理第7讲企业分配管理第8讲企业资本运营三、课程特点1、注重理论与实务相结合如时间价值等简单的公式讲的少,因为学生基础好】2、战略与战术相结合注重战略:讲授内容不重视具体细节问题、而重视宏观战略问题3、系统与专题相结合注重专题:系统复习与专题讲授相结合4、刻苦与快乐相结合注重快乐:幽默故事、经典案例和问题讨论四、教材与参考书1.教材(1)王化成《财务管理》第三版,人大出版社(2)荆新、王化成、刘俊彦;《财务管理学》第五版,人大出版社(3)王化成《公司财务管理》高教出版社2007版本2.参考书(1)王化成《高级财务管理学》第2版,人大出版社(2)王化成《财务管理案例点评》浙江人民出版社;2003(3)王化成《财务报表分析》北京大学出版社2007版本(4)爱莫瑞等著;荆新、王化成、李焰等译《公司财务管理》,人大出版社五、具体内容讲解技巧3.财务管理目标(1)主要观点【书上有,不深入讲】;有人写论文说有18种观点①利润最大化重点讲短期行为,如何能长期化;忽视风险导致冒险行为(炒股短期盈利,随后可能会巨亏);虚假利润(虚-上市公司委托南方证券理财,而南方证券被接管:9家上市公司委托其理财资产公司,减值的计提大小从长虹0%-上汽100%不等;)②股东财务最大化【英国和美国】股价或投资报酬率计量。引出资本市场上有效、弱势有效,举例康佳开发出手机导致某个股价的变化,应该到6.5,则如果开盘价格为6.5,则强势有效、低于6.5则半强势。如果在信息公开之前能够购买股票,则是利用半强势下用内幕消息。如果是强势效率,则利用内幕消息也不能够赚钱。如果是利润最大化为目标,康佳则不会搞研发开发手机,因为开发手机只能够将来获利,眼前会导致利润下降一定程度上能够减少冒险和短期行为③相关者利益最大化【日本和德国】不需要特别细化,只要向这个方向努力就可以了。(2)国际比较【重点】①各个利益相关人都能够从企业中拿到好处,企业经营不好,大家都会受到影响。美国日本股东个人股居多或者基金经理代表个人购买股票53.5%,法人34%、政府、团体12%个人股28.6%、法人股70.8、政府、团体0.6个人关心股价法人为主,控制和长期持有,不太关心股价,而是关心长期获利能力股价上升重要12%事业成长15%3%56%员工员工和企业是聘用关系员工和企业利益关系不大终生雇佣、逐层提升制度,从而员工关心企业,员工和企业利益一致性大债权人银行和企业是契约关系二者利益一致性小主办银行制度,银行和企业合作紧密。政府企业不干预企业,这次金融危机是例外经济调节和引导由于以上国家的经济环境的存在,从而日本和美国的财务管理目标不同。从这个比较可以看出,是理财环境导致了财务管理目标的不同②梁能主编《公司治理结构:中国的时间与美国的经验》中国人民大学出版社2000版第6页。美国英国法国德国日本股东优先越来越弱所有利益群体越来越重要(3)中国选择【重点】①从国际比较看中国选择我国和日本情况比较接近,日德是社会资本主义、美国是纯粹资本主义②从理论分析看中国选择③从调查研究看中国选择我国理论上企业老总80%倾向于80%,但是现实情况是90%以上是利润最大化为目标,这是我国体制所决定的。(4)企业价值计量稳定增长的模FCFF型:V=NCFtr−g不仔细讲公式原理,重点说明为什么不选利润而选现金流量以及加权资本成本的计算过程,该资本成本反映了风险在增长、风险和回报三者中做权衡,做出决策。增长风险回报股东财富最大化和相关者利益最大化不同在于:股东财富最大化没有考虑利益相关者的利益,如果考虑了相关者的利益,二者就基本一样了。4.如何讲授杠杆(1)定义由于固定成本的存在而导致的。。。。。。。。。(2)定义式的公式(3)然后推导出后面的简化公式对DOL和DFL都按照这个模式讲解(4)联合杠杆对你们有什么启示互补组合联合杠杆和企业总风险杠杆并不是风险的源泉【案例】美国一个教授做的调查,20世纪40-90年代,企业联合杠杆有不断升高的...

1、当您付费下载文档后,您只拥有了使用权限,并不意味着购买了版权,文档只能用于自身使用,不得用于其他商业用途(如 [转卖]进行直接盈利或[编辑后售卖]进行间接盈利)。
2、本站所有内容均由合作方或网友上传,本站不对文档的完整性、权威性及其观点立场正确性做任何保证或承诺!文档内容仅供研究参考,付费前请自行鉴别。
3、如文档内容存在违规,或者侵犯商业秘密、侵犯著作权等,请点击“违规举报”。

碎片内容

XXXX1105王化成《财务管理学》听课记录

您可能关注的文档

确认删除?
VIP
微信客服
  • 扫码咨询
会员Q群
  • 会员专属群点击这里加入QQ群
客服邮箱
回到顶部