电脑桌面
添加小米粒文库到电脑桌面
安装后可以在桌面快捷访问

城市合作银行财务会计制度VIP免费

城市合作银行财务会计制度_第1页
1/34
城市合作银行财务会计制度_第2页
2/34
城市合作银行财务会计制度_第3页
3/34
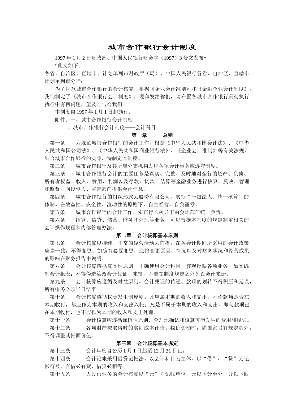
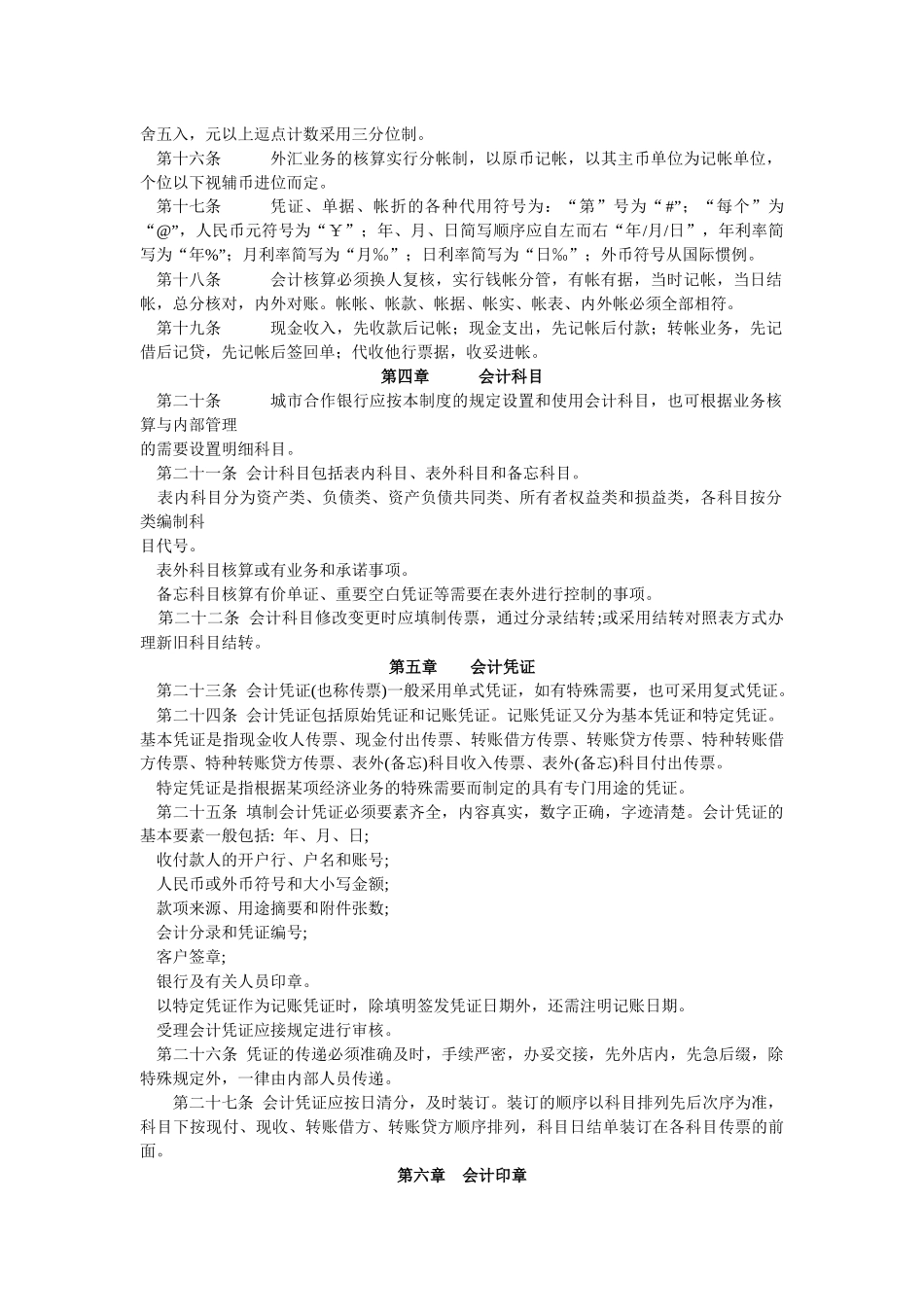
城市合作银行会计制度1997年1月2日财政部、中国人民银行财会字(1997)3号文发布**此文如下:各省、自治区、直辖市、计划单列市财政厅(局),中国人民银行各省、自治区、直辖市计划单列市分行:为了规范城市合作银行的会计核算,根据《企业会计准则》和《金融企业会计制度》,我们制定了《城市合作银行会计制度》,现印发给你们,请布置各城市合作银行贯彻执行执行中有何问题,望及时告给我们。本制度自1997年1月1日起施行。附件:一、城市合作银行会计制度二、城市合作银行会计制度——会计科目第一章总则第一条为规范城市合作银行的会计工作,根据《中华人民共和国会计法》、《中华人民共和国公司法》、《中华人民共和国商业银行法》、《企业会计准则》等有关法规,结合城市合作银行的实际,特制定本制度。第二条城市合作银行及其所属分支机构办理各项会计事务应遵守制度。第三条城市合作银行会计的主要任务是真实、完整、及时地对全行的资产、负债、所有者权益、收入、费用、利润以及存款、贷款、结算等金融业务进行核算、反映、管理和监督;向投资人、监管部门提供会计信息。第四条城市合作银行的组织形式为股份有限公司,实行“一级法人、统一核算”的体制。在效益性、安全性、流动性的原则下,自主经营,自负盈亏。第五条城市合作银行的会计工作,实在行长领导下由会计部门统一负责。第六条结算、信贷、储蓄、财务和外汇等业务,可以根据本制度的规定制定相关的会计操作规程和内部管理办法。第二章会计核算基本原则第七条会计核算以持续、正常的经营活动为前提;在各会计期间所采用的会计政策应当一致,不得变更。如确有必要变更,应将变更原因、情况以及对财务状况和经营成果的影响在财务报告中说明。第八条会计核算遵循真实性原则。正确使用会计科目,客观反映各项业务,如实编制会计报表;不得伪造篡改会计凭证、帐簿,不准在制度规定之外另设会计帐册。第九条会计核算应遵循及时性原则。会计凭证的传递、款项的划转不得积压和延误,所有帐务必须当日结平。第十条会计核算遵循权责发生制原则。凡应属本期的收入和支出,不论款项是否在本期收付,都应作为本期的收入和支出入帐;凡是不属于本期的收入和支出,即使款项已在本期收付,也不应作为本期的收入和支出处理。第十一条会计核算应遵循谨慎性原则,合理地确认和核算可能发生的费用和损失。第十二条各项财产按取得时的实际成本计价。物价变动时,除国家另有规定者外,不得调整其帐面价值。第三章会计核算基本规定第十三条会计年度自公历1月1日起至12月31日止。第十四条会计记帐采用借贷记帐法。以会计科目为主体,以“借”、“贷”为记帐符号,有借必有贷,借贷必相等。第十五条人民币业务的会计核算以“元”为记帐单位,元以下计至分,分以下四舍五入,元以上逗点计数采用三分位制。第十六条外汇业务的核算实行分帐制,以原币记帐,以其主币单位为记帐单位,个位以下视辅币进位而定。第十七条凭证、单据、帐折的各种代用符号为:“第”号为“#”;“每个”为“@”,人民币元符号为“¥”;年、月、日简写顺序应自左而右“年/月/日”,年利率简写为“年%”;月利率简写为“月‰”;日利率简写为“日‰”;外币符号从国际惯例。第十八条会计核算必须换人复核,实行钱帐分管,有帐有据,当时记帐,当日结帐,总分核对,内外对账。帐帐、帐款、帐据、帐实、帐表、内外帐必须全部相符。第十九条现金收入,先收款后记帐;现金支出,先记帐后付款;转帐业务,先记借后记贷,先记帐后签回单;代收他行票据,收妥进帐。第四章会计科目第二十条城市合作银行应按本制度的规定设置和使用会计科目,也可根据业务核算与内部管理的需要设置明细科目。第二十一条会计科目包括表内科目、表外科目和备忘科目。表内科目分为资产类、负债类、资产负债共同类、所有者权益类和损益类,各科目按分类编制科目代号。表外科目核算或有业务和承诺事项。备忘科目核算有价单证、重要空白凭证等需要在表外进行控制的事项。第二十二条会计科目修改变更时应填制传票,通过分录结转;或采用结转对照表方式办理新旧科目结转。第五章会计凭证第二十三条会...

1、当您付费下载文档后,您只拥有了使用权限,并不意味着购买了版权,文档只能用于自身使用,不得用于其他商业用途(如 [转卖]进行直接盈利或[编辑后售卖]进行间接盈利)。
2、本站所有内容均由合作方或网友上传,本站不对文档的完整性、权威性及其观点立场正确性做任何保证或承诺!文档内容仅供研究参考,付费前请自行鉴别。
3、如文档内容存在违规,或者侵犯商业秘密、侵犯著作权等,请点击“违规举报”。

碎片内容

城市合作银行财务会计制度

确认删除?
VIP
微信客服
  • 扫码咨询
会员Q群
  • 会员专属群点击这里加入QQ群
客服邮箱
回到顶部