电脑桌面
添加小米粒文库到电脑桌面
安装后可以在桌面快捷访问

高三化学质量监控卷VIP免费

高三化学质量监控卷_第1页
1/9
高三化学质量监控卷_第2页
2/9
高三化学质量监控卷_第3页
3/9
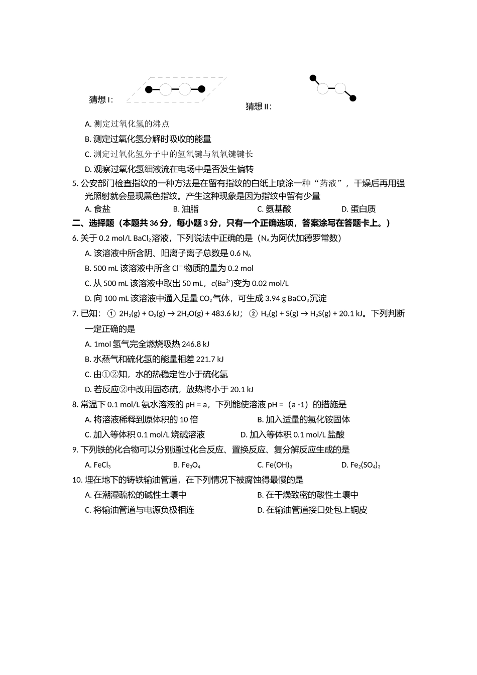
虹口区2011学年第一学期期终高三质量监控卷化学(考试时间120分钟,满分150分)考生注意:1.答题前,请务必在答题纸规定区域填涂填写学校姓名等相关信息。答题时客观题用2B铅笔涂写,主观题用黑色水笔填写。2.所有答案全部做在答题纸上,考试结束只交答题纸,在试卷上答题一律不给分。相对原子质量:H-1C-12N-14O-16Mg-24Al-27P-31S-32Cl-35.5Ca-40I-127Ba-137第I卷(共66分)一、选择题(本题共10分,每小题2分,只有一个正确选项,答案涂写在答题卡上。)1.德班气候大会上,各国就减排承诺展开讨论。减排主要是指减少下列哪种气体的排放量A.二氧化碳B.二氧化硫C.氮氧化物D.氟氯烃2.下列微粒的表示方法能确定为氟离子的是A.X—B.C.D.3.鉴别二氧化硫和丙烯两种气体,下列方法或所选试剂中不可行的是A.可燃性实验B.酸性高锰酸钾C.澄清石灰水D.品红试液4.历史上,对过氧化氢的分子结构有过不同观点,下图两种对结构的猜测中有一种正确,请选用合理实验加以证明+9282s2p1s猜想I:猜想II:A.测定过氧化氢的沸点B.测定过氧化氢分解时吸收的能量C.测定过氧化氢分子中的氢氧键与氧氧键键长D.观察过氧化氢细液流在电场中是否发生偏转5.公安部门检查指纹的一种方法是在留有指纹的白纸上喷涂一种“药液”,干燥后再用强光照射就会显现黑色指纹。产生这种现象是因为指纹中留有少量A.食盐B.油脂C.氨基酸D.蛋白质二、选择题(本题共36分,每小题3分,只有一个正确选项,答案涂写在答题卡上。)6.关于0.2mol/LBaCl2溶液,下列说法中正确的是(NA为阿伏加德罗常数)A.该溶液中所含阴、阳离子离子总数是0.6NAB.500mL该溶液中所含Cl—物质的量为0.2molC.从500mL该溶液中取出50mL,c(Ba2+)变为0.02mol/LD.向100mL该溶液中通入足量CO2气体,可生成3.94gBaCO3沉淀7.①已知:2H2(g)+O2(g)→2H2O(g)+483.6kJ②;H2(g)+S(g)→H2S(g)+20.1kJ。下列判断一定正确的是A.1mol氢气完全燃烧吸热246.8kJB.水蒸气和硫化氢的能量相差221.7kJC.由①②知,水的热稳定性小于硫化氢D.若反应②中改用固态硫,放热将小于20.1kJ8.常温下0.1mol/L氨水溶液的pH=a,下列能使溶液pH=(a-1)的措施是A.将溶液稀释到原体积的10倍B.加入适量的氯化铵固体C.加入等体积0.1mol/L烧碱溶液D.加入等体积0.1mol/L盐酸9.下列铁的化合物可以分别通过化合反应、置换反应、复分解反应生成的是[来源:学科网]A.FeCl3B.Fe3O4C.Fe(OH)3D.Fe2(SO4)310.埋在地下的铸铁输油管道,在下列情况下被腐蚀得最慢的是A.在潮湿疏松的碱性土壤中B.在干燥致密的酸性土壤中[来源:Z#xx#k.Com]C.将输油管道与电源负极相连D.在输油管道接口处包上铜皮11.2011国际化学年,为纪念瑞士化学家Reichstein1933年首先合成维生素C,瑞士发行了一枚印有Vc分子(C6H8O6)的3D效果邮票(如右图,图中小短棍可表示单键、双键或叁键)。下列关于Vc说法正确的是A.维生素C结构中包含了一个五元碳环B.从结构来看,维生素C不溶于水C.维生素C具有羟基和酯基两种官能团D.维生素C能与氢气、溴水、氢氧化钠溶液等发生反应12.对于0.1mol/LNa2SO3溶液,下列叙述正确的是A.c(Na+):c(SO32—)<2:1B.c(Na+)=2c(SO32—)+c(HSO3—)+c(H2SO3)C.c(Na+)+c(H+)=2c(SO32—)+2c(HSO3—)+c(OH—)D.加入少量NaOH固体,c(SO32—)与c(Na+)均增大13.实验室制取氯化氢气体,下列可以选用的是14.甲、乙、丙、丁四种物质易溶于水,分别由NH4+、Ba2+、Mg2+、H+、OH-、Cl-、SO42—、HCO3—中的不同阳离子和阴离子各一种组成。已知:①将甲溶液分别与其它三种物质的溶液混合,均有白色沉淀生成;②0.1mol/L乙溶液中c(H+)>0.1mol/L;③向丙溶液中滴入AgNO3溶液有不溶于稀HNO3的白色沉淀生成。下列结论错误的是A.甲溶液含Ba2+B.乙溶液含SO42—C.丙溶液含Cl-D.丁溶液含Mg2+15.往NH4HSO4溶液中逐滴加入Ba(OH)2溶液,可能发生的离子方程式正确的是A.Ba2++SO42—→BaSO4↓B.NH4++H++2OH—→NH3·H2O+H2OC.NH4++H++SO42—+Ba2++2OH—→BaSO4↓+NH3·H2O+H2OD.NH4++H++2SO42—+2Ba2++2OH—→2BaSO4↓+NH3·H2O+H2O16.碳纳米管为单、双键交替共轭结构,电子传输效果很好,可用作导电材料。现有1根由浓硫酸氯化钠、硫酸...

1、当您付费下载文档后,您只拥有了使用权限,并不意味着购买了版权,文档只能用于自身使用,不得用于其他商业用途(如 [转卖]进行直接盈利或[编辑后售卖]进行间接盈利)。
2、本站所有内容均由合作方或网友上传,本站不对文档的完整性、权威性及其观点立场正确性做任何保证或承诺!文档内容仅供研究参考,付费前请自行鉴别。
3、如文档内容存在违规,或者侵犯商业秘密、侵犯著作权等,请点击“违规举报”。

碎片内容

高三化学质量监控卷

墨香书阁+ 关注
实名认证
内容提供者

热爱教学事业,对互联网知识分享很感兴趣

确认删除?
VIP
微信客服
  • 扫码咨询
会员Q群
  • 会员专属群点击这里加入QQ群
客服邮箱
回到顶部