电脑桌面
添加小米粒文库到电脑桌面
安装后可以在桌面快捷访问

XXXX会计基础练习(全集)VIP免费

XXXX会计基础练习(全集)_第1页
1/210
XXXX会计基础练习(全集)_第2页
2/210
XXXX会计基础练习(全集)_第3页
3/210
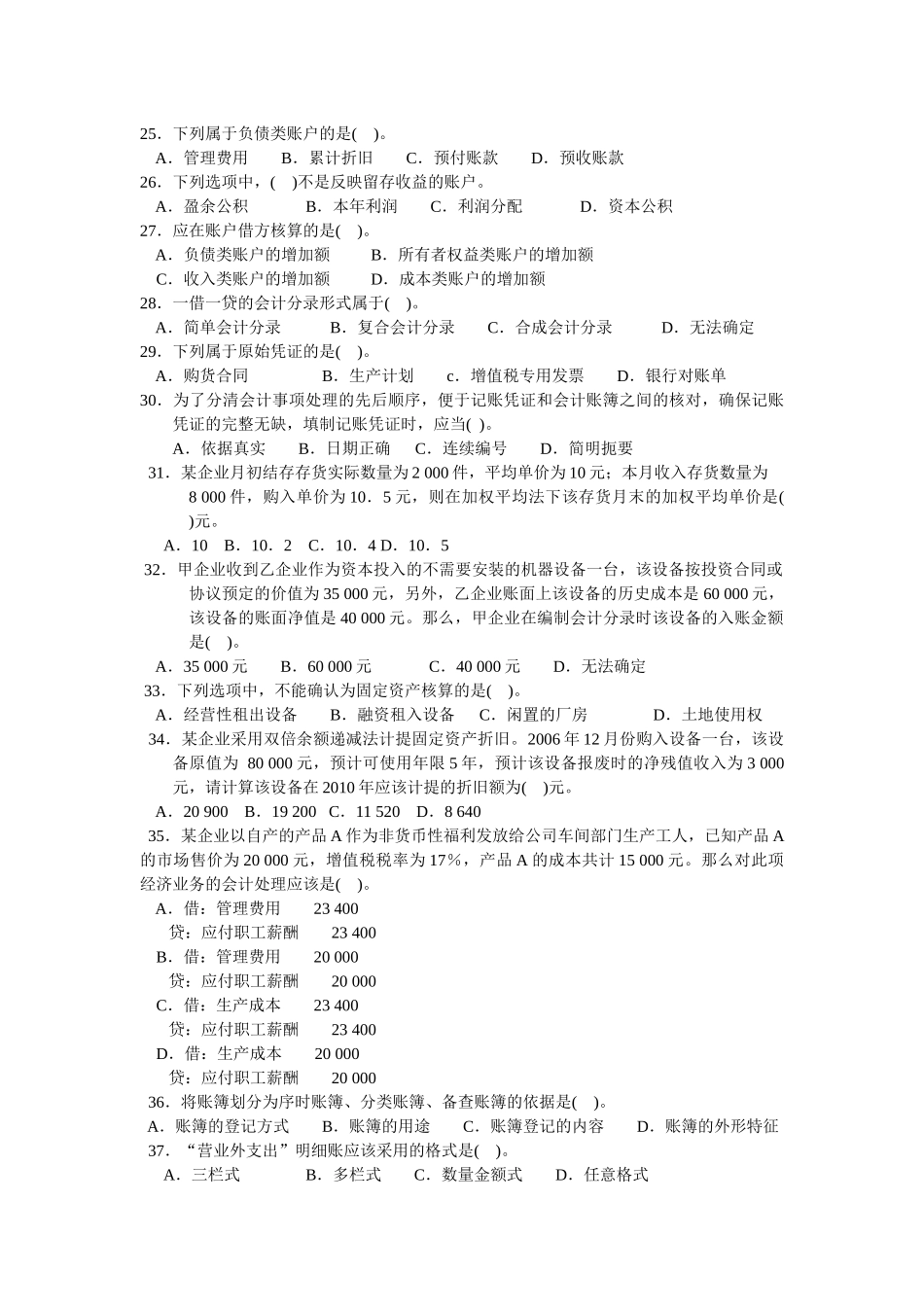
第一部分单I页选择题单项选择题闯关100题(一)1.下列选项中,属于自制原始凭证的是()。A.材料请购单B.购货合同C.火车票D.收料单2.下列会计账户中,应采用三栏式明细账的是()。A.生产成本明细账B.应付账款明细账C.主营业务收入明细账D.在途物资明细账3.企业可以跨年度继续使用而不必每年更换的账簿是()。A.固定资产明细账B.原材料总账C.现金日记账D.生产成本明细账4.根据相关规定,库存现金限额应按照企业日常零星开支需要量来核定。库存现金低于限额时,可以签发()从银行提取现金,补足限额。A.现金支票B.银行汇票C.银行本票D.转账支票5.发料凭证汇总表属于()。A.累计凭证B.单式凭证C.外来凭证D.汇总凭证6.M公司备用金实行非定额制管理,2011年6月20日,公司办公室工作人员李红报销差旅费1800元,原预借款2000元,余额用现金交回。对于此项经济业务,正确的会计分录是()。A.借:库存现金200贷:其他应收款一一李红200B.借:管理费用2000贷:其他应收款——李红2000C.借:管理费用200贷:其他应收款——李红200D.借:管理费用1800库存现金200贷:其他应收款——李红20007.属于账账核对的是()。A.总分类账户余额与会计报表的核对B.各种账簿记录与各种汇总表的核对c.银行存款日记账账面余额与银行对账单的核对D.财务部门的各种财产物资明细分类账期末余额与财产物资保管和使用部门的财产物资明细账结存数的核对8.M企业属于小规模纳税人,2011年6月25日销售产品l00件。开出的普通发票上注明总价为92700元。“主营业务收入”和“应交税费一一应交增值税”科目的发生额分别是()。A.贷方90000元;借方2700元B.贷方92700元;借方2700元C.贷方92700元;贷方2700元D.贷方90000元;贷方2700元9.2009年12月31日,M公司“实收资本”账户贷方余额为560000元,“资本公积”账户贷方余额48000元,“盈余公积”账户贷方余额为53000元,“利润分配——未分配利润”账户贷方余额为97000元。2010年度,M公司用资本公积30000元转增资本,实现净利润150000元,提取盈余公积15000元,向投资者分配利润23000元。2010年12月31日,M公司所有者权益总额应为()元。A.870000B.885000C.900000D.93000010.M公司向N公司购买材料一批。M公司在付款时发现,发票的正确金额应该是34000元,N公司却误填为43000元。正确的做法是()。A.由M公司更正,并在更正处加盖M公司印章B.由N公司更正,并在更正处加盖N公司印章C.由N公司重新开具发票D.N公司有权拒绝重新开具发票11.在中国境外设立的中国企业,在向国内报送财务报表时应当()。A.使用当地法定货币B.使用美元C.使用记账本位币D.折算为人民币12.生产成本属于()账户。A.损益类B.成本类C.资产类D.所有者权益类13.在用划线更正法进行更正时,对于错误数字的处理是()。A.只划销写错的个别数码B.错误数字全部划销C.错误数字全部涂抹D.只涂抹写错的个别数码14.存货发生定额内损耗,在批准处理前应记入()。A.待处理财产损溢B.期间费用c.营业外支出D.其他应收款15.大写“人民币叁拾柒元玖角整”写成小写,应是()。A.¥37.9B.¥37.9一C.¥37.90D.¥37.9016.在会计档案销毁中,单独抽出立卷的会计档案应当在()中注明。A.会计档案保管清册B.会计档案销毁清册C.会计档案移交清册D.会计档案保管和会计档案销毁清册17.通常,在年终决算之前要()。A.对企业所有财产进行技术推算盘点B.对企业所有财产进行全面清查C.对企业部分财产进行局部清查D.对企业流动性较大的财产进行全面清查18.原始凭证按照来源不同可以分为()。A.一次凭证和累计凭证B.外来原始凭证和自制原始凭证C.通用凭证和专用凭证D.累计凭证和汇总凭证19。在采用收款凭证、付款凭证和转账凭证的情况下,涉及库存现金和银行存款之间的划转业务,按规定()。A.只填收款凭证B.只填付款凭证C.既填收款凭证又填付款凭证D.只填转账凭证20.登记账簿时,下列做法错误的是()。A.文字和数字应紧靠行格底线书写,只占格距的三分之二B.不能使用铅笔或圆珠笔记账C.使用红字冲销记录错误D.在发生的空白页面上注明“此页空白”21.按...

1、当您付费下载文档后,您只拥有了使用权限,并不意味着购买了版权,文档只能用于自身使用,不得用于其他商业用途(如 [转卖]进行直接盈利或[编辑后售卖]进行间接盈利)。
2、本站所有内容均由合作方或网友上传,本站不对文档的完整性、权威性及其观点立场正确性做任何保证或承诺!文档内容仅供研究参考,付费前请自行鉴别。
3、如文档内容存在违规,或者侵犯商业秘密、侵犯著作权等,请点击“违规举报”。

碎片内容

XXXX会计基础练习(全集)

您可能关注的文档

确认删除?
VIP
微信客服
  • 扫码咨询
会员Q群
  • 会员专属群点击这里加入QQ群
客服邮箱
回到顶部