电脑桌面
添加小米粒文库到电脑桌面
安装后可以在桌面快捷访问

高级财务会计及试卷管理知识分析VIP免费

高级财务会计及试卷管理知识分析_第1页
1/40
高级财务会计及试卷管理知识分析_第2页
2/40
高级财务会计及试卷管理知识分析_第3页
3/40
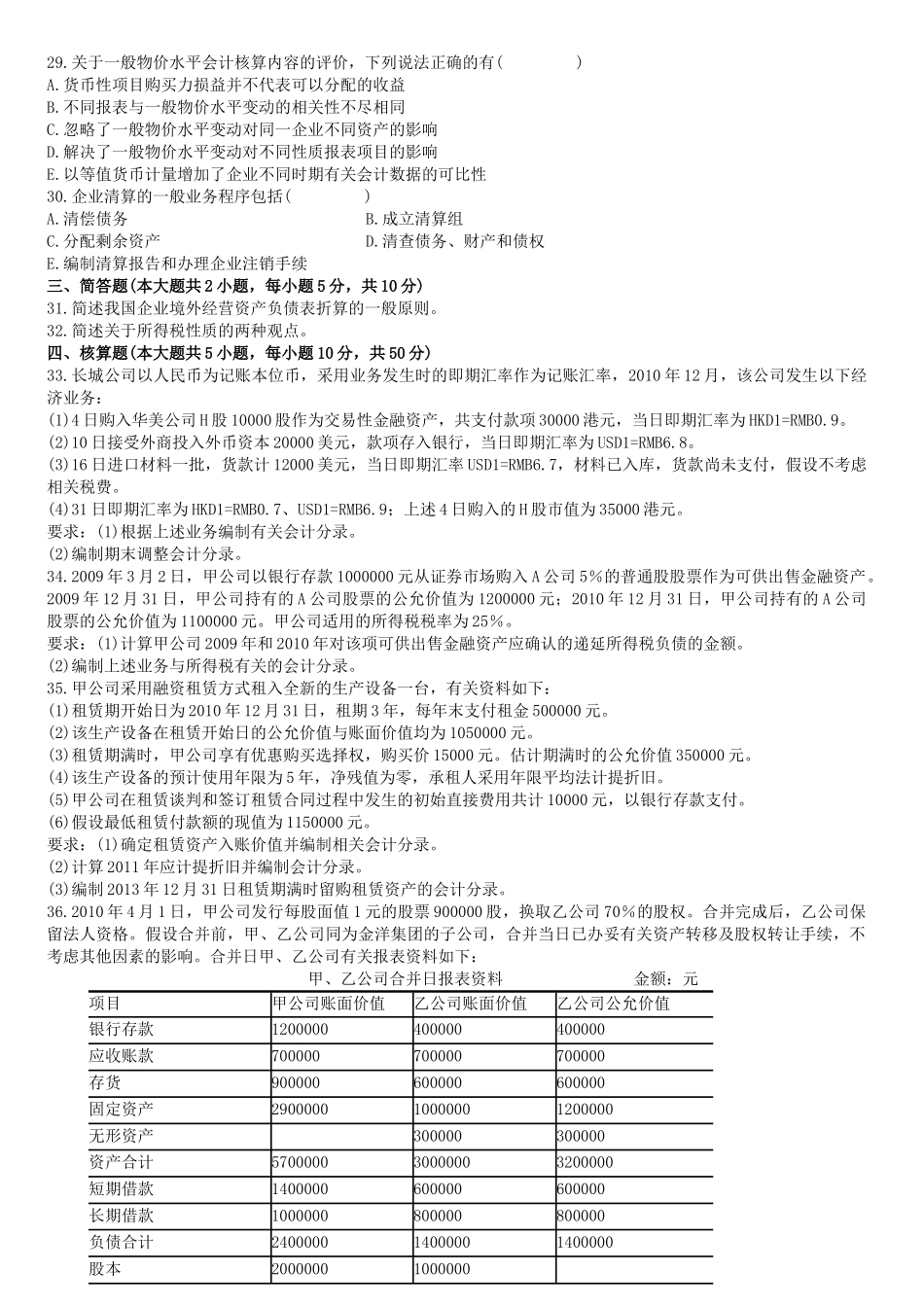
《高级财务会计试卷》【2012年1月】试题一、单项选择题(本大题共20小题,每小题1分,共20分)在每小题列出的四个备选项中只有一个是符合题目要求的,请将其代码填写在题后的括号内。错选、多选或未选均无分。1.以一定单位的外币为标准折合成一定数额的本国货币的汇率标价方法是()A.市场标价法B.总额标价法C.直接标价法D.间接标价法2.体现“外币折算仅是一种计量变换程序,是对既定价值的重新表述”原则的外币报表折算方法是()A.时态法B.现行汇率法C.流动与非流动项目法D.货币性与非货币性项目法3.某企业2010年利润总额为4000万元,当年发生应纳税暂时性差异200万元,发生可抵扣暂时性差异100万元,适用的所得税税率为25%,则该企业2010年应交所得税为()A.975万元B.1000万元C.1025万元D.1075万元4.判断关联方交易是否重要的标准是()A.交易的类型B.交易金额的大小C.关联方关系的存在形式D.交易对企业财务状况和经营成果的影响程度5.中期财务报告的构成内容是()A.董事会决议B.财务情况说明书C.所有者权益变动表D.资产负债表、利润表、现金流量表和附注6.甲企业以融资租赁方式租入一台设备,该设备原使用年限为12年,尚可使用年限为10年,租赁期为8年,同类设备一般使用年限为9年,承租人租赁期满时以1万元的购价优惠购买该设备,该设备在租赁期满时的公允价值为30万元,则该设备计提折旧的年限是()A.8年B.9年C.10年D.12年7.关于承租人融资租赁业务发生的初始直接费用,下列说法中正确的是()A.计入管理费用B.计入财务费用C.计入营业外支出D.计入租入资产的价值8.资产负债表日,衍生金融工具公允价值低于其账面余额的差额,应贷记“衍生工具”科目,应借记的科目是()A.投资收益B.套期损益C.汇兑损益D.公允价值变动损益9.下列衍生金融工具中,买卖双方在有组织的交易所内,以公开竞价的方式达成协议,约定在未来某一特定时间交割标准数量特定金融工具的交易合约是()A.金融远期B.金融期货C.金融期权D.金融互换10.甲公司合并乙公司,合并后甲公司拥有乙公司资产并承担其债务,乙公司法人资格随合并而注销,这种合并方式是()A.横向合并B.新设合并C.吸收合并D.控股合并11.2010年7月1日,甲公司向乙公司股东发行股票1200万股吸收合并乙公司,股票的面值为1元,发行价格为3元,合并日乙公司可辨认净资产的账面价值为3000万元,公允价值为3200万元,该合并为非同一控制下企业合并,则甲公司应确认的合并商誉是()A.-1800万元B.400万元C.600万元D.1800万元12.下列合并财务报表中,需要在控制权取得日编制的是()A.合并利润表B.合并现金流量表C.合并资产负债表D.合并所有者权益变动表13.2010年6月,母公司将成本为60万元的存货以85万元的价格销售给子公司,子公司销售其中的40%,售价45万元,则期末编制合并财务报表时,编制的抵销分录中不涉及的财务报表项目是()A.存货B.营业收入C.营业成本D.未分配利润14.通货膨胀条件下,将货币分为名义货币和等值货币,其中等值货币是()A.不同时期单位货币所含购买力相等B.不同时期单位货币所含购买力不等C.同一时期单位货币所含购买力不等D.同一时期单位货币所含购买力相等15.在通货膨胀会计中,以所耗实物资本得到回收为计量基础计算确定的收益是()A.经济收益B.会计收益C.营业收益D.持有资产收益16.在编制一般物价水平资产负债表时,如采用先进先出法确定付出存货成本,则“存货”项目换算调整时的基期物价指数是()A.期末存货购进期间的一般物价指数B.期初存货购进期间的一般物价指数C.期末存货购进期间的个别物价指数D.期初存货购进期间的个别物价指数17.在财务资本维护观念中,下列有关持有损益说法不正确的是()A.计入当期损益B.是本年利润的组成部分C.包括在“未分配利润”项目中D.在资产负债表所有者权益项目下单独列示18.为了反映固定资产因价格变动需要补足按期初账面原值所计提折旧不足的部分,应专门设置的会计科目是()A.累计折旧B.当期折旧费C.增补折旧费D.固定资产折旧19.以财产的账面净值为依据对清算财产作价的方法是()A.账面价值法B.变现收入法C.拍卖作价法D.收益现值法20.清算会计既没有改变也没有否定的会计假设是()A.会计主体假设B.持续经营...

1、当您付费下载文档后,您只拥有了使用权限,并不意味着购买了版权,文档只能用于自身使用,不得用于其他商业用途(如 [转卖]进行直接盈利或[编辑后售卖]进行间接盈利)。
2、本站所有内容均由合作方或网友上传,本站不对文档的完整性、权威性及其观点立场正确性做任何保证或承诺!文档内容仅供研究参考,付费前请自行鉴别。
3、如文档内容存在违规,或者侵犯商业秘密、侵犯著作权等,请点击“违规举报”。

碎片内容

高级财务会计及试卷管理知识分析

墨香书阁+ 关注
实名认证
内容提供者

热爱教学事业,对互联网知识分享很感兴趣

确认删除?
VIP
微信客服
  • 扫码咨询
会员Q群
  • 会员专属群点击这里加入QQ群
客服邮箱
回到顶部