电脑桌面
添加小米粒文库到电脑桌面
安装后可以在桌面快捷访问

XXXX年自考财务管理学冲刺复习VIP专享VIP免费

XXXX年自考财务管理学冲刺复习_第1页
1/32
XXXX年自考财务管理学冲刺复习_第2页
2/32
XXXX年自考财务管理学冲刺复习_第3页
3/32
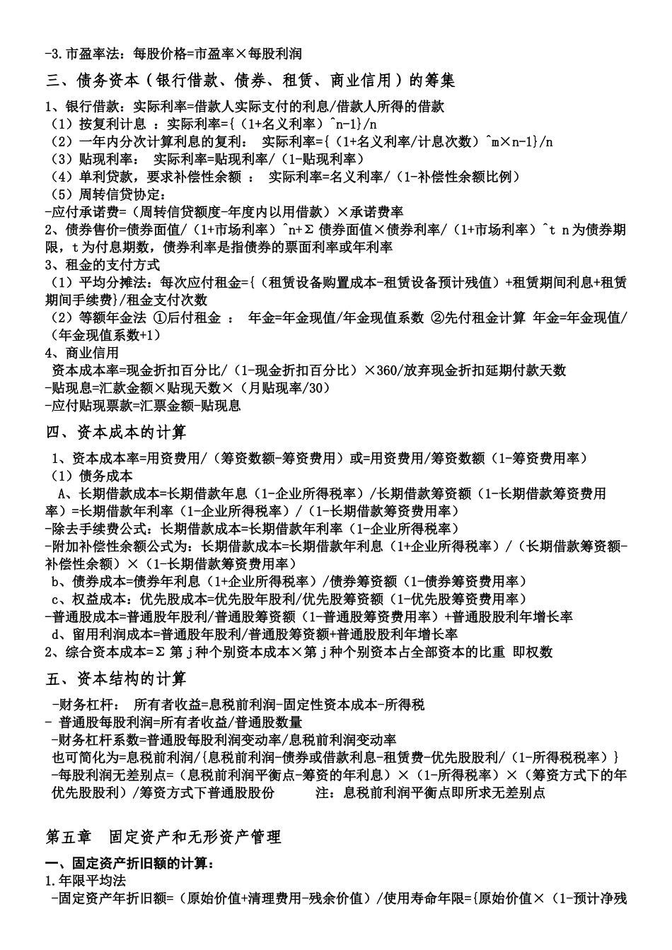
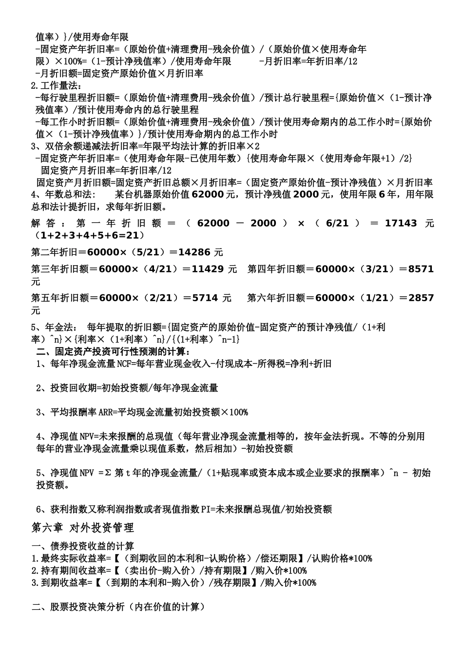
一、(打印)记住以下各章计算公式第二章资金的时间价值和投资风险价值一、资金时间价值计算-单利终值=现值×(1+利率×计算期数)-单利现值=终值/(1+利率×计算期数)-复利终值=现值×(1+利率)^n,n为计息期数-复利现值=单利终值/(1+利率)^n-年金终值=每次收付款项的金额×Σ(1+利率)^(t-1),t为每笔收付款项的计息期数(1+利率)^(t-1)为年金终值系数可查表(考试时给系数表,注意区分是年金终值系数还是年金现值系数)-后付年金系数={(1+利率)^n-1}/利率-年偿债基金(年金)=年金终值×年金终值系数的倒数-年金现值=年金×Σ{1/(1+利率)^t,t为每笔收付款项的计息期数,{1/(1+利率)^t为年金现值系数可查表-年资本回收额A=年金现值×资本回收系数-先付年金终值=年金×年金终值系数×(1+利率)-先付年金现值=年金×年金现值系数×(1+利率)-递延年金现值=年金×年金现值系数×复利现值系数-永续年金现值=年金×(1/利率)-不等额系列付款现值=Σ现金流量×{1/(1+利率)^t}-计息期短于一年:-期利率=年利率/每月计息期数-换算后的计息期数=年数×每年的计息期数-分期计算的年利率=(1+计息期规定的年利率)^m-1,m为一年的计息期数二、投资风险价值计算-预期收益=Σ第i种可能结果的收益×第i种可能结果的概率。-标准离差=根号下Σ(随即变量-期望值)^2×概率-标准离差率=标准离差/期望值×100%-应得风险收益率=风险价值系数×标准离差率-应得风险收益额=收益期望值×风险收益率/(无风险收益率+风险收益率)-预测风险收益率=预测投资收益率-无风险收益率第三章筹资管理一、筹资数量的预测-资本需要量=(上年资本实际平均占有量-不合理平均占用额)×(1加减预测年度销售增减率)×(1加减预测期资本周转速度变动率)-需要追加的外部筹资额=预计年度销售增加额(Σ基年敏感资产总额除以基年销售额×Σ基年敏感负债总额除以基年销售额)-预计年度留用利润增加额-预测模型:y=a+xb资本需要量=不变资本+(单位业务量所需要的变动资本×业务量)二、权益资本(股票发行)的筹集-新股发行价格:-1.分析法:每股价格=(资产总值-负债总值)/投入资本总额×每股面值-2.综合法:每股价格=(年平均利润/行业资本利润率)/投入资本总额×每股面值-3.市盈率法:每股价格=市盈率×每股利润三、债务资本(银行借款、债券、租赁、商业信用)的筹集1、银行借款:实际利率=借款人实际支付的利息/借款人所得的借款(1)按复利计息:实际利率={(1+名义利率)^n-1}/n(2)一年内分次计算利息的复利:实际利率={(1+名义利率/计息次数)^m×n-1}/n(3)贴现利率:实际利率=贴现利率/(1-贴现利率)(4)单利贷款,要求补偿性余额:实际利率=名义利率/(1-补偿性余额比例)(5)周转信贷协定:-应付承诺费=(周转信贷额度-年度内以用借款)×承诺费率2、债券售价=债券面值/(1+市场利率)^n+Σ债券面值×债券利率/(1+市场利率)^tn为债券期限,t为付息期数,债券利率是指债券的票面利率或年利率3、租金的支付方式(1)平均分摊法:每次应付租金={(租赁设备购置成本-租赁设备预计残值)+租赁期间利息+租赁期间手续费}/租金支付次数(2)等额年金法①后付租金:年金=年金现值/年金现值系数②先付租金计算年金=年金现值/(年金现值系数+1)4、商业信用资本成本率=现金折扣百分比/(1-现金折扣百分比)×360/放弃现金折扣延期付款天数-贴现息=汇款金额×贴现天数×(月贴现率/30)-应付贴现票款=汇票金额-贴现息四、资本成本的计算1、资本成本率=用资费用/(筹资数额-筹资费用)或=用资费用/筹资数额(1-筹资费用率)(1)债务成本A、长期借款成本=长期借款年息(1-企业所得税率)/长期借款筹资额(1-长期借款筹资费用率)=长期借款年利率(1-企业所得税率)/(1-长期借款筹资费用率)-除去手续费公式:长期借款成本=长期借款年利率(1-企业所得税率)-附加补偿性余额公式为:长期借款成本=长期借款年利息(1+企业所得税率)/(长期借款筹资额-补偿性余额)×(1-长期借款筹资费用率)b、债券成本=债券年利息(1+企业所得税率)/债券筹资额(1-债券筹资费用率)c、权益成本:优先股成本=优先...

1、当您付费下载文档后,您只拥有了使用权限,并不意味着购买了版权,文档只能用于自身使用,不得用于其他商业用途(如 [转卖]进行直接盈利或[编辑后售卖]进行间接盈利)。
2、本站所有内容均由合作方或网友上传,本站不对文档的完整性、权威性及其观点立场正确性做任何保证或承诺!文档内容仅供研究参考,付费前请自行鉴别。
3、如文档内容存在违规,或者侵犯商业秘密、侵犯著作权等,请点击“违规举报”。

碎片内容

XXXX年自考财务管理学冲刺复习

确认删除?
VIP
微信客服
  • 扫码咨询
会员Q群
  • 会员专属群点击这里加入QQ群
客服邮箱
回到顶部