电脑桌面
添加小米粒文库到电脑桌面
安装后可以在桌面快捷访问

《财务会计Ⅱ》试卷VIP免费

《财务会计Ⅱ》试卷_第1页
1/10
《财务会计Ⅱ》试卷_第2页
2/10
《财务会计Ⅱ》试卷_第3页
3/10
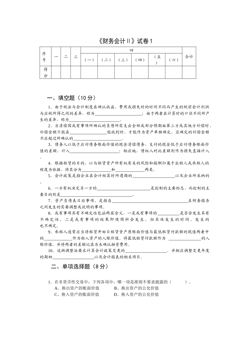
《财务会计Ⅱ》试卷1序号一二三四合计(一)(二)(三)(四)(五)(六)得分一、填空题(10分)1.由于税法与会计制度在确认收益、费用或损失时的时间不同而产生的税前会计利润与应税所得之间的差异,称为;由于两者在计算时的口径不同所产生的差异,称为。2.当清偿因或有事项所确认的负债所需支出全部或部分预期由第三方或其他方补偿时,补偿金额只能在能收到时,才能作为资产单独确定,且确定的补偿金额不应超过所确认的。3.债务人以低于应付债务账面价值的现金清偿债务,支付的现金低于应付债务账面价值的差额,计入;相应地,债权人对此差额则作为损失直接计入。4.根据租赁的目的,以与租赁资产所有权有关的风险和报酬归属于出租人或承租人的程度为依据,将其分为和两类。5.会计政策是指企业在会计核算时所遵循的以及企业所采纳的。6.一方有权决定另一方的是控制的主要标志,而控制的主要目的则是。7.资产负债表日后事项,是指自至财务报告之间发生的需要调整或说明的事项。8.或有事项具有不确定性包涵两层含义,一是或有事项的是否会发生具有不确定性,二是或有事项的结果即使预料会发生,但具体发生的时间、发生的也不确定。9.承租人通常应当将租赁开始日租赁资产原账面价值与最低租赁付款额的现值两者中的作为租入资产的入账价值。将最低租赁付款额作为的入账价值,并将两者的差额记录为未确认融资费用。10.追溯调整法要求计算会计政策变更的,并相应调整变更年度的期初以及会计报表的相关项目。二、单项选择题(8分)1.在非货币性交易中,下列各项中,哪一项是准则不要求披露的()。A、换出资产的账面价值B、换出资产的公允价值C、换入资产的账面价值D、换入资产的公允价值2.在直接标价法下,汇率上升时,表示()。A、要换取同样数额的外国货币,需付出更多的本国货币B、同样多的本国货币,可兑换到更多的外国货币C、要换取同样数额的外国货币,可少付出本国货币D、同样多的本国货币,能兑换到的外国货币更少3.我国企业会计准则关于“很可能”对应的概率是()。A、大于0但小于或等于5%B、大于5%但小于等于50%C、大于50%但小于等于95%D、大于95%但小于100%4.在资产负债表上,下列资产中,不属于货币性资产的是()。A、应收账款B、应收票据C、应收股利D、存货5.按我国会计准则的规定,可予资本化的借款范围仅限于()。A、为对外投资而借入的款项B、为购建固定资产而专门借入的款项C、为满足日常生产经营活动而借入的款项D、为从国外购得先进的专利技术而借入的款项6.甲企业采用债务法核算所得税,2004年年末“递延税款”科目的贷方余额为330元,适用的所得税税率为33%;本期发生的应纳税时间性差异为2000元,适用的所得税税率为30%。则甲公司本期期末“递延税款”科目的贷方余额为()元。A、300B、450C、900D、9307.某企业为购建固定资产于2005年1月1日对外发行债券,该债券的年利率为6%,面值100万元,发行价80万元,三年期分期付息。假定该企业按季计算资本化金额,则资本化率为()。A、1.50%B、1.875%C、6%D、1.465%8.东方公司将一批账面价值为1000元的库存商品作价1400元销售给关联方,假定符合收入确认条件,则东方公司应确认的营业收入为()元。A、1400B、1000C、1166.7D、1200三、多项选择题(5分)1.常见的需要进行会计估计的项目有()。A、坏账B、固定资产的耐用年限与净残值C、无形资产的受益期D、存货遭受毁损、全部或部分陈旧过时E、长期待摊费用的摊销期限2.下列关系中,甲、乙企业构成控制关系的有()。A、甲企业拥有乙企业51%的表决权资本B、甲企业拥有丙企业70%的表决权资本,丙企业拥有乙企业60%的表决权资本C、甲企业拥有乙企业30%的表决权资本,但在乙企业的章程中规定,乙企业的财务和经营政策由甲企业作出D、甲企业拥有乙企业20%的表决权资本,但在乙企业董事会的9名董事中拥有其中的5个席位E、甲企业拥有乙企业65%的表决权资本,但乙企业已宣告破产清算,相关工作已由法院接管3.我国企业会计制度规定,如果与或有事项相关的义务同时符合以下条件中(),企业应将其确认为负债。A、该义务是企业承担的现时义务;B、...

1、当您付费下载文档后,您只拥有了使用权限,并不意味着购买了版权,文档只能用于自身使用,不得用于其他商业用途(如 [转卖]进行直接盈利或[编辑后售卖]进行间接盈利)。
2、本站所有内容均由合作方或网友上传,本站不对文档的完整性、权威性及其观点立场正确性做任何保证或承诺!文档内容仅供研究参考,付费前请自行鉴别。
3、如文档内容存在违规,或者侵犯商业秘密、侵犯著作权等,请点击“违规举报”。

碎片内容

《财务会计Ⅱ》试卷

您可能关注的文档

确认删除?
VIP
微信客服
  • 扫码咨询
会员Q群
  • 会员专属群点击这里加入QQ群
客服邮箱
回到顶部