电脑桌面
添加小米粒文库到电脑桌面
安装后可以在桌面快捷访问

财务管理学与财务知识计划分析实习VIP专享VIP免费

财务管理学与财务知识计划分析实习_第1页
1/27
财务管理学与财务知识计划分析实习_第2页
2/27
财务管理学与财务知识计划分析实习_第3页
3/27
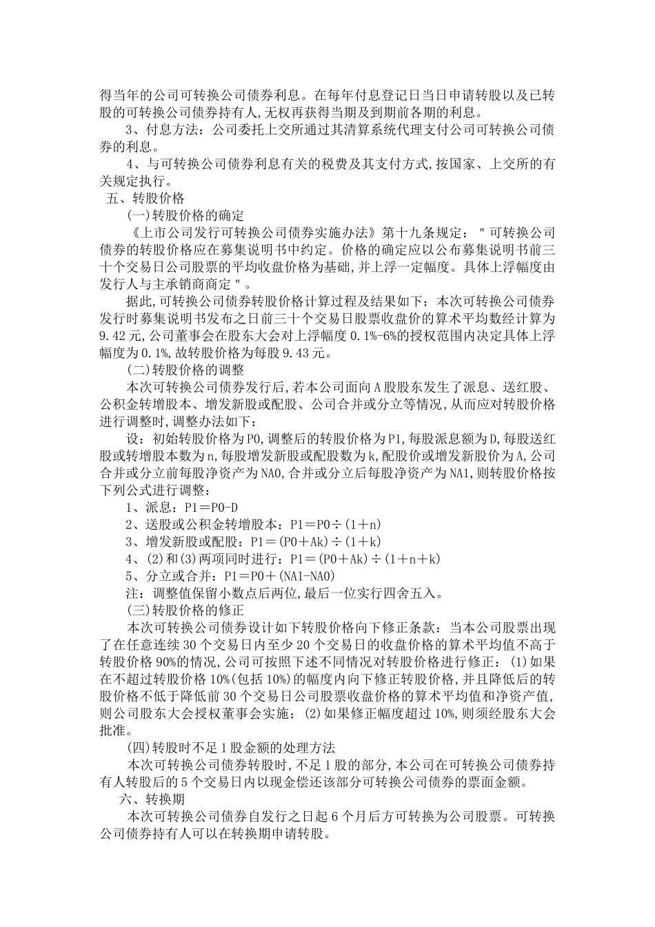
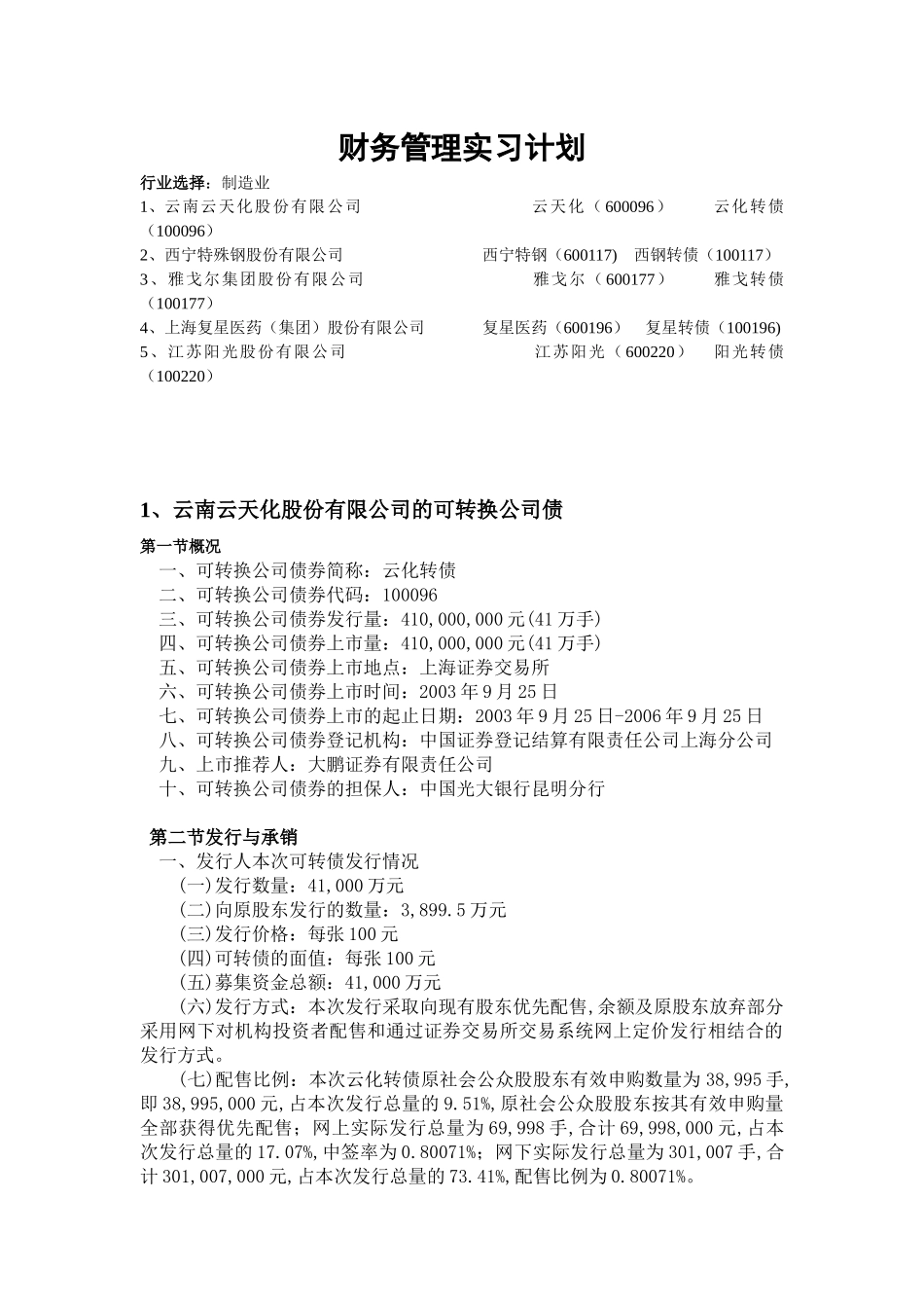
财务管理实习计划行业选择:制造业1、云南云天化股份有限公司云天化(600096)云化转债(100096)2、西宁特殊钢股份有限公司西宁特钢(600117)西钢转债(100117)3、雅戈尔集团股份有限公司雅戈尔(600177)雅戈转债(100177)4、上海复星医药(集团)股份有限公司复星医药(600196)复星转债(100196)5、江苏阳光股份有限公司江苏阳光(600220)阳光转债(100220)1、云南云天化股份有限公司的可转换公司债第一节概况一、可转换公司债券简称:云化转债二、可转换公司债券代码:100096三、可转换公司债券发行量:410,000,000元(41万手)四、可转换公司债券上市量:410,000,000元(41万手)五、可转换公司债券上市地点:上海证券交易所六、可转换公司债券上市时间:2003年9月25日七、可转换公司债券上市的起止日期:2003年9月25日-2006年9月25日八、可转换公司债券登记机构:中国证券登记结算有限责任公司上海分公司九、上市推荐人:大鹏证券有限责任公司十、可转换公司债券的担保人:中国光大银行昆明分行第二节发行与承销一、发行人本次可转债发行情况(一)发行数量:41,000万元(二)向原股东发行的数量:3,899.5万元(三)发行价格:每张100元(四)可转债的面值:每张100元(五)募集资金总额:41,000万元(六)发行方式:本次发行采取向现有股东优先配售,余额及原股东放弃部分采用网下对机构投资者配售和通过证券交易所交易系统网上定价发行相结合的发行方式。(七)配售比例:本次云化转债原社会公众股股东有效申购数量为38,995手,即38,995,000元,占本次发行总量的9.51%,原社会公众股股东按其有效申购量全部获得优先配售;网上实际发行总量为69,998手,合计69,998,000元,占本次发行总量的17.07%,中签率为0.80071%;网下实际发行总量为301,007手,合计301,007,000元,占本次发行总量的73.41%,配售比例为0.80071%。(八)原社会公众股股东配售户数:3,655户(九)最大10名可转债持有人名称、持有量根据中国证券登记结算有限责任公司上海分公司债权登记的最终结果,本公司4.1亿元可转换公司债券的前十名最大持有人名称和持有数量如下:注:根据本次发行网下配售结果,获配3,282手的机构投资人共有64户,在此不一一列出。二、发行人本次可转换公司债券发行的承销情况本次网下发行数量为301,007,000元,机构投资者的有效申购数量为37,592,500,000元,网下实际配售比例为0.80071%,实际配售量按1,000元取整,不足一手的部分由主承销商大鹏证券有限责任公司包销,累计金额97,000元。三、发行人本次发行可转债募集资金的验资情况和入帐情况根据云南亚太会计师事务所有限公司出具的《关于对云南云天化股份有限公司发行可转换公司债券募集资金的验证报告》(亚太验B字[2003]第88号),截至2003年9月17日止,本次可转换公司债券投资者投入资金人民币410,000,000.00元,加上网下申购冻结资金利息1,518,566.40元,减去已发生的发行费用8,481,157.90元(其中:承销机构佣金8,200,000.00元,上网发行手续费276,478.50元,交易所经手费4,679.40元),实际到位募集资金为403,037,408.50元,已于2003年9月17日由大鹏证券有限责任公司汇入发行人在中国光大银行昆明分行开设的850304095540帐户。第三节发行条款一、发行、上市总额本次可转换公司债券的发行、上市规模为4.1亿元人民币。二、票面金额本次可转换公司债券的每张面值为100元。三、期限本次可转换公司债券的期限为三年。四、利率及其调整、计息规则与付息方式(一)利率及其调整本次可转换公司债券的利率设定为:第一年年利率为1.6%,第二年年利率为1.9%,第三年年利率为2.2%。(二)计息规则本次可转换公司债券从发行首日开始计息。年利息计算公式为:I=b×iI:支付的利息额b:可转债持有人持有的可转债票面总金额i:为年利率注:计算结果保留小数点后两位,最后一位实行四舍五入。(三)付息方式本次可转换公司债券按年付息,有关付息事宜的具体约定如下:1、付息日:在可转债存续期限内,第一次付息时间为发行首日的次年当日,以后每年的该日为当年的付息日期,最后一次付息及还本时间为本次发行的可转换公司债券到期后五个工作日内。如遇节假日,则相应顺延。2、付息登记日:付息日的前一个...

1、当您付费下载文档后,您只拥有了使用权限,并不意味着购买了版权,文档只能用于自身使用,不得用于其他商业用途(如 [转卖]进行直接盈利或[编辑后售卖]进行间接盈利)。
2、本站所有内容均由合作方或网友上传,本站不对文档的完整性、权威性及其观点立场正确性做任何保证或承诺!文档内容仅供研究参考,付费前请自行鉴别。
3、如文档内容存在违规,或者侵犯商业秘密、侵犯著作权等,请点击“违规举报”。

碎片内容

财务管理学与财务知识计划分析实习

确认删除?
VIP
微信客服
  • 扫码咨询
会员Q群
  • 会员专属群点击这里加入QQ群
客服邮箱
回到顶部