电脑桌面
添加小米粒文库到电脑桌面
安装后可以在桌面快捷访问

XXXX-2018年中国冷阴极萤光灯管行业深度调研及投资前景VIP免费

XXXX-2018年中国冷阴极萤光灯管行业深度调研及投资前景_第1页
1/20
XXXX-2018年中国冷阴极萤光灯管行业深度调研及投资前景_第2页
2/20
XXXX-2018年中国冷阴极萤光灯管行业深度调研及投资前景_第3页
3/20
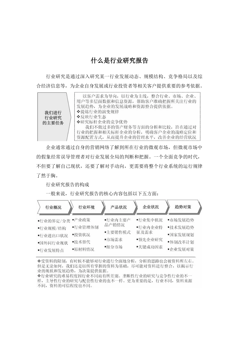
冷阴极萤光灯管什么是行业研究报告行业研究是通过深入研究某一行业发展动态、规模结构、竞争格局以及综合经济信息等,为企业自身发展或行业投资者等相关客户提供重要的参考依据。企业通常通过自身的营销网络了解到所在行业的微观市场,但微观市场中的假象经常误导管理者对行业发展全局的判断和把握。一个全面竞争的时代,不但要了解自己现状,还要了解对手动向,更需要将整个行业系统的运行规律了然于胸。行业研究报告的构成一般来说,行业研究报告的核心内容包括以下五方面:行业研究的目的及主要任务行业研究是进行资源整合的前提和基础。对企业而言,发展战略的制定通常由三部分构成:外部的行业研究、内部的企业资源评估以及基于两者之上的战略制定和设计。行业与企业之间的关系是面和点的关系,行业的规模和发展趋势决定了企业的成长空间;企业的发展永远必须遵循行业的经营特征和规律。行业研究的主要任务:解释行业本身所处的发展阶段及其在国民经济中的地位分析影响行业的各种因素以及判断对行业影响的力度预测并引导行业的未来发展趋势判断行业投资价值揭示行业投资风险为投资者提供依据2014-2018年中国冷阴极萤光灯管行业深度调研及投资前景预测报告【出版日期】2014年【交付方式】Email电子版/特快专递【价格】纸介版:7000元电子版:7200元纸介+电子:7500元【订购电话】400-600-8596010-86825756传真:010-60343813【报告链接】http://www.ibaogao.com/baogao/01041362022014.html报告目录《2014-2018年中国冷阴极萤光灯管行业深度调研及投资前景预测报告》对我国冷阴极萤光灯管的市场环境、生产经营、产品市场、品牌竞争、产品进出口、行业投资环境以及可持续发展等问题进行了详实系统地分析和预测。并在此基础上,对行业发展趋势做出了定性与定量相结合的分析预测。为企业制定发展战略、进行投资决策和企业经营管理提供权威、充分、可靠的决策依据。本研究报告数据主要采用国家统计数据,海关总署,问卷调查数据,银行采集数据、税务部门采集数据、证券交易采集数据,商务部采集数据以及经济信息中心各类市场监测数据库。第一章冷阴极荧光灯管(CCFL)行业概况第一节产品描述第二节CCFL的组成第三节CCFL的特色一、轻巧、薄型、平面发光二、发光均匀、高效率、高辉度第二章2012-2013年世界冷阴极萤光灯管(CCFL)行业发展现状分析第一节2012-2013年世界冷阴极萤光灯管(CCFL)市场分析一、世界冷阴极萤光灯管(CCFL)供需分析二、世界冷阴极萤光灯管(CCFL)技术分析三、世界冷阴极萤光灯管(CCFL)产品价格走势分析第二节2012-2013年世界主要国家冷阴极萤光灯管(CCFL)行业发展情况分析一、美国二、韩国三、德国第三节2014-2018年世界冷阴极萤光灯管(CCFL)行业发展趋势分析第三章中国冷阴极萤光灯管(CCFL)行业发展环境分析第一节国内宏观经济环境分析一、GDP历史变动轨迹分析二、固定资产投资历史变动轨迹分析三、2013年中国宏观经济发展预测分析第二节中国冷阴极萤光灯管(CCFL)行业政策环境分析第四章2012-2013年中国冷阴极萤光灯管(CCFL)行业发展形势分析第一节2012-2013年中国冷阴极萤光灯管(CCFL)行业现状分析一、中国冷阴极萤光灯管(CCFL)行业特点分析二、中国冷阴极萤光灯管(CCFL)产品价格走势分析三、中国冷阴极萤光灯管(CCFL)项目分析第二节2012-2013年中国冷阴极萤光灯管(CCFL)产品技术分析一、技术应用现状分析二、技术开发方向分析三、中外技术对比分析第三节2012-2013年中国冷阴极萤光灯管(CCFL)发展面临的问题分析一、面临问题分析二、解决方案第五章2012-2013年中国冷阴极荧光灯管(CCFL)行业市场供需分析第一节2012-2013年中国冷阴极荧光灯管(CCFL)市场供给分析一、中国冷阴极荧光灯管(CCFL)生产现状分析二、行业供给分析三、重点企业生产能力分析第二节2012-2013年中国冷阴极荧光灯管(CCFL)行业市场需求分析一、需求现状分析二、需求特征分析三、消费量与实际需求量关系分析第三节2012-2013年中国冷阴极荧光灯管(CCFL)行业供需平衡分析第六章2006-2013年3季度中国彩色阴极射线电视显像管进出口数据监测分析第一节2006-2013年3季度中国彩色阴极...

1、当您付费下载文档后,您只拥有了使用权限,并不意味着购买了版权,文档只能用于自身使用,不得用于其他商业用途(如 [转卖]进行直接盈利或[编辑后售卖]进行间接盈利)。
2、本站所有内容均由合作方或网友上传,本站不对文档的完整性、权威性及其观点立场正确性做任何保证或承诺!文档内容仅供研究参考,付费前请自行鉴别。
3、如文档内容存在违规,或者侵犯商业秘密、侵犯著作权等,请点击“违规举报”。

碎片内容

XXXX-2018年中国冷阴极萤光灯管行业深度调研及投资前景

您可能关注的文档

墨香书阁+ 关注
实名认证
内容提供者

热爱教学事业,对互联网知识分享很感兴趣

确认删除?
VIP
微信客服
  • 扫码咨询
会员Q群
  • 会员专属群点击这里加入QQ群
客服邮箱
回到顶部