电脑桌面
添加小米粒文库到电脑桌面
安装后可以在桌面快捷访问

某两年报关员资格考试真题试题及答案解析VIP免费

某两年报关员资格考试真题试题及答案解析_第1页
1/8
某两年报关员资格考试真题试题及答案解析_第2页
2/8
某两年报关员资格考试真题试题及答案解析_第3页
3/8
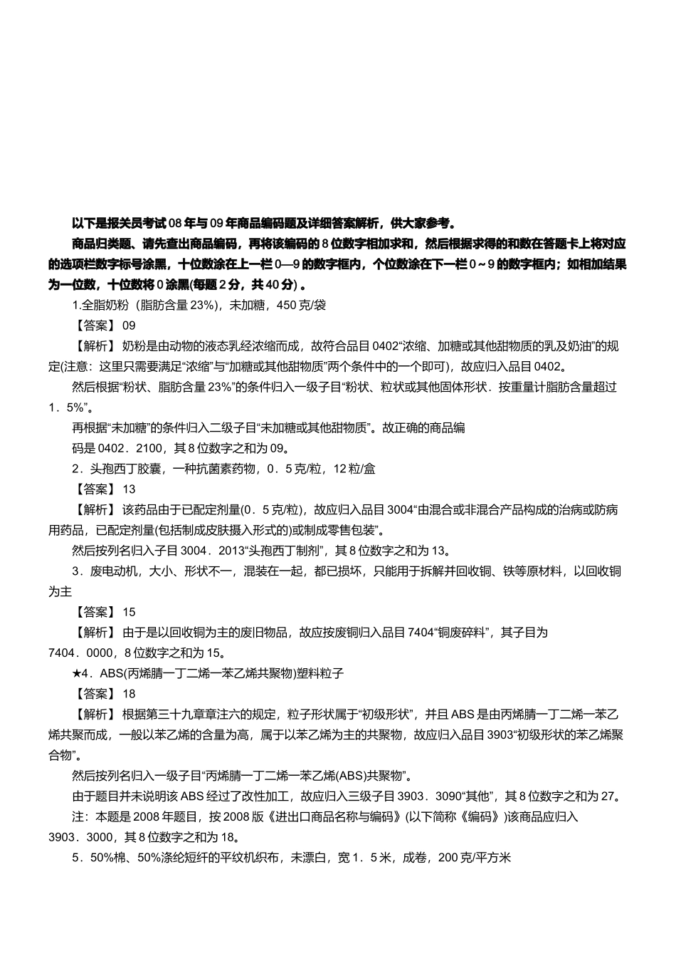
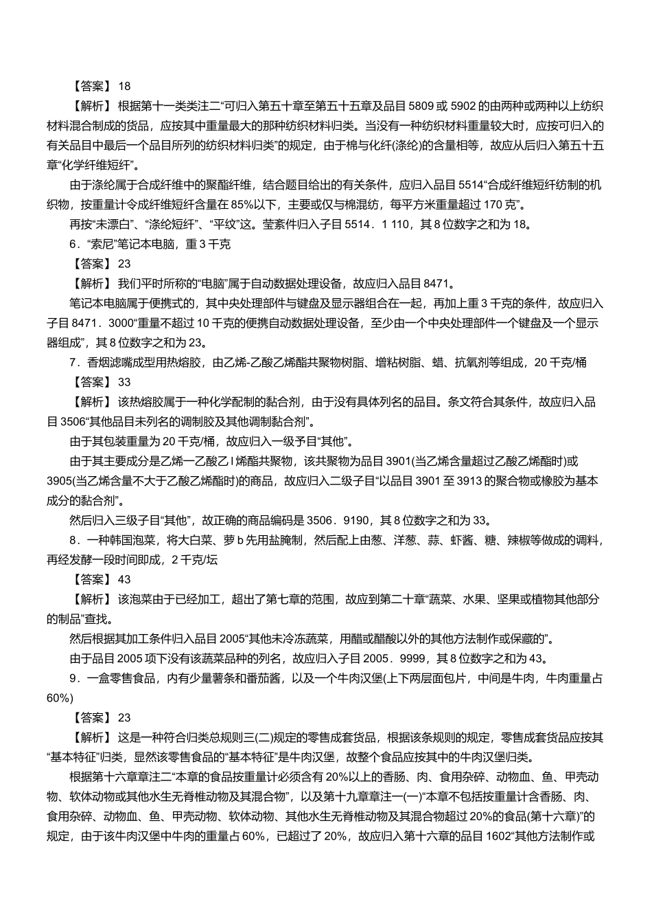
以下是报关员考试08年与09年商品编码题及详细答案解析,供大家参考。商品归类题、请先查出商品编码,再将该编码的8位数字相加求和,然后根据求得的和数在答题卡上将对应的选项栏数字标号涂黑,十位数涂在上一栏0—9的数字框内,个位数涂在下一栏0~9的数字框内;如相加结果为一位数,十位数将0涂黑(每题2分,共40分)。1.全脂奶粉(脂肪含量23%),未加糖,450克/袋【答案】09【解析】奶粉是由动物的液态乳经浓缩而成,故符合品目0402“”浓缩、加糖或其他甜物质的乳及奶油的规定(“”“”注意:这里只需要满足浓缩与加糖或其他甜物质两个条件中的一个即可),故应归入品目0402。“然后根据粉状、脂肪含量23%”“的条件归入一级子目粉状、粒状或其他固体形状.按重量计脂肪含量超过1.5%”。“”“”再根据未加糖的条件归入二级子目未加糖或其他甜物质。故正确的商品编码是0402.2100,其8位数字之和为09。2.头孢西丁胶囊,一种抗菌素药物,0.5克/粒,12粒/盒【答案】13【解析】该药品由于已配定剂量(0.5克/粒),故应归入品目3004“由混合或非混合产品构成的治病或防病用药品,已配定剂量(包括制成皮肤摄入形式的)”或制成零售包装。然后按列名归入子目3004.2013“”头孢西丁制剂,其8位数字之和为13。3.废电动机,大小、形状不一,混装在一起,都已损坏,只能用于拆解并回收铜、铁等原材料,以回收铜为主【答案】15【解析】由于是以回收铜为主的废旧物品,故应按废铜归入品目7404“”铜废碎料,其子目为7404.0000,8位数字之和为15。★4.ABS(丙烯腈一丁二烯一苯乙烯共聚物)塑料粒子【答案】18“”【解析】根据第三十九章章注六的规定,粒子形状属于初级形状,并且ABS是由丙烯腈一丁二烯一苯乙烯共聚而成,一般以苯乙烯的含量为高,属于以苯乙烯为主的共聚物,故应归入品目3903“初级形状的苯乙烯聚”合物。“然后按列名归入一级子目丙烯腈一丁二烯一苯乙烯(ABS)”共聚物。由于题目并未说明该ABS经过了改性加工,故应归入三级子目3903.3090“”其他,其8位数字之和为27。注:本题是2008年题目,按2008版《进出口商品名称与编码》(以下简称《编码》)该商品应归入3903.3000,其8位数字之和为18。5.50%棉、50%涤纶短纤的平纹机织布,未漂白,宽1.5米,成卷,200克/平方米【答案】18“【解析】根据第十一类类注二可归入第五十章至第五十五章及品目5809或5902的由两种或两种以上纺织材料混合制成的货品,应按其中重量最大的那种纺织材料归类。当没有一种纺织材料重量较大时,应按可归入的”有关品目中最后一个品目所列的纺织材料归类的规定,由于棉与化纤(涤纶)的含量相等,故应从后归入第五十五“”章化学纤维短纤。由于涤纶属于合成纤维中的聚酯纤维,结合题目给出的有关条件,应归入品目5514“合成纤维短纤纺制的机织物,按重量计令成纤维短纤含量在85%以下,主要或仅与棉混纺,每平方米重量超过170”克。“”“”“”再按未漂白、涤纶短纤、平纹这。莹紊件归入子目5514.1110,其8位数字之和为18。6“”.索尼笔记本电脑,重3千克【答案】23“”【解析】我们平时所称的电脑属于自动数据处理设备,故应归入品目8471。笔记本电脑属于便携式的,其中央处理部件与键盘及显示器组合在一起,再加上重3千克的条件,故应归入子目8471.3000“重量不超过10千克的便携自动数据处理设备,至少由一个中央处理部件一个键盘及一个显示”器组成,其8位数字之和为23。7.香烟滤嘴成型用热熔胶,由乙烯-乙酸乙烯酯共聚物树脂、增粘树脂、蜡、抗氧剂等组成,20千克/桶【答案】33【解析】该热熔胶属于一种化学配制的黏合剂,由于没有具体列名的品目。条文符合其条件,故应归入品目3506“”其他品目未列名的调制胶及其他调制黏合剂。由于其包装重量为20千克/“”桶,故应归入一级予目其他。由于其主要成分是乙烯一乙酸乙l烯酯共聚物,该共聚物为品目3901(当乙烯含量超过乙酸乙烯酯时)或3905(当乙烯含量不大于乙酸乙烯酯时)“的商品,故应归入二级子目以品目3901至3913的聚合物或橡胶为基本”成分的黏合剂。“”然后归入三级子目其他,故正确的商品编码是3506.9190,其8位数字之和为33。8.一种...

1、当您付费下载文档后,您只拥有了使用权限,并不意味着购买了版权,文档只能用于自身使用,不得用于其他商业用途(如 [转卖]进行直接盈利或[编辑后售卖]进行间接盈利)。
2、本站所有内容均由合作方或网友上传,本站不对文档的完整性、权威性及其观点立场正确性做任何保证或承诺!文档内容仅供研究参考,付费前请自行鉴别。
3、如文档内容存在违规,或者侵犯商业秘密、侵犯著作权等,请点击“违规举报”。

碎片内容

某两年报关员资格考试真题试题及答案解析

您可能关注的文档

确认删除?
VIP
微信客服
  • 扫码咨询
会员Q群
  • 会员专属群点击这里加入QQ群
客服邮箱
回到顶部