电脑桌面
添加小米粒文库到电脑桌面
安装后可以在桌面快捷访问

装修施工工艺及质量标准VIP免费

装修施工工艺及质量标准_第1页
1/11
装修施工工艺及质量标准_第2页
2/11
装修施工工艺及质量标准_第3页
3/11
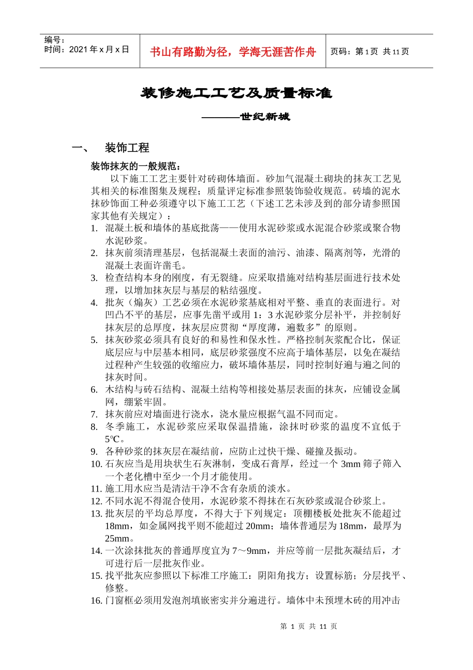
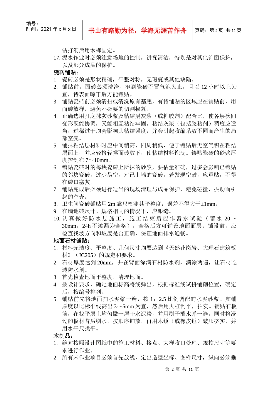
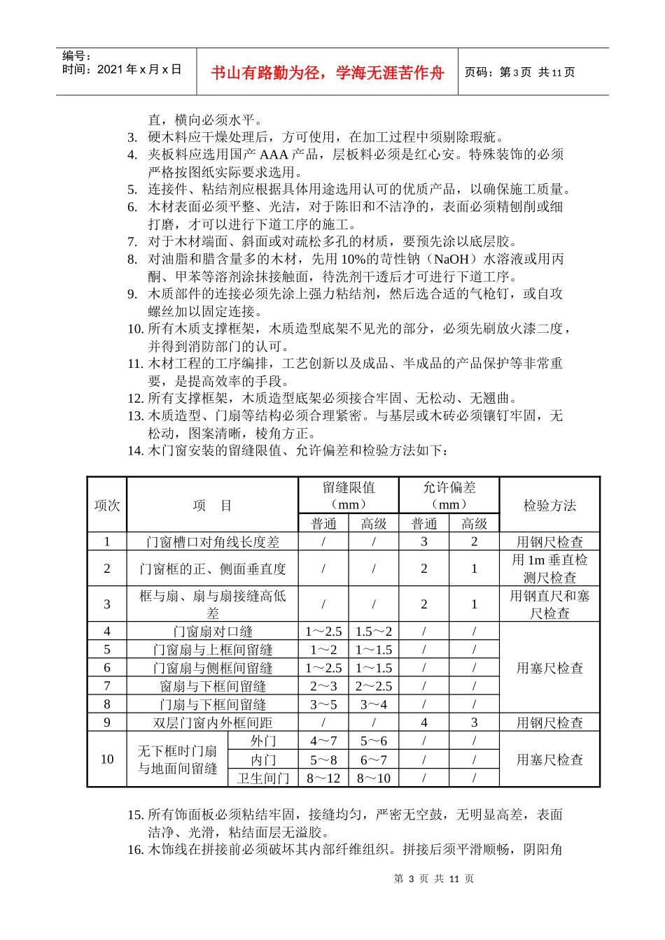
第1页共11页编号:时间:2021年x月x日书山有路勤为径,学海无涯苦作舟页码:第1页共11页装修施工工艺及质量标准―――世纪新城一、装饰工程装饰抹灰的一般规范:以下施工工艺主要针对砖砌体墙面。砂加气混凝土砌块的抹灰工艺见其相关的标准图集及规程;质量评定标准参照装饰验收规范。砖墙的泥水抹砂饰面工种必须遵守以下施工工艺(下述工艺未涉及到的部分请参照国家其他有关规定):1.混凝土板和墙体的基底批荡——使用水泥砂浆或水泥混合砂浆或聚合物水泥砂浆。2.抹灰前须清理基层,包括混凝土表面的油污、油漆、隔离剂等,光滑的混凝土表面许凿毛。3.检查结构本身的刚度,有无裂缝。应采取措施对结构基层面进行技术处理,以增加抹灰层与基层的粘结强度。4.批灰(煽灰)工艺必须在水泥砂浆基底相对平整、垂直的表面进行。对凹凸不平的基层,应事先凿平或用1:3水泥砂浆分层补平,并控制好抹灰层的总厚度,抹灰层应贯彻“厚度薄,遍数多”的原则。5.抹灰砂浆必须具有良好的和易性和保水性。严格控制灰浆配合比,保证底层应与中层基本相同,底层砂浆强度不应高于墙体基层,以免在凝结过程种产生较强的收缩应力,破坏墙体基层,同时控制好遍与遍之间的抹灰时间。6.木结构与砖石结构、混凝土结构等相接处基层表面的抹灰,应铺设金属网,绷紧牢固。7.抹灰前应对墙面进行浇水,浇水量应根据气温不同而定。8.冬季施工,水泥砂浆应采取保温措施,涂抹时砂浆的温度不宜低于5℃。9.各种砂浆的抹灰层在凝结前,应防止过快干燥、碰撞及振动。10.石灰应当是用块状生石灰淋制,变成石膏厚,经过一个3mm筛子筛入一个老化槽中至少一个月才能使用。11.施工用水应当是清洁干净不含有杂质的淡水。12.不同水泥不得混合使用,水泥砂浆不得抹在石灰砂浆或混合砂浆上。13.批灰层的平均总厚度,不得大于下列规定:顶棚楼板处批灰不能超过18mm,如金属网找平则不能超过20mm;墙体普通层为18mm,最厚为25mm。14.一次涂抹批灰的普通厚度宜为7~9mm,并应等前一层批灰凝结后,才可进行后一层批灰作业。15.找平批灰应参照以下标准工序施工:阴阳角找方;设置标筋;分层找平、修整。16.门窗框必须用发泡剂填嵌密实并分遍进行。墙体中未预埋木砖的用冲击第2页共11页第1页共11页编号:时间:2021年x月x日书山有路勤为径,学海无涯苦作舟页码:第2页共11页钻打洞后用木榫固定。17.泥水作业时必须注意场地的控制,讲究清洁,特别是对其他饰面保护,以及部分成品的保护。瓷砖铺贴:1.瓷砖必须是形状精确,平整对称,无瑕疵或其他缺陷。2.铺贴前,面砖必须洗净、泡到瓷砖不冒气泡为止,且以12小时以上为宜,待表面晾干后方能镶贴。3.铺贴瓷砖前必须清扫或清洗原有基底,有待铺贴的区域应在铺贴前,用面砖放样,避免不必要的切割损耗。4.正确选用打底抹灰砂浆及粘结层灰浆(或粘胶剂)配合比,使各层次间变形既能协调,又能相互粘结牢固。粘结灰浆(包括胶粘剂)稠度应适当,过稀过干均会影响其粘结强度,并会引起收缩系数不同而产生的局部空壳。5.铺抹粘结层材料时应中间稍高、四周稍低,便于镶贴后无空气积在粘结层面上,并应轻挤轻揉面砖数下,使粘结材料饱满。镶贴瓷砖的砂浆厚度控制在7~10mm。6.镶贴瓷砖时的每块瓷砖上所抹的砂浆,要估量准确,过多会影响已镶贴的邻块瓷砖,过少易空。对已上墙的瓷砖,若发现空鼓,应重贴,不得在砖口塞灰。7.铺贴完成后必须进行适当的现场清理与成品保护,避免碰撞,振动而引起的空壳。8.卫生间瓷砖铺贴用2m靠尺检测其平整度,误差不得大于±1mm。9.在墙地砖尺寸、规格相同的情况下,应跟缝。10.认真做好防水层施工,施工结束后应作蓄水试验(蓄水20~30mm,24h不渗漏为合格),合格后方可铺设地面面层。铺设前,应检查找坡方向和坡度是否正确,保证地面排水通畅。地面石材铺贴:1.材料光洁度、平整度、几何尺寸均要达到《天然花岗岩、大理石建筑板材》(JC205)的规定和要求。2.石材厚度达到20mm,并在背面涂满石材防水剂,满涂两遍,让石材吃透防水剂。3.首先检查地面平整度,清理地面。4.按设计要求、确定地面标高将线弹出,根据标准线试拼铺砌位置,确定后,按编号排列。5....

1、当您付费下载文档后,您只拥有了使用权限,并不意味着购买了版权,文档只能用于自身使用,不得用于其他商业用途(如 [转卖]进行直接盈利或[编辑后售卖]进行间接盈利)。
2、本站所有内容均由合作方或网友上传,本站不对文档的完整性、权威性及其观点立场正确性做任何保证或承诺!文档内容仅供研究参考,付费前请自行鉴别。
3、如文档内容存在违规,或者侵犯商业秘密、侵犯著作权等,请点击“违规举报”。

碎片内容

装修施工工艺及质量标准

确认删除?
VIP
微信客服
  • 扫码咨询
会员Q群
  • 会员专属群点击这里加入QQ群
客服邮箱
回到顶部