电脑桌面
添加小米粒文库到电脑桌面
安装后可以在桌面快捷访问

经济综合管理学与财务知识分析笔记VIP专享VIP免费

经济综合管理学与财务知识分析笔记_第1页
1/21
经济综合管理学与财务知识分析笔记_第2页
2/21
经济综合管理学与财务知识分析笔记_第3页
3/21
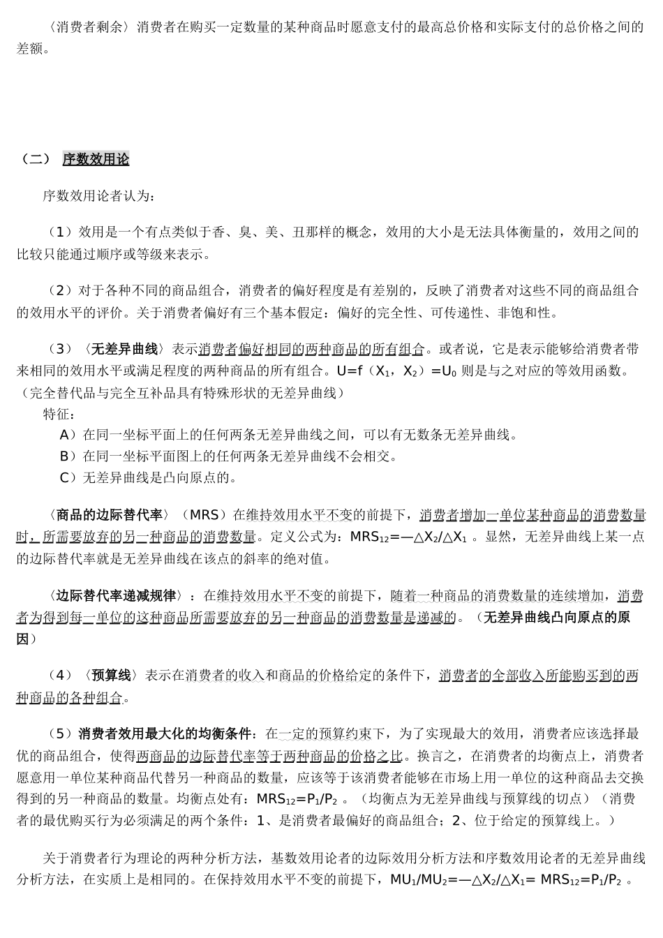
我的QQ395766481~有啥关于考研的问题可以咨询我的...热心为大家服务~~~~~-----------------小飞侠一、需求和供给(一)需求与供给一种商品的〈需求(供给)〉指消费者(生产者)在一定时期内,在各种可能的价格水平,愿意而且能够购买(提供出售)的该种商品的数量。影响需求量的因素(商品自身的价格、相关商品的价格、消费者的收入水平、消费者的偏好、消费者对未来商品的价格预期)影响供给量的因素(商品自身的价格、相关商品的价格、生产的成本、生产的技术水平、生产者对未来商品的价格预期)供求定理:在其他条件不变的情况下,需求的变动分别引起均衡价格与均衡产量的同方向变动;供给的变动引起均衡价格的反方向变动,引起均衡产量的同方向变动。(二)弹性(e=∞完全弹性;e>1富有弹性;e=1单一或单位弹性;e<1缺乏弹性;e=0完全无弹性)需求(供给)的<交叉>价格弹性表示在一定时期内,一种商品的需求(供给)量变动对于该商品的<相关商品>价格变动的反应程度。或者说,表示在一定时期内当一种商品的价格变化百分之一时所引起的该商品的<相关商品>需求(供给)量变化的百分比。(需求的收入弹性)(替代品与互补品需求的交叉价格弹性)需求(供给)价格弹性系数=—需求(供给)量变动率/价格变动率影响需求价格弹性的因素(商品的可替代性、商品用途的广泛性、商品对消费者生活的重要程度、商品消费支出在消费者预算支出中所占的比重、消费者调整需求量的时间)影响供给价格弹性的因素(生产技术类型、生产能力的利用程度、生产成本的因素、生产者调整供给量的时间(生产时间))〈恩格尔定律〉在一个家庭或在一个国家中,食物支出在收入中所占的比例随着收入的增加而减少。用弹性概念来表述恩格尔定律可以是:对于一个家庭或一个国家来说,富裕程度越高,则食物支出的收入弹性就越小。(三)支持价格和限制价格支持价格又称最低价格,是指政府为了支持某种商品的生产而对市场价格规定一个高于均衡价格的最低价格。在支持价格的条件下,市场将出现超额供给现象。限制价格又称最高限价,是指政府为了防止某种商品价格过高而对市场价格规定一个低于均衡价格的最高价格。在限制价格条件下,部分市场需求会得不到满足,往往会出现某种形式的黑市交易。二、消费者行为理论(效用论)(两种方法:基数效用论者的边际效用分析方法和序数效用论者的无差异曲线分析方法)(一)基数效用论基数效用论者认为:(1)效用如同长度、重量等概念一样,可以具体衡量并加总求和,具体的效用量之间的比较是有意义的。(总效用和边际效用)(2)〈边际效用递减规律〉:在一定时间内,在其他商品的消费数量保持不变的条件下,随着消费者对某种商品消费量的增加,消费者从该商品连续增加的每一消费单位中所得到的效用增量即边际效用是递减的。(3)货币如同商品一样,也具有效用。并假定货币的边际效用是一个不变的常数。(4)消费者实现效用最大化的均衡条件:在消费者货币收入水平不变情况下,如果市场上各种商品的价格是已知的,那么,消费者应该使自己所购买的各种商品的边际效用与价格之比相等。或者说,消费者应使自己花费在各种商品购买上的最后一元钱所带来的边际效用相等,且等于货币的边际效用。消费者效用最大化的均衡条件用公式表示为:A)P1X1+P2X2+···+PnXn=IB)MU1/P1=MU2/P2=···=MUn/Pn=¥〈消费者均衡〉研究单个消费者如何把有限的货币收入分配在各种商品的购买中以获得最大的效用。也可以说,它是研究单个消费者在既定收入下实现效用最大化的均衡条件。这里的均衡是指消费者实现最大效用时既不想再增加,也不想再减少任何商品购买数量的这么一种相对静止的状态。基数效用论者以〈边际效用递减规律〉和建立在该规律上的〈消费者效用最大化的均衡条件〉为基础推导消费者的需求曲线。基数效用论者认为,商品的需求价格(消费者在一定时期内对一定量的某种商品所愿意支付的最高价格)取决于商品的边际效用。由于边际效用递减规律的作用,随着消费者对某一种商品消费量的连续增加,该商品的边际效用是递减的,相应的,消费者为购买这种商品所愿意支付的最高价格即需求价格...

1、当您付费下载文档后,您只拥有了使用权限,并不意味着购买了版权,文档只能用于自身使用,不得用于其他商业用途(如 [转卖]进行直接盈利或[编辑后售卖]进行间接盈利)。
2、本站所有内容均由合作方或网友上传,本站不对文档的完整性、权威性及其观点立场正确性做任何保证或承诺!文档内容仅供研究参考,付费前请自行鉴别。
3、如文档内容存在违规,或者侵犯商业秘密、侵犯著作权等,请点击“违规举报”。

碎片内容

经济综合管理学与财务知识分析笔记

确认删除?
VIP
微信客服
  • 扫码咨询
会员Q群
  • 会员专属群点击这里加入QQ群
客服邮箱
回到顶部