电脑桌面
添加小米粒文库到电脑桌面
安装后可以在桌面快捷访问

金融产品销售技术及答案VIP免费

金融产品销售技术及答案_第1页
1/79
金融产品销售技术及答案_第2页
2/79
金融产品销售技术及答案_第3页
3/79
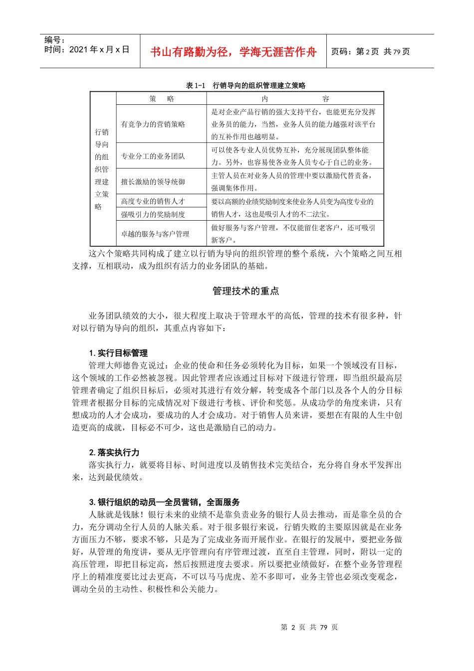
第1页共79页编号:时间:2021年x月x日书山有路勤为径,学海无涯苦作舟页码:第1页共79页第1讲业务成功学(一)【本讲重点】1.前言2.营销导向的组织管理3.管理技术的重点(上)导语在已往的课程中我们已深入学习了银行行销的竞争策略,本次课程的主题是如何把竞争策略规划好的金融产品成功地销售出去,即金融产品的销售技术。在进入主题之前,我们先通过一个生活小常识来把我们的观念从一个金融专业人员的转变为销售人员的,如下所示:其实,销售与人际沟通一样,同样体现了照镜原理,这个原理告诉销售人员:销售是一个互动性很强的活动,你要既能鼓励自己,又能激励别人,用你的热情、激情和真诚去打动客户,用你专业的销售技巧去实践你的每一次销售过程。作为销售人员,以下的素质和能力是使你成为优秀销售人员的必备条件:Æ思想家,你必须在观念上领先客户,用观念来指导客户。Æ教育家,要能够引导客户的动机,指导客户的行为。Æ宣传家,要对自己推销的产品有信心,要培养推销自己和产品的勇气和习惯。Æ沟通高手,销售是个互动的过程,也是一个冲突的消解过程,你要有能力去说服客户,取得他对你和产品的认可甚至赞同,直至购买行为发生。营销导向的组织管理在金融机构里,要以行销为导向的理念来组织和管理一个业务团队,主要是对业务的管理,而不是传统的行政作业管理方式。建立一个以行销为导向的业务团队的策略包括以下六个方面:具有竞争力的营销策略、专业分工的业务团队、擅长激励的领导统御、高度专业的销售人才、高吸引力的奖励制度、卓越的服务与客户管理。每个策略具体包含的内容如下表所示:第2页共79页第1页共79页编号:时间:2021年x月x日书山有路勤为径,学海无涯苦作舟页码:第2页共79页表1-1行销导向的组织管理建立策略行销导向的组织管理建立策略策略内容有竞争力的营销策略是对企业产品行销的强大支持平台,也能更充分发挥业务员的能力,当然,业务人员的能力越强对该平台的互补作用也越明显。专业分工的业务团队可以使各专业人员优势互补,充分展现团队整体能力。另外,也容易使各业务人员专心于自己的业务。擅长激励的领导统御主管人员在对业务人员的管理中要以激励代替责备,强调集体作用。高度专业的销售人才要以高额的业绩奖励制度来使业务人员变为高度专业的销售人才,这也是吸引人才的不二法宝。强吸引力的奖励制度卓越的服务与客户管理做好服务与客户管理,不仅能留住老客户,还可吸引新客户。这六个策略共同构成了建立以行销为导向的组织管理的整个系统,六个策略之间互相支撑,互相联动,成为组织有活力的业务团队的基础。管理技术的重点业务团队绩效的大小,很大程度上取决于管理水平的高低,管理的技术有很多种,针对以行销为导向的组织,其重点内容如下:1.实行目标管理管理大师德鲁克说过:企业的使命和任务必须转化为目标,如果一个领域没有目标,这个领域的工作必然被忽视。因此管理者应该通过目标对下级进行管理,即当组织最高层管理者确定了组织目标后,必须对其进行有效分解,转变成各个部门以及各个人的分目标管理者根据分目标的完成情况对下级进行考核、评价和奖惩。从成功学的角度来讲,只有想成功的人才会成功,要成功的人才会成功。对于销售人员来讲,要想在有限的人生中创造更高的成就,目标必不可少,这也是激励自己的动力。2.落实执行力落实执行力,就要将目标、时间进度以及销售技术完美结合,充分将自身水平发挥出来,达到最优绩效。3.银行组织的动员—全员营销,全面服务人脉就是钱脉!银行未来的业绩不是靠负责业务的银行人员去推动,而是靠全员的合力,充分调动全行人员的人脉关系。对于很多银行来说,行销失败的主要原因就是在业务方面压力不够,要求不够,只是为了完成业务而开展作业。在银行的发展中,要把业务做好,从管理的角度讲,要从无序管理向有序管理过渡,直至自主管理,同时,附以一定的高压管理,即把目标定高,然后按照进度去要求。所以要把业绩做好,在整个业务管理程序上的精准度要比过去更高,不可以马马虎虎、差不多即可,业务主管也必须改变观念,调动全员的主动性、积极性和公关能力。第3页共79页第...

1、当您付费下载文档后,您只拥有了使用权限,并不意味着购买了版权,文档只能用于自身使用,不得用于其他商业用途(如 [转卖]进行直接盈利或[编辑后售卖]进行间接盈利)。
2、本站所有内容均由合作方或网友上传,本站不对文档的完整性、权威性及其观点立场正确性做任何保证或承诺!文档内容仅供研究参考,付费前请自行鉴别。
3、如文档内容存在违规,或者侵犯商业秘密、侵犯著作权等,请点击“违规举报”。

碎片内容

金融产品销售技术及答案

确认删除?
VIP
微信客服
  • 扫码咨询
会员Q群
  • 会员专属群点击这里加入QQ群
客服邮箱
回到顶部