电脑桌面
添加小米粒文库到电脑桌面
安装后可以在桌面快捷访问

会计学作业6VIP免费

会计学作业6_第1页
1/8
会计学作业6_第2页
2/8
会计学作业6_第3页
3/8
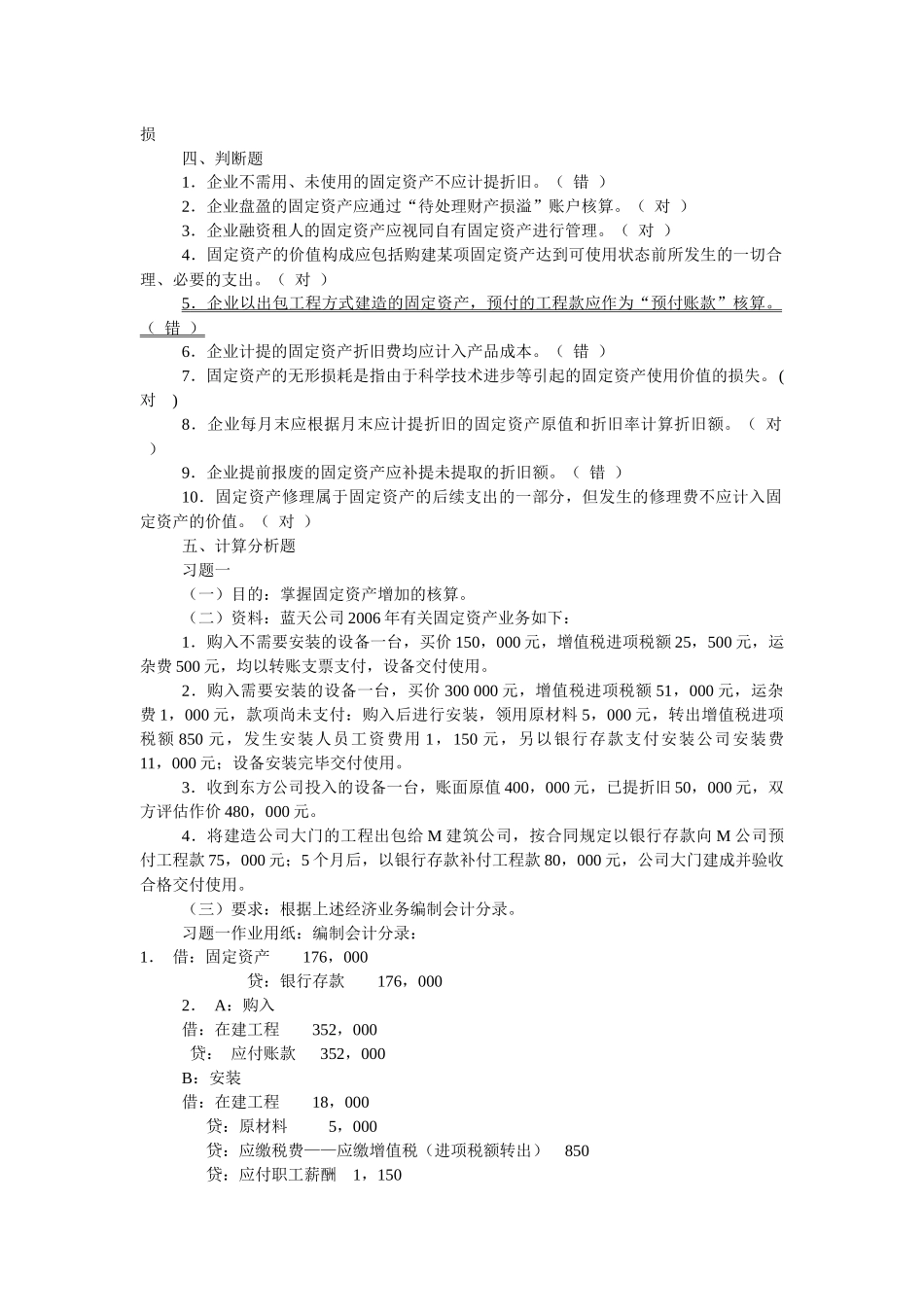
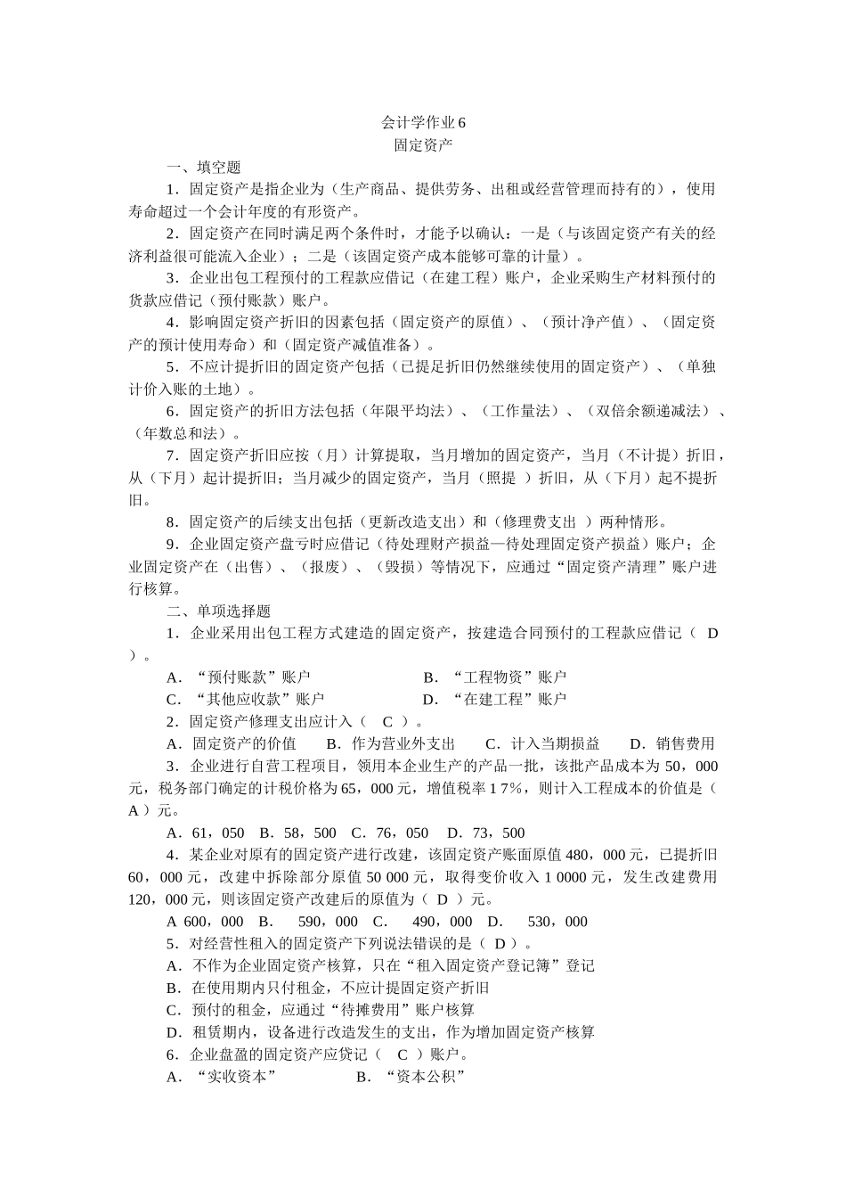
会计学作业6固定资产一、填空题1.固定资产是指企业为(生产商品、提供劳务、出租或经营管理而持有的),使用寿命超过一个会计年度的有形资产。2.固定资产在同时满足两个条件时,才能予以确认:一是(与该固定资产有关的经济利益很可能流入企业);二是(该固定资产成本能够可靠的计量)。3.企业出包工程预付的工程款应借记(在建工程)账户,企业采购生产材料预付的货款应借记(预付账款)账户。4.影响固定资产折旧的因素包括(固定资产的原值)、(预计净产值)、(固定资产的预计使用寿命)和(固定资产减值准备)。5.不应计提折旧的固定资产包括(已提足折旧仍然继续使用的固定资产)、(单独计价入账的土地)。6.固定资产的折旧方法包括(年限平均法)、(工作量法)、(双倍余额递减法)、(年数总和法)。7.固定资产折旧应按(月)计算提取,当月增加的固定资产,当月(不计提)折旧,从(下月)起计提折旧;当月减少的固定资产,当月(照提)折旧,从(下月)起不提折旧。8.固定资产的后续支出包括(更新改造支出)和(修理费支出)两种情形。9.企业固定资产盘亏时应借记(待处理财产损益—待处理固定资产损益)账户;企业固定资产在(出售)、(报废)、(毁损)等情况下,应通过“固定资产清理”账户进行核算。二、单项选择题1.企业采用出包工程方式建造的固定资产,按建造合同预付的工程款应借记(D)。A.“预付账款”账户B.“工程物资”账户C.“其他应收款”账户D.“在建工程”账户2.固定资产修理支出应计入(C)。A.固定资产的价值B.作为营业外支出C.计入当期损益D.销售费用3.企业进行自营工程项目,领用本企业生产的产品一批,该批产品成本为50,000元,税务部门确定的计税价格为65,000元,增值税率17%,则计入工程成本的价值是(A)元。A.61,050B.58,500C.76,050D.73,5004.某企业对原有的固定资产进行改建,该固定资产账面原值480,000元,已提折旧60,000元,改建中拆除部分原值50000元,取得变价收入10000元,发生改建费用120,000元,则该固定资产改建后的原值为(D)元。A600,000B.590,000C.490,000D.530,0005.对经营性租入的固定资产下列说法错误的是(D)。A.不作为企业固定资产核算,只在“租入固定资产登记簿”登记B.在使用期内只付租金,不应计提固定资产折旧C.预付的租金,应通过“待摊费用”账户核算D.租赁期内,设备进行改造发生的支出,作为增加固定资产核算6.企业盘盈的固定资产应贷记(C)账户。A.“实收资本”B.“资本公积”C.“待处理财产损益”D.“以前年度损益调整”7.某企业5月初固定资产账面原值300万元,其中已提足折旧继续使用固定资产原值5万元,5月10日,新购入设备一台,原始价值8万元,5月20日,报废机器一台,原始价值4万元,则5月末计提5月份固定资产折旧时,应计提折旧的固定资产原值是(A)万元。A.295B.300C.304D.3088.在各种折旧计算方法中,不考虑净残值的方法是(C)。A.平均年限法B.工作量法C.双倍余额递减法D.年数总和法9.下列固定资产中应计提折旧的是(D)。A.经营性租入的固定资产B.当月增加的固定资产C.已提足折旧继续使用的固定资产D.当月减少的固定资产10.下列不应计提折旧的固定资产是(B)A.融资租入固定资产B.经营性租入固定资产C.大修理停用的固定资产D.季节性停用的固定资产三、多项选择题1.固定资产的基本特征包括(BCD)。A.固定资产必须是有偿取得的B.固定资产的使用寿命超过一个会计年度C.固定资产具有实物形态D.持有固定资产是为了生产商品、提供劳务、出租或经营管理的需要2.下列项目构成固定资产人账成本的有(ABCD)。A.买价B.增值税C.安装费D.包装费3.影响固定资产折旧的因素是固定资产的(ABD)。A.原价B.预计残值C.预计清理费D.使用寿命4.企业经营性租人的固定资产支付的租金可能记人(ABD)账户。A.“制造费用"B.“销售费用"C.“财务费用”D.“管理费用"5.企业不应计提折旧的固定资产是(BCD)。A.融资租人固定资产B.经营性租人的固定资产?C.土地D.已提足折旧仍继续使用的固定资产6.下列折旧计算方法...

1、当您付费下载文档后,您只拥有了使用权限,并不意味着购买了版权,文档只能用于自身使用,不得用于其他商业用途(如 [转卖]进行直接盈利或[编辑后售卖]进行间接盈利)。
2、本站所有内容均由合作方或网友上传,本站不对文档的完整性、权威性及其观点立场正确性做任何保证或承诺!文档内容仅供研究参考,付费前请自行鉴别。
3、如文档内容存在违规,或者侵犯商业秘密、侵犯著作权等,请点击“违规举报”。

碎片内容

会计学作业6

确认删除?
VIP
微信客服
  • 扫码咨询
会员Q群
  • 会员专属群点击这里加入QQ群
客服邮箱
回到顶部