电脑桌面
添加小米粒文库到电脑桌面
安装后可以在桌面快捷访问

经济学知识重点VIP免费

经济学知识重点_第1页
1/8
经济学知识重点_第2页
2/8
经济学知识重点_第3页
3/8
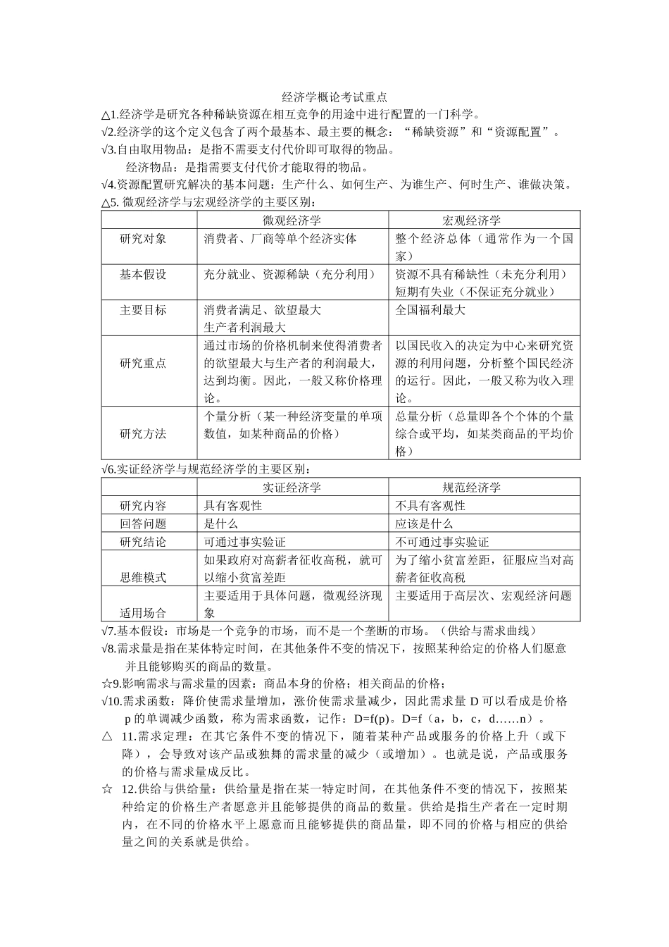
经济学概论考试重点1.△经济学是研究各种稀缺资源在相互竞争的用途中进行配置的一门科学。√2.经济学的这个定义包含了两个最基本、最主要的概念:“稀缺资源”和“资源配置”。√3.自由取用物品:是指不需要支付代价即可取得的物品。经济物品:是指需要支付代价才能取得的物品。√4.资源配置研究解决的基本问题:生产什么、如何生产、为谁生产、何时生产、谁做决策。5.△微观经济学与宏观经济学的主要区别:微观经济学宏观经济学研究对象消费者、厂商等单个经济实体整个经济总体(通常作为一个国家)基本假设充分就业、资源稀缺(充分利用)资源不具有稀缺性(未充分利用)短期有失业(不保证充分就业)主要目标消费者满足、欲望最大生产者利润最大全国福利最大研究重点通过市场的价格机制来使得消费者的欲望最大与生产者的利润最大,达到均衡。因此,一般又称价格理论。以国民收入的决定为中心来研究资源的利用问题,分析整个国民经济的运行。因此,一般又称为收入理论。研究方法个量分析(某一种经济变量的单项数值,如某种商品的价格)总量分析(总量即各个个体的个量综合或平均,如某类商品的平均价格)√6.实证经济学与规范经济学的主要区别:实证经济学规范经济学研究内容具有客观性不具有客观性回答问题是什么应该是什么研究结论可通过事实验证不可通过事实验证思维模式如果政府对高薪者征收高税,就可以缩小贫富差距为了缩小贫富差距,征服应当对高薪者征收高税适用场合主要适用于具体问题,微观经济现象主要适用于高层次、宏观经济问题√7.基本假设:市场是一个竞争的市场,而不是一个垄断的市场。(供给与需求曲线)√8.需求量是指在某体特定时间,在其他条件不变的情况下,按照某种给定的价格人们愿意并且能够购买的商品的数量。9.☆影响需求与需求量的因素:商品本身的价格;相关商品的价格;√10.需求函数:降价使需求量增加,涨价使需求量减少,因此需求量D可以看成是价格p的单调减少函数,称为需求函数,记作:D=f(p)。D=f(a,b,c,d……n)。△11.需求定理:在其它条件不变的情况下,随着某种产品或服务的价格上升(或下降),会导致对该产品或独舞的需求量的减少(或增加)。也就是说,产品或服务的价格与需求量成反比。☆12.供给与供给量:供给量是指在某一特定时间,在其他条件不变的情况下,按照某种给定的价格生产者愿意并且能够提供的商品的数量。供给是指生产者在一定时期内,在不同的价格水平上愿意而且能够提供的商品量,即不同的价格与相应的供给量之间的关系就是供给。☆13.影响供给与供给量的因素:商品的自身价格;生产的成本,即生产要素的价格;生产的技术水平,相关商品的价格;生产者对未来的预期。√14.需求曲线:是在消费者的收入、偏好及其他商品的价格不变情况下,商品需求量与价格之间的数量关系。√15.供给曲线:指个别厂商在一定时间内,在一定条件下,对某一商品愿意并且有商品出售的数量。两个条件:一是厂商愿意出售;二是厂商有商品出售,二者缺一不可。△16.市场均很与均衡价格:均衡本是物理学中的概念,它是指某无题同时受到相反方向两个相等外力的作用,处于一种相对精致的状态。市场均衡是指生产者愿意提供的商品量恰好等于消费者愿意而且能够购买的商品量的市场状态。均衡价格由市场上对李而又变动着的供求关系决定,在市场机制对供求进行自发调节的过程中形成。√17.供求变动对市场均衡的影响:图1图2(1)需求增加引起均衡价格上升,需求减少引起均衡价格下降。(2)需求增加引起均衡产量增加,需求减产引起均衡产量减少。(3)需求的变动引起均衡价格与均衡产量同方向变动。(图一)(1)供给增加引起均衡价格下降,供给减少引起均衡价格上升。(2)供给增加引起均衡产量的增加,供给减少引起均衡产量的减少。(3)供给的变动引起均衡价格反方向变动,供给的变动引起均衡产量同方向变动。(图二)18.△需求的价格弹性含义:是指在其他条件(消费偏好、收入和其他商品价格等)不变时,某种商品需求量变化的百分率与价格变化的百分率之比。(为了方便比较,取绝对值)。√19.需求价格弹性的种类:(1)需求富有弹性。需求弹...

1、当您付费下载文档后,您只拥有了使用权限,并不意味着购买了版权,文档只能用于自身使用,不得用于其他商业用途(如 [转卖]进行直接盈利或[编辑后售卖]进行间接盈利)。
2、本站所有内容均由合作方或网友上传,本站不对文档的完整性、权威性及其观点立场正确性做任何保证或承诺!文档内容仅供研究参考,付费前请自行鉴别。
3、如文档内容存在违规,或者侵犯商业秘密、侵犯著作权等,请点击“违规举报”。

碎片内容

经济学知识重点

确认删除?
VIP
微信客服
  • 扫码咨询
会员Q群
  • 会员专属群点击这里加入QQ群
客服邮箱
回到顶部