电脑桌面
添加小米粒文库到电脑桌面
安装后可以在桌面快捷访问

认识中华大学生物资讯系1VIP免费

认识中华大学生物资讯系1_第1页
1/8
认识中华大学生物资讯系1_第2页
2/8
认识中华大学生物资讯系1_第3页
3/8
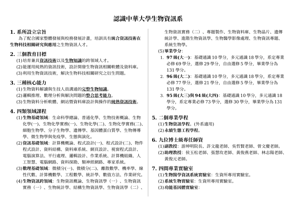
認識中華大學生物資訊系1.系所設立宗旨為了配合國家整體發展與校務發展計畫,培訓具有統合資訊技術在生物科技相關研究與應用之生物資訊人才。2.三個教育目標(1)培育兼具資訊技術以及生物知識的跨領域人才。(2)能運用純熟的資訊技術,設計開發生物資訊相關軟體及資料庫。(3)利用生物資訊技術,解決生物科技相關研究之衍生問題。3.三種核心能力(1)生物資料解讀與生技人員溝通的完整生物知識。(2)邏輯推理、數理分析與解決問題的整合思考能力。(3)生物資料分析軟體、網站暨資料庫設計與操作的純熟資訊技術。4.四類領域課程(1)生物基礎領域:生命科學總論、普通化學、生物技術概論、生物化學(一)、生物化學實務(一)、生物化學(二)、生物化學實務(二)、細胞生物學、分子生物學、遺傳學、基因體蛋白質學、生物傳導學、微生物學與免疫學、生態與演化。(2)資訊基礎領域:計算機概論、程式設計(一)、程式設計(二)、物件程式設計、資料結構、資料庫系統、網頁設計、視窗程式設計、電腦演算法、平行處理、邏輯設計、作業系統、計算機組織、人工智慧、電腦網路、資料探勘、類神經網路、專家系統。(3)數理基礎領域:微積分(一)、微積分(二)、離散數學、機率學、線性代數、計算機數學、工程數學、統計學、數值方法、作業研究。(4)生物資訊跨領域:生物資訊概論、生物資訊學(一)、生物資訊實務(一)、生物統計學、結構生物資訊學、生物資訊學(二)、生物資訊實務(二)、專題製作、生物資料庫、生物晶片、遺傳統計學、進階生物資訊學、生物醫學影像處理、生物資訊專題、系統生物學。(5)畢業學分:1.97級(大一):基礎通識10學分,多元通識18學分,系定專業必修69學分,選修29學分,自由選修5學分,畢業學分為131學分。2.96級(大二):基礎通識10學分,多元通識18學分,系定專業必修77學分,選修21學分,自由選修5學分,畢業學分為131學分。3.95級(大三)與94級(大四):基礎通識10學分,多元通識18學分,系定專業必修73學分,選修30學分,畢業學分為131學分。5.二個專業學程(1)生物資訊學程。(外系適用)(2)永續生態工程學程。6.九位博士級專任師資(1)副教授:游坤明院長、許文龍老師、吳哲賢老師、曾文慶老師。(2)助理教授:侯玉松老師、張慧玫老師、黃俊燕老師、林志陽老師、黃俊元老師。7.四間專業實驗室(1)生物醫學資訊系統實驗室:生資所專用實驗室。(2)系統生物實驗室:生資所專用實驗室。(3)功能基因體實驗室:1.功能:生物實驗實作。2.支援:生物化學、生物化學實務、細胞生物學、分子生物學、生物晶片等課程。(4)系計算機中心暨專題實驗室:1.功能:資訊課程上機實作與生物實驗虛擬。2.支援:資料結構、資料庫系統、網頁設計、視窗程式設計、人工智慧、專家系統、生物化學實務等課程。8.五項教學特色(1)生物實驗實作與虛擬:生物化學實驗、分子生物實驗、基因晶片DIY。(2)專題製作與成果發表會。(3)使用線上E化教學網站(eCampus)。(4)數位化教學。(5)教學圖鑑及保育生物影片。9.二種教學問卷(1)教學評鑑問卷:於每學期結束前,針對每門課程,調查學生對老師教學的滿意度,問卷內容包括:「教學內容」、「教學態度」、「教學時間」、「作業評量」、「教學方法」等等進行作答,以提供老師改善教學方法。(2)專業課程教學問卷:於每學期結束前,針對每門課程,調查學生對課程設計的接受程度,問卷內容包括:「核心能力」、「課程難易度」、「課程目標」、「學習興趣」、「生涯發展」等,以調整課程規劃。10.三項選課輔導措施(1)建立所有必修、選修之課程綱要簡介。(2)導師選課輔導。(3)建立課程關聯圖(如附圖一)與生涯職業發展與課程修讀關係表(如附圖二)。11.五種課業輔導措施(1)雙導師制度:大一至大三,每班二位導師輔導。(2)學生成績警示:於每學期期中考後,針對二科(含)以上危險的同學,寄發警示函給家長,並通知導師加強輔導。(3)教師晤談時間(officehour):每個星期一下午七、八節(15:00~17:00),為全校共同的導師晤談時間(officehour)。另外,老師對教授之課程,會安排每周二小時,提供學生到授課老師辦公室晤談。(4)教師課後輔導:於96學年度,針對計算機概論、程式設計、微積分...

1、当您付费下载文档后,您只拥有了使用权限,并不意味着购买了版权,文档只能用于自身使用,不得用于其他商业用途(如 [转卖]进行直接盈利或[编辑后售卖]进行间接盈利)。
2、本站所有内容均由合作方或网友上传,本站不对文档的完整性、权威性及其观点立场正确性做任何保证或承诺!文档内容仅供研究参考,付费前请自行鉴别。
3、如文档内容存在违规,或者侵犯商业秘密、侵犯著作权等,请点击“违规举报”。

碎片内容

认识中华大学生物资讯系1

确认删除?
VIP
微信客服
  • 扫码咨询
会员Q群
  • 会员专属群点击这里加入QQ群
客服邮箱
回到顶部