电脑桌面
添加小米粒文库到电脑桌面
安装后可以在桌面快捷访问

隧道结构防水工程施工技术VIP免费

隧道结构防水工程施工技术_第1页
1/13
隧道结构防水工程施工技术_第2页
2/13
隧道结构防水工程施工技术_第3页
3/13
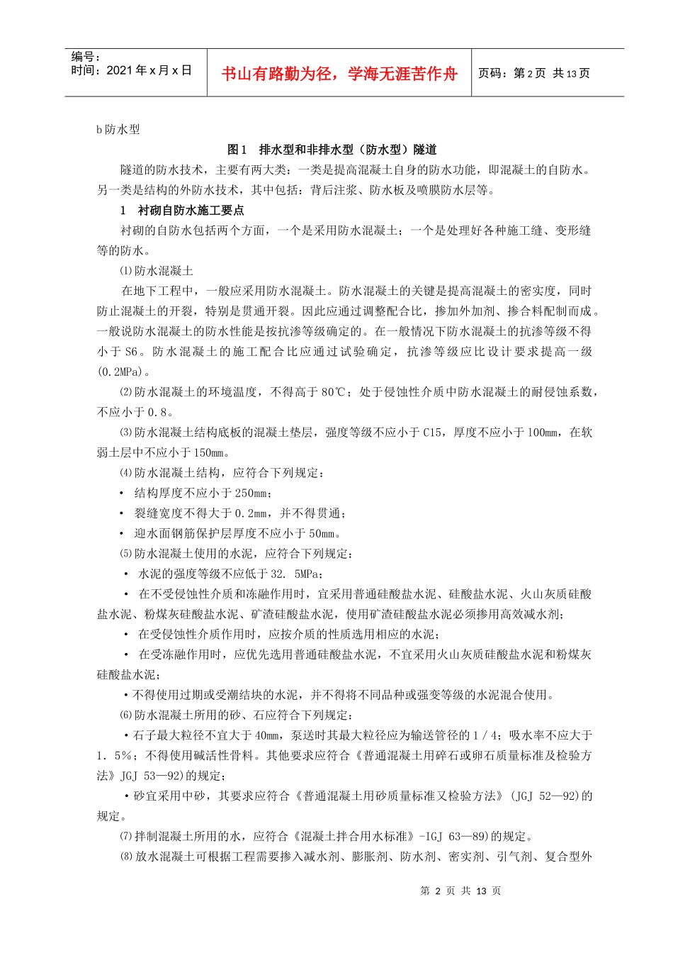
第1页共13页编号:时间:2021年x月x日书山有路勤为径,学海无涯苦作舟页码:第1页共13页隧道结构防水施工技术隧道结构的防排水问题的一个基本原则,就是不容许地下水流进隧道内。而应从隧道背后排出,要在衬砌背后设置通畅的排水设施。而隧道内的排水沟等,则是为排出洞内清洗水、雨水等而设置的。不管是排水型的隧道,还是非排水型的隧道,地下结构在任何情况下都要满足结构防水的要求。一般说,在环境没有要求的情况下,在客运专线隧道中都采用排水型的(图1a),只有对环境影响比较显著,或会造成较大范围的水理条件变化的场合,才设计成非排水型(防水型)的隧道(图1b)。非排水型隧道与排水型隧道不同之处,就在于衬砌要承受较大的水压力,隧道衬砌的背后有地下水存在。由于环境要求的提高,非排水型隧道的设计,越来越得到重视,这是时代的要求。a排水型第2页共13页第1页共13页编号:时间:2021年x月x日书山有路勤为径,学海无涯苦作舟页码:第2页共13页b防水型图1排水型和非排水型(防水型)隧道隧道的防水技术,主要有两大类:一类是提高混凝土自身的防水功能,即混凝土的自防水。另一类是结构的外防水技术,其中包括:背后注浆、防水板及喷膜防水层等。1衬砌自防水施工要点衬砌的自防水包括两个方面,一个是采用防水混凝土;一个是处理好各种施工缝、变形缝等的防水。⑴防水混凝土在地下工程中,一般应采用防水混凝土。防水混凝土的关键是提高混凝土的密实度,同时防止混凝土的开裂,特别是贯通开裂。因此应通过调整配合比,掺加外加剂、掺合料配制而成。一般说防水混凝土的防水性能是按抗渗等级确定的。在一般情况下防水混凝土的抗渗等级不得小于S6。防水混凝土的施工配合比应通过试验确定,抗渗等级应比设计要求提高一级(0.2MPa)。⑵防水混凝土的环境温度,不得高于80℃;处于侵蚀性介质中防水混凝土的耐侵蚀系数,不应小于0.8。⑶防水混凝土结构底板的混凝土垫层,强度等级不应小于C15,厚度不应小于l00mm,在软弱土层中不应小于150mm。⑷防水混凝土结构,应符合下列规定:·结构厚度不应小于250mm;·裂缝宽度不得大于0.2mm,并不得贯通;·迎水面钢筋保护层厚度不应小于50mm。⑸防水混凝土使用的水泥,应符合下列规定:·水泥的强度等级不应低于32.5MPa;·在不受侵蚀性介质和冻融作用时,宜采用普通硅酸盐水泥、硅酸盐水泥、火山灰质硅酸盐水泥、粉煤灰硅酸盐水泥、矿渣硅酸盐水泥,使用矿渣硅酸盐水泥必须掺用高效减水剂;·在受侵蚀性介质作用时,应按介质的性质选用相应的水泥;·在受冻融作用时,应优先选用普通硅酸盐水泥,不宜采用火山灰质硅酸盐水泥和粉煤灰硅酸盐水泥;·不得使用过期或受潮结块的水泥,并不得将不同品种或强变等级的水泥混合使用。⑹防水混凝土所用的砂、石应符合下列规定:·石子最大粒径不宜大于40mm,泵送时其最大粒径应为输送管径的1/4;吸水率不应大于1.5%;不得使用碱活性骨料。其他要求应符合《普通混凝土用碎石或卵石质量标准及检验方法》JGJ53—92)的规定;·砂宜采用中砂,其要求应符合《普通混凝土用砂质量标准又检验方法》(JGJ52—92)的规定。⑺拌制混凝土所用的水,应符合《混凝土拌合用水标准》-IGJ63—89)的规定。⑻放水混凝土可根据工程需要掺入减水剂、膨胀剂、防水剂、密实剂、引气剂、复合型外第3页共13页第2页共13页编号:时间:2021年x月x日书山有路勤为径,学海无涯苦作舟页码:第3页共13页加剂等外加剂,其品种和掺量应经试验确定。所有外加剂应符合国家或行业标准一等品及以上的质量要求。⑼防水混凝土可掺入一定数量的粉煤灰、磨细矿渣粉、硅粉等。粉煤灰的级别不应低于二级,掺量不宜大于20%;硅粉掺量不应大于3%;其他掺合料的掺量应经过试验确定。⑽防水混凝土可根据工程抗裂需要掺入钢纤维或合成纤维。⑾每立方米防水混凝土中各类材料的总碱量(Na2O当量)不得大于3kg。⑿防水混凝土的配合比.应符合下列规定:·水泥用量不得少于320kg/m3;掺有活性掺合料时,水泥用量不得少于280kg/m3;·砂率宜为35%一40%,泵送时可增至45%;·灰砂比宜为1:1.5~1:2.5;·水灰比不得大于0.55;·普通防水混...

1、当您付费下载文档后,您只拥有了使用权限,并不意味着购买了版权,文档只能用于自身使用,不得用于其他商业用途(如 [转卖]进行直接盈利或[编辑后售卖]进行间接盈利)。
2、本站所有内容均由合作方或网友上传,本站不对文档的完整性、权威性及其观点立场正确性做任何保证或承诺!文档内容仅供研究参考,付费前请自行鉴别。
3、如文档内容存在违规,或者侵犯商业秘密、侵犯著作权等,请点击“违规举报”。

碎片内容

隧道结构防水工程施工技术

中小学教育精品资料+ 关注
实名认证
内容提供者

中小学教育资料,优质文档创作者

确认删除?
VIP
微信客服
  • 扫码咨询
会员Q群
  • 会员专属群点击这里加入QQ群
客服邮箱
回到顶部