电脑桌面
添加小米粒文库到电脑桌面
安装后可以在桌面快捷访问

电线电缆专业的基础知识VIP免费

电线电缆专业的基础知识_第1页
1/17
电线电缆专业的基础知识_第2页
2/17
电线电缆专业的基础知识_第3页
3/17
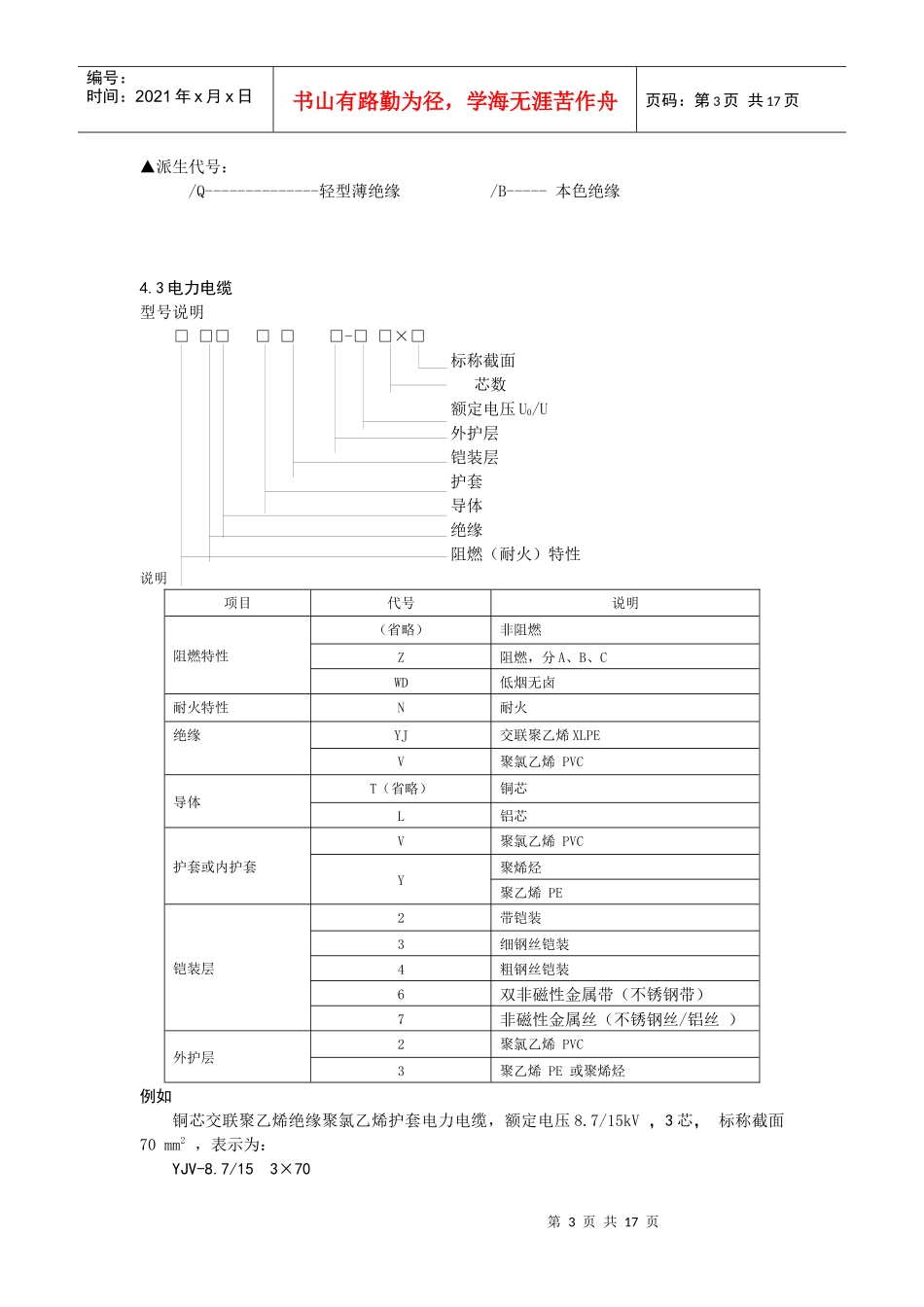
第1页共17页编号:时间:2021年x月x日书山有路勤为径,学海无涯苦作舟页码:第1页共17页电线电缆专业基础知识1、定义电线电缆是用以传输电力、传递信号和实现电磁能量转换的一大类产品。2、运用领域2.1电力系统:如将电厂发出的大容量电能,分级分向的输送到城市、乡镇、工厂,一直到千家万户当中,必须经过一个高压送电,而后逐级降压配电,以达到用户所需要的使用电压的过程。电力系统用电缆的产值大约占整个线缆工业总量的60%以上。2.2信息传输系统:它主要是进行数据传输。如电视信号、电话信号以及宽带数据等。信息系统必须尽可能的扩大其联网范围,这是它与电力系统的根本区别。它的产品主要有:市话缆、电视缆、信号缆、射频缆等,但随着光缆的问世,通信电缆正在逐步被其取代。2.3电工设备、电器、仪器仪表内部:在电力和信息两个系统中,电信号或电磁信号从源头出发,需经过系统中很多大小中转站点(变电所的变压器、电信的程控交换机)到达终端用户(我们的家用电器、电话、电脑等);在这个过程中,使用着大量的电工设备、电气仪表等。这些设备的制造和使用必然需要大量电线电缆。3、电线电缆的分类综合产品的性能、结构、使用特点以及工艺的相近性在1978年第一版的《电线电缆手册》中将其分为5大类:3.1裸电线与裸导体制品:无绝缘仅有导体,如铝绞线、钢芯铝绞线。此类产品在使用时需加装外部绝缘保护措施。如架空导线需安装在一定高度的电线杆上,并以绝缘子支撑、牵引。3.2电力电缆:主要用于输配电系统中,它对导体的导电性能,高电场下抗电磁干扰性能、绝缘的稳定性能以及护层的保护性能有很高的要求。由于电力电缆需进行强电传输(2000安培以上的大电流以及500kV以上的超高压),这就需要在生产工艺中各工序都要充分考虑各方面因素来满足各项严格要求。3.3电气装备用线:这类产品重要在电力和信息系统的末端或是近末端使用,产品类型多样。如民用电线、控制电缆、橡套电缆等。此类产品除少部分工作电压较高(机车车辆用电缆、矿用电缆、医疗设备用直流高压电缆等)外,绝大部分产品工作电压不高。但由于用电设备以及使用环境的多种多样,因此各种产品的性能要求差异很大。产品的柔软性、耐油性、耐气候性以及抗各种电磁干扰的屏蔽性能是本类产品的特性的体现。3.4通信电缆、光缆:此类产品是进行模拟信号和数字信号的传输,以达到通信的目的。分为三大类:通信电缆、光缆、电子线缆。通信电缆包括市话缆、电视缆、射频电缆等。它对产品直流电阻、介电常数以及屏蔽性能有很高要求。光缆是通过光电信号的转换,使光在光纤中进行反射第2页共17页第1页共17页编号:时间:2021年x月x日书山有路勤为径,学海无涯苦作舟页码:第2页共17页向前传递,从而达到信号传输目的。电子线缆中如汽车电子线束是将汽车上音响线、安全系统电缆、ABS系统电缆、温控电缆等。3.5电磁(绕组)线:用于各种电机、电器、变压器等设备中的绕组线圈用。产品按绝缘结构分为漆包线和绕包线两类。电磁线的技术性能除了产品的导电和绝缘性能外,重要是考虑适应安装时的柔软性和绝缘材料耐刮性。4、电线电缆的命名和型号4.1产品名称的通常顺序是:从内到外说明导体、绝缘、内护套、铠装层、外护套的材料,然后是附加特性或类别名称。但也有将附加特征或其他需要强调的特性、用途放在最前面的表达方式。铜芯耐热105℃聚氯乙烯绝缘阻燃电线。可以称为阻燃型铜芯耐热105℃聚氯乙烯绝缘电线。4.2型号的组成和顺序是:12345674.2.11~5和第7项以汉语拼音字母大写表示、高分子材料以英文商品名的首位字母表示;每项可以是1到2个字母。第6项一般用阿拉伯数字表示,可用1~3个数字,如外护层表示用专门的规定。4.2.2部分代号意义见下表:▲类别用途代号:JK-----------架空K------------控制电缆R------------连接用软电缆S------------装饰照明用软线M------------煤矿用阻燃电缆B------------固定布线用线FZ-----------预分支电缆DJ-----------电子计算机电缆▲导体、绝缘、(内)护层材料代号:T(省略)----第2种铜导体V-----------聚氯乙烯绝缘或护套L------------铝导体YJ-----------交联聚乙烯绝缘...

1、当您付费下载文档后,您只拥有了使用权限,并不意味着购买了版权,文档只能用于自身使用,不得用于其他商业用途(如 [转卖]进行直接盈利或[编辑后售卖]进行间接盈利)。
2、本站所有内容均由合作方或网友上传,本站不对文档的完整性、权威性及其观点立场正确性做任何保证或承诺!文档内容仅供研究参考,付费前请自行鉴别。
3、如文档内容存在违规,或者侵犯商业秘密、侵犯著作权等,请点击“违规举报”。

碎片内容

电线电缆专业的基础知识

您可能关注的文档

确认删除?
VIP
微信客服
  • 扫码咨询
会员Q群
  • 会员专属群点击这里加入QQ群
客服邮箱
回到顶部