电脑桌面
添加小米粒文库到电脑桌面
安装后可以在桌面快捷访问

会计实务第一章资产VIP免费

会计实务第一章资产_第1页
1/77
会计实务第一章资产_第2页
2/77
会计实务第一章资产_第3页
3/77
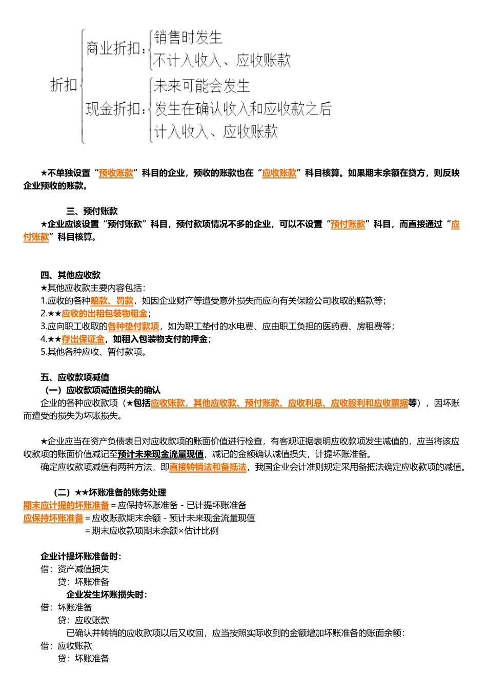
冲刺强化班:(讲“点”)主要目的:复习讲解强化最重要考点,查漏补缺。第一章资产考情分析本章是《初级会计实务》中最重要的一章,2012年考试分数为32分,2013年考试分数为43分,2014年实行无纸化考试后,各套卷分值也均高于30分。第一单元货币资金、应收及预付款项和交易性金融资产第一节货币资金一、库存现金现金的清查(★重点掌握)1.如为现金短缺,属于应由责任人赔偿或保险公司赔偿的部分,计入其他应收款;属于无法查明的其他原因,计入管理费用;2.如为现金溢余,属于应支付给有关人员或单位的,计入其他应付款;属于无法查明原因的,计入营业外收入。二、银行存款“银行存款日记账”应定期与“银行对账单”核对,至少每月核对一次。企业银行存款账面余额与银行对账单余额之间如有差额,应通过编制“银行存款余额调节表”调节。银行存款余额调节表只是为了核对账目,并不能作为调整银行存款账面余额的记账依据。通过银行存款余额调节表,调节后的存款余额表示企业可以动用的银行存款数。三、其他货币资金其他货币资金是指企业除库存现金、银行存款以外的各种货币资金,主要包括银行汇票存款、银行本票存款、信用卡存款、信用证保证金存款、外埠存款、存出投资款等。(★重点掌握)第二节应收及预付款项一、应收票据商业汇票分为商业承兑汇票和银行承兑汇票。(收到方:应收票据,开出方:应付票据)(★重点掌握)比较:银行汇票,记入“其他货币资金”。商业汇票向银行贴现(应收票据贴现时的账务处理)借:银行存款收到的金额财务费用贴现利息★贷:应收票据票面价值二、应收账款应收账款的内容(重点)注意:商业折扣、现金折扣对应收账款入账价值的影响★不单独设置“预收账款”科目的企业,预收的账款也在“应收账款”科目核算。如果期末余额在贷方,则反映企业预收的账款。三、预付账款★企业应该设置“预付账款”科目,预付款项情况不多的企业,可以不设置“预付账款”科目,而直接通过“应付账款”科目核算。四、其他应收款★其他应收款主要内容包括:1.应收的各种赔款、罚款,如因企业财产等遭受意外损失而应向有关保险公司收取的赔款等;2.★★应收的出租包装物租金;3.应向职工收取的各种垫付款项,如为职工垫付的水电费、应由职工负担的医药费、房租费等;4.★★存出保证金,如租入包装物支付的押金;5.其他各种应收、暂付款项。五、应收款项减值(一)应收款项减值损失的确认企业的各种应收款项(★包括应收账款,其他应收款、预付账款、应收利息、应收股利和应收票据等),因坏账而遭受的损失为坏账损失。★企业应当在资产负债表日对应收款项的账面价值进行检查,有客观证据表明应收款项发生减值的,应当将该应收款项的账面价值减记至预计未来现金流量现值,减记的金额确认减值损失,计提坏账准备。确定应收款项减值有两种方法,即直接转销法和备抵法,我国企业会计准则规定采用备抵法确定应收款项的减值。(二)★★坏账准备的账务处理期末应计提的坏账准备=应保持坏账准备-已计提坏账准备应保持坏账准备=应收账款期末余额-预计未来现金流量现值=期末应收款项期末余额×估计比例企业计提坏账准备时:借:资产减值损失贷:坏账准备企业发生坏账损失时:借:坏账准备贷:应收账款已确认并转销的应收款项以后又收回,应当按照实际收到的金额增加坏账准备的账面余额:借:应收账款贷:坏账准备借:银行存款贷:应收账款账面价值与账面余额的关系:应收账款账面价值=应收账款账面余额-坏账准备归纳:1、可以转回的减值有:坏账准备、存货跌价准备、持有至期投资减值准备、可供出售金融资产减值准备其中,存货跌价准备在原已计提的减值准备金额范围内,按照已恢复的金额转回。2、不能转回的减值有:长期股权投资减值准备、无形资产减值准备、在建工程减值准备、投资性房地产减值准备第三节交易性金融资产一、交易性金融资产的内容交易性金融资产主要是企业为了近期内出售而持有的金融资产,例如,企业以赚取差价为目的从二级市场购入的股票、债券、基金等。二、交易性金融资产的账务处理★企业在取得交易性金融资产所支付的价款中包含的已宣告但尚未领取...

1、当您付费下载文档后,您只拥有了使用权限,并不意味着购买了版权,文档只能用于自身使用,不得用于其他商业用途(如 [转卖]进行直接盈利或[编辑后售卖]进行间接盈利)。
2、本站所有内容均由合作方或网友上传,本站不对文档的完整性、权威性及其观点立场正确性做任何保证或承诺!文档内容仅供研究参考,付费前请自行鉴别。
3、如文档内容存在违规,或者侵犯商业秘密、侵犯著作权等,请点击“违规举报”。

碎片内容

会计实务第一章资产

海纳百川+ 关注
实名认证
内容提供者

热爱教学事业,对互联网知识分享很感兴趣

确认删除?
VIP
微信客服
  • 扫码咨询
会员Q群
  • 会员专属群点击这里加入QQ群
客服邮箱
回到顶部