电脑桌面
添加小米粒文库到电脑桌面
安装后可以在桌面快捷访问

电力工程施工设计规范及条例VIP免费

电力工程施工设计规范及条例_第1页
1/10
电力工程施工设计规范及条例_第2页
2/10
电力工程施工设计规范及条例_第3页
3/10
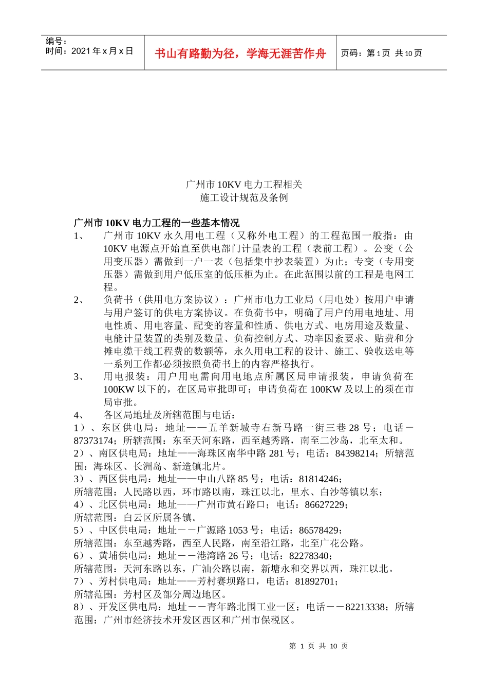
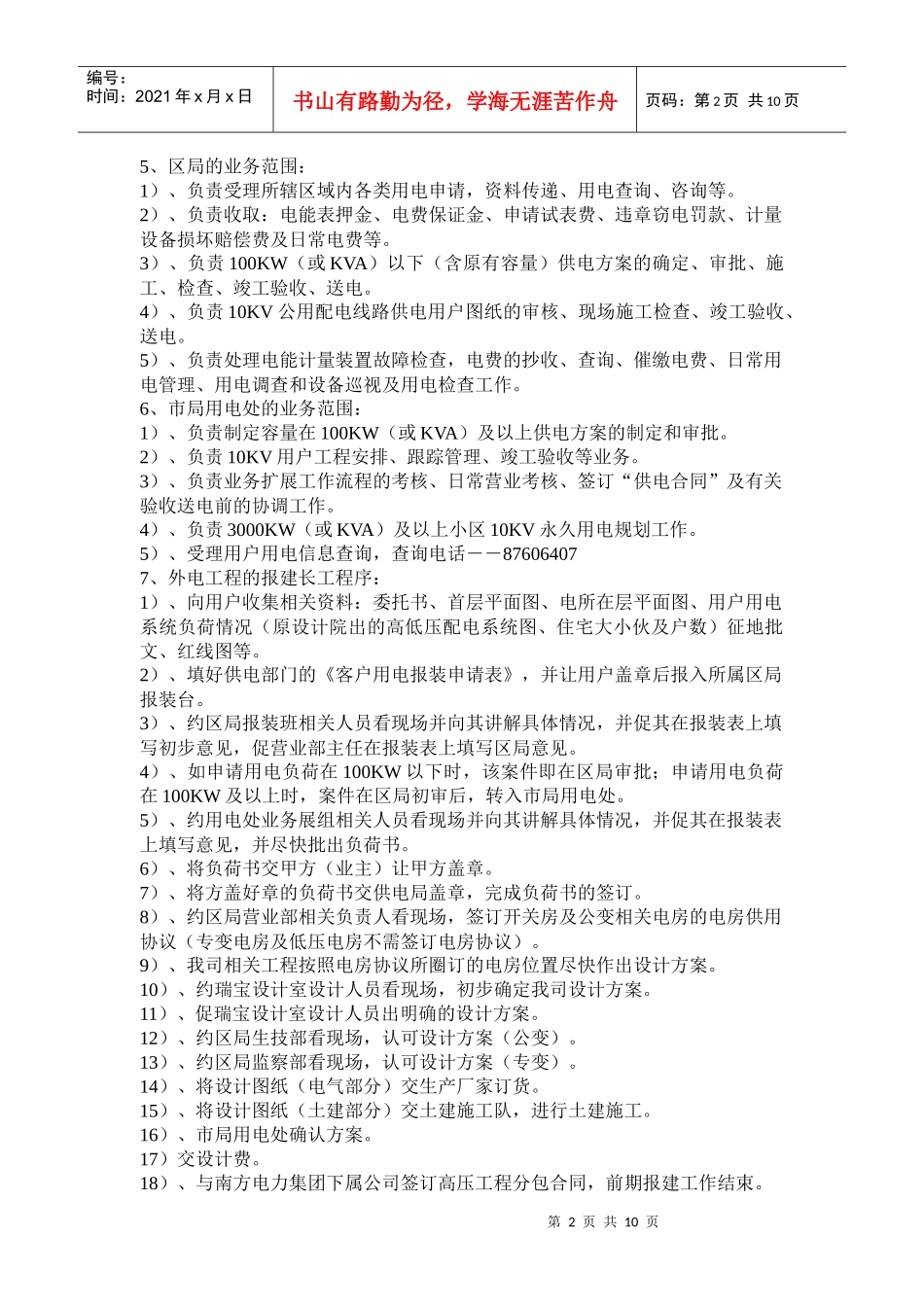
第1页共10页编号:时间:2021年x月x日书山有路勤为径,学海无涯苦作舟页码:第1页共10页广州市10KV电力工程相关施工设计规范及条例广州市10KV电力工程的一些基本情况1、广州市10KV永久用电工程(又称外电工程)的工程范围一般指:由10KV电源点开始直至供电部门计量表的工程(表前工程)。公变(公用变压器)需做到一户一表(包括集中抄表装置)为止;专变(专用变压器)需做到用户低压室的低压柜为止。在此范围以前的工程是电网工程。2、负荷书(供用电方案协议):广州市电力工业局(用电处)按用户申请与用户签订的供电方案协议。在负荷书中,明确了用户的用电地址、用电性质、用电容量、配变的容量和性质、供电方式、电房用途及数量、电能计量装置的类别及数量、负荷控制方式、功率因紊要求、贴费和分摊电缆干线工程费的数额等,永久用电工程的设计、施工、验收送电等一系列工作都必须按照负荷书上的内容严格执行。3、用电报装:用户用电需向用电地点所属区局申请报装,申请负荷在100KW以下的,在区局审批即可;申请负荷在100KW及以上的须在市局审批。4、各区局地址及所辖范围与电话:1)、东区供电局:地址——五羊新城寺右新马路一街三巷28号;电话-87373174;所辖范围:东至天河东路,西至越秀路,南至二沙岛,北至太和。2)、南区供电局:地址——海珠区南华中路281号;电话:84398214;所辖范围:海珠区、长洲岛、新造镇北片。3)、西区供电局:地址——中山八路85号;电话:81814246;所辖范围:人民路以西,环市路以南,珠江以北,里水、白沙等镇以东;4)、北区供电局:地址——广州市黄石路口;电话:86627229;所辖范围:白云区所属各镇。5)、中区供电局:地址――广源路1053号;电话:86578429;所辖范围:东至越秀路,西至人民路,南至沿江路,北至广花公路。6)、黄埔供电局:地址――港湾路26号;电话:82278340;所辖范围:天河东路以东,广汕公路以南,新塘永和交界以西,珠江以北。7)、芳村供电局:地址——芳村赛坝路口,电话:81892701;所辖范围:芳村区及部分周边地区。8)、开发区供电局:地址――青年路北围工业一区;电话――82213338;所辖范围:广州市经济技术开发区西区和广州市保税区。第2页共10页第1页共10页编号:时间:2021年x月x日书山有路勤为径,学海无涯苦作舟页码:第2页共10页5、区局的业务范围:1)、负责受理所辖区域内各类用电申请,资料传递、用电查询、咨询等。2)、负责收取:电能表押金、电费保证金、申请试表费、违章窃电罚款、计量设备损坏赔偿费及日常电费等。3)、负责100KW(或KVA)以下(含原有容量)供电方案的确定、审批、施工、检查、竣工验收、送电。4)、负责10KV公用配电线路供电用户图纸的审核、现场施工检查、竣工验收、送电。5)、负责处理电能计量装置故障检查,电费的抄收、查询、催缴电费、日常用电管理、用电调查和设备巡视及用电检查工作。6、市局用电处的业务范围:1)、负责制定容量在100KW(或KVA)及以上供电方案的制定和审批。2)、负责10KV用户工程安排、跟踪管理、竣工验收等业务。3)、负责业务扩展工作流程的考核、日常营业考核、签订“供电合同”及有关验收送电前的协调工作。4)、负责3000KW(或KVA)及以上小区10KV永久用电规划工作。5)、受理用户用电信息查询,查询电话――876064077、外电工程的报建长工程序:1)、向用户收集相关资料:委托书、首层平面图、电所在层平面图、用户用电系统负荷情况(原设计院出的高低压配电系统图、住宅大小伙及户数)征地批文、红线图等。2)、填好供电部门的《客户用电报装申请表》,并让用户盖章后报入所属区局报装台。3)、约区局报装班相关人员看现场并向其讲解具体情况,并促其在报装表上填写初步意见,促营业部主任在报装表上填写区局意见。4)、如申请用电负荷在100KW以下时,该案件即在区局审批;申请用电负荷在100KW及以上时,案件在区局初审后,转入市局用电处。5)、约用电处业务展组相关人员看现场并向其讲解具体情况,并促其在报装表上填写意见,并尽快批出负荷书。6)、将负荷书交甲方(业主)让甲方盖章。7)、将方盖好章的负荷书交供电局...

1、当您付费下载文档后,您只拥有了使用权限,并不意味着购买了版权,文档只能用于自身使用,不得用于其他商业用途(如 [转卖]进行直接盈利或[编辑后售卖]进行间接盈利)。
2、本站所有内容均由合作方或网友上传,本站不对文档的完整性、权威性及其观点立场正确性做任何保证或承诺!文档内容仅供研究参考,付费前请自行鉴别。
3、如文档内容存在违规,或者侵犯商业秘密、侵犯著作权等,请点击“违规举报”。

碎片内容

电力工程施工设计规范及条例

确认删除?
VIP
微信客服
  • 扫码咨询
会员Q群
  • 会员专属群点击这里加入QQ群
客服邮箱
回到顶部