电脑桌面
添加小米粒文库到电脑桌面
安装后可以在桌面快捷访问

移动通信工程VIP专享VIP免费

移动通信工程_第1页
1/26
移动通信工程_第2页
2/26
移动通信工程_第3页
3/26
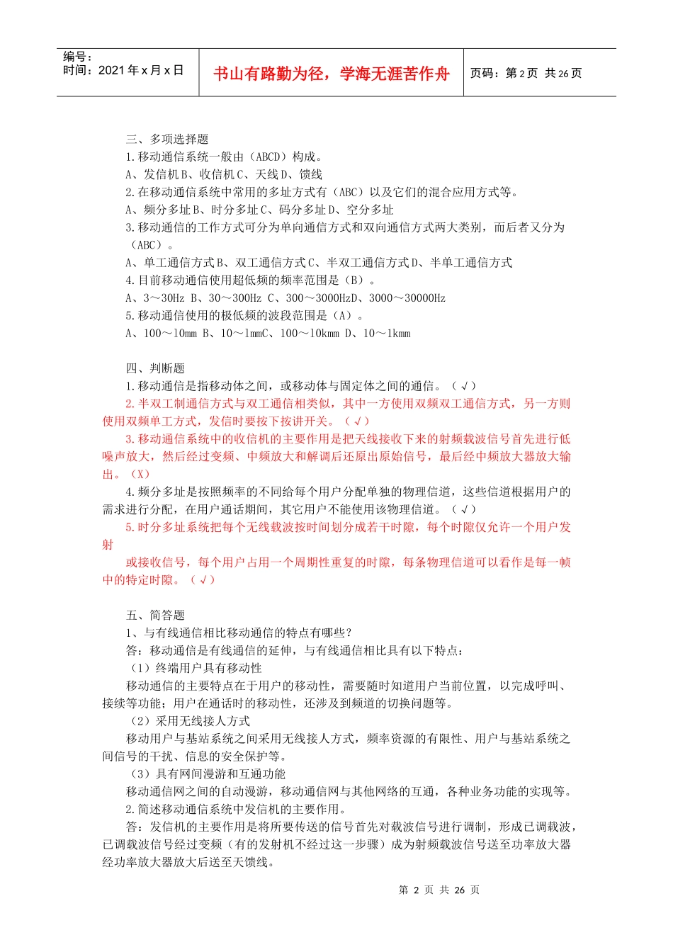
第1页共26页编号:时间:2021年x月x日书山有路勤为径,学海无涯苦作舟页码:第1页共26页移动通信工程第一章移动通信概述一、填空题1.移动通信的工作方式可分为单向通信方式和双向通信方式两大类别,而后者又分为单工通信方式、双工通信方式和(半双工)通信方式三种。2.单工制通信就是指通信的双方只能(交替)地进行发信和收信,不能同时进行。3.双工制通信就是指移动通信双方可(同时)进行发信和收信,这时收信与发信必须采用不同的工作频率,称为频分双工。4.移动通信系统中的码分多址是一种利用扩频技术所形成的不同的(码序列)实现的多址方式。5.目前在数字移动通信系统中广泛使用的调制技术主要有(连续相位)调制技术和线性调制技术两大类。6.目前移动通信系统中话音编码大致可以分成两大类,即波形编码和(参数)编码。7.移动通信网无线区群的激励方式一般分为中心激励和(顶点)激励。8.移动通信网无线区群的中心激励是指基地台位于无线小区的中心,并采用(全向天线)实现无线小区的覆盖。9.移动GSM网络中,选择无线小区模型的基本原则是在考虑了传播条件、复用方式、多重干扰等因素后必须满足(载干比)的要求。二、单项选择题1.移动通信使用的极低频频段的频率范围为(A)。A、3~30HzB、30~300HzC、300~3000HzD、3~30kHz2.移动通信使用的中频频段的频率范围为(B)。A、3~30kHzB、300~3000kHzC、3~30MHzD、30~300MHz3.移动通信使用的极高频频段的频率范围为(C)。A、300~3000MHzB、3~30GHzC、30~300GHzD、300~3000GHz4.移动通信使用的甚长波的波长范围是(D)。A、100~lOMm(108~107m)B、10~1Mm(107~106m)C、1000~1000kMm(106~105m)D、100~lOkMm(105~104m)5.移动通信使用的短波的波长范围是(C)。A、10~lkm(104~103m)B、1000~l00m(103~102m)C、100~l0m(102~l0m)D、10~lm6.移动通信使用的厘米波的波长范围是(B)。A、1~0.1m(1~10-1m)B、10~lm(1-1~10-2m)C、10~0.lmm(10-2~10-3m)D、1~0.lmm(10-3~10-4m)7.我国陆地公用蜂窝数字移动通信网GSM通信系统8.90MHz,采用(B)MHz频段。A、600B、900C、1200D、15008.标准的有线传输采用脉冲编码调制(PCM),每秒钟抽样(D)次,每次抽样值用8ht来表示,总的码率是64kbps。A、400B、800C、4000D、8000第2页共26页第1页共26页编号:时间:2021年x月x日书山有路勤为径,学海无涯苦作舟页码:第2页共26页三、多项选择题1.移动通信系统一般由(ABCD)构成。A、发信机B、收信机C、天线D、馈线2.在移动通信系统中常用的多址方式有(ABC)以及它们的混合应用方式等。A、频分多址B、时分多址C、码分多址D、空分多址3.移动通信的工作方式可分为单向通信方式和双向通信方式两大类别,而后者又分为(ABC)。A、单工通信方式B、双工通信方式C、半双工通信方式D、半单工通信方式4.目前移动通信使用超低频的频率范围是(B)。A、3~30HzB、30~300HzC、300~3000HzD、3000~30000Hz5.移动通信使用的极低频的波段范围是(A)。A、100~l0mmB、10~lmmC、100~l0kmmD、10~1kmm四、判断题1.移动通信是指移动体之间,或移动体与固定体之间的通信。(√)2.半双工制通信方式与双工通信相类似,其中一方使用双频双工通信方式,另一方则使用双频单工方式,发信时要按下按讲开关。(√)3.移动通信系统中的收信机的主要作用是把天线接收下来的射频载波信号首先进行低噪声放大,然后经过变频、中频放大和解调后还原出原始信号,最后经中频放大器放大输出。(X)4.频分多址是按照频率的不同给每个用户分配单独的物理信道,这些信道根据用户的需求进行分配,在用户通话期间,其它用户不能使用该物理信道。(√)5.时分多址系统把每个无线载波按时间划分成若干时隙,每个时隙仅允许一个用户发射或接收信号,每个用户占用一个周期性重复的时隙,每条物理信道可以看作是每一帧中的特定时隙。(√)五、简答题1、与有线通信相比移动通信的特点有哪些?答:移动通信是有线通信的延伸,与有线通信相比具有以下特点:(1)终端用户具有移动性移动通信的主要特点在于用户的移动性,需要随时知道用...

1、当您付费下载文档后,您只拥有了使用权限,并不意味着购买了版权,文档只能用于自身使用,不得用于其他商业用途(如 [转卖]进行直接盈利或[编辑后售卖]进行间接盈利)。
2、本站所有内容均由合作方或网友上传,本站不对文档的完整性、权威性及其观点立场正确性做任何保证或承诺!文档内容仅供研究参考,付费前请自行鉴别。
3、如文档内容存在违规,或者侵犯商业秘密、侵犯著作权等,请点击“违规举报”。

碎片内容

移动通信工程

中小学教育精品资料+ 关注
实名认证
内容提供者

中小学教育资料,优质文档创作者

确认删除?
VIP
微信客服
  • 扫码咨询
会员Q群
  • 会员专属群点击这里加入QQ群
客服邮箱
回到顶部