电脑桌面
添加小米粒文库到电脑桌面
安装后可以在桌面快捷访问

电力安规复习题VIP免费

电力安规复习题_第1页
1/11
电力安规复习题_第2页
2/11
电力安规复习题_第3页
3/11
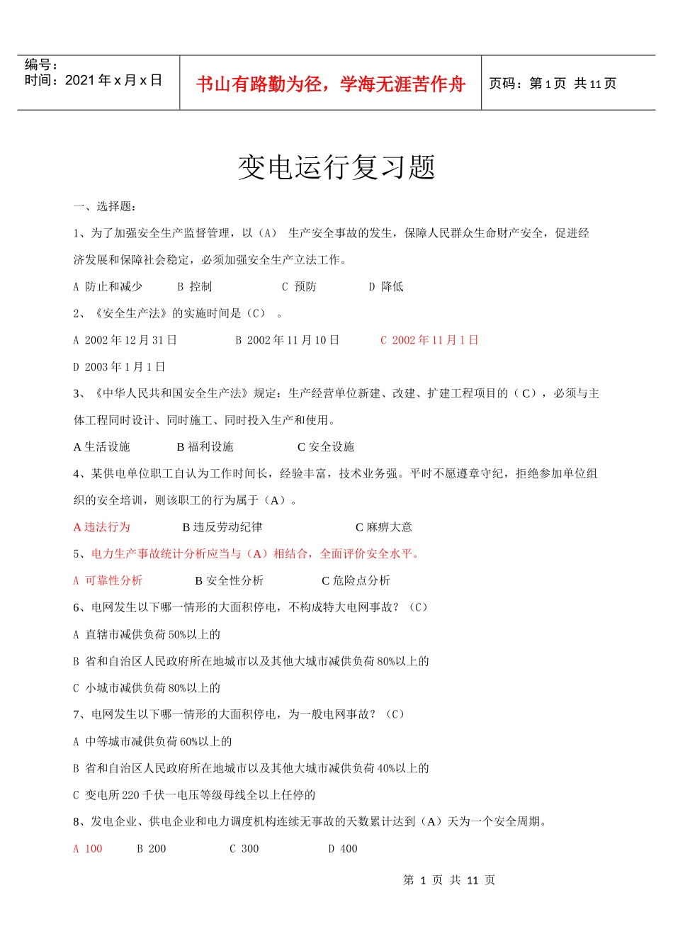
第1页共11页编号:时间:2021年x月x日书山有路勤为径,学海无涯苦作舟页码:第1页共11页变电运行复习题一、选择题:1、为了加强安全生产监督管理,以(A)生产安全事故的发生,保障人民群众生命财产安全,促进经济发展和保障社会稳定,必须加强安全生产立法工作。A防止和减少B控制C预防D降低2、《安全生产法》的实施时间是(C)。A2002年12月31日B2002年11月10日C2002年11月l日D2003年1月1日3、《中华人民共和国安全生产法》规定:生产经营单位新建、改建、扩建工程项目的(C),必须与主体工程同时设计、同时施工、同时投入生产和使用。A生活设施B福利设施C安全设施4、某供电单位职工自认为工作时间长,经验丰富,技术业务强。平时不愿遵章守纪,拒绝参加单位组织的安全培训,则该职工的行为属于(A)。A违法行为B违反劳动纪律C麻痹大意5、电力生产事故统计分析应当与(A)相结合,全面评价安全水平。A可靠性分析B安全性分析C危险点分析6、电网发生以下哪一情形的大面积停电,不构成特大电网事故?(C)A直辖市减供负荷50%以上的B省和自治区人民政府所在地城市以及其他大城市减供负荷80%以上的C小城市减供负荷80%以上的7、电网发生以下哪一情形的大面积停电,为一般电网事故?(C)A中等城市减供负荷60%以上的B省和自治区人民政府所在地城市以及其他大城市减供负荷40%以上的C变电所220千伏一电压等级母线全以上任停的8、发电企业、供电企业和电力调度机构连续无事故的天数累计达到(A)天为一个安全周期。A100B200C300D400第2页共11页第1页共11页编号:时间:2021年x月x日书山有路勤为径,学海无涯苦作舟页码:第2页共11页9、(B)应根据上级颁发的反事故措施、需要消除的重大缺陷、提高设备可靠性的技术改进措施以及本单位事故防范对策进行编制。A安全技术劳动保护措施计划B反事故措施计划C新技术措施计划10、发生特大事故、重大人身或电网事故,或性质恶劣、影响较大、后果严重的重大设备事故,分公司、子公司和调通中心主管领导要在(B)个工作日内到公司专题汇报,实行“说清楚”制度。A10B15C20D3011、电力企业电网电能质量降低,造成电压监视控制点电压偏差超出电力调度规定的电压曲线值±5%,且延续时间超过2小时,构成(C)。A特大电网事故B重大电网事故C一般电网事故12、电力企业发生电网35千伏以上输变电设备被迫停止运行,并造成对用户中断供电,未构成重大设备事故的,为(A)。A一般设备事故B普通设备事故C轻微设备事故13、发生重伤以上人身事故,发生本单位应承担责任的一般以上电网事故、设备事故或者火灾事故,均应当(C)安全周期。A重新计算B终止C中断(错)14、某供电局线路抢修车在某次线路抢修结束后返回途中,因驾驶员操作失误,造成严重交通事故,导致多名人员伤亡(后经认定,该驾驶员负事故主要责任)。根据《电力生产事故调查暂行规定》,因这次事故属于交通安全事故,不应统计为电力生产人身事故。正确答案:根据《电力生产事故调查暂行规定》第七条电力企业发生有下列情形之一的人身伤亡,为电力生产人身事故:(二)员工从事与电力生产有关的工作过程中,发生本企业负有同等以上责任的交通事故,造成人身伤亡的;(对)15、员工从事与电力生产有关的工作过程中,发生生产性急性中毒造成的人身伤亡事故的,为电力生产人身事故。(错)16、在电力生产区域内,外单位人员从事与电力生产有关的工作过程中,发生的所有人身伤亡事故都应认定为电力生产人身事故。正确答案:在电力生产区域内,外单位人员从事与电力生产有关的工作过程中,只有发生本企业负有责任的人身伤亡的,才应认定为电力生产人身事故。第3页共11页第2页共11页编号:时间:2021年x月x日书山有路勤为径,学海无涯苦作舟页码:第3页共11页17、中国南方电网有限责任公司《关于加强安全生产确保电网运行的规定》中指出,电力生产的三大安全敌人是(A)。A违章、麻痹、不负责任B大意、违规、不听指挥C违章、大意、不服管理18、下级调度机构(B)上级调度机构调度。A一般服从B必须服从C有时服从D看情况而定19、为了保证电能质量,电网的(B)都应在额定值附近运行。A功率、频率B电压、频率C功...

1、当您付费下载文档后,您只拥有了使用权限,并不意味着购买了版权,文档只能用于自身使用,不得用于其他商业用途(如 [转卖]进行直接盈利或[编辑后售卖]进行间接盈利)。
2、本站所有内容均由合作方或网友上传,本站不对文档的完整性、权威性及其观点立场正确性做任何保证或承诺!文档内容仅供研究参考,付费前请自行鉴别。
3、如文档内容存在违规,或者侵犯商业秘密、侵犯著作权等,请点击“违规举报”。

碎片内容

电力安规复习题

您可能关注的文档

确认删除?
VIP
微信客服
  • 扫码咨询
会员Q群
  • 会员专属群点击这里加入QQ群
客服邮箱
回到顶部