电脑桌面
添加小米粒文库到电脑桌面
安装后可以在桌面快捷访问

酒店房务部各岗位职责VIP免费

酒店房务部各岗位职责_第1页
1/9
酒店房务部各岗位职责_第2页
2/9
酒店房务部各岗位职责_第3页
3/9
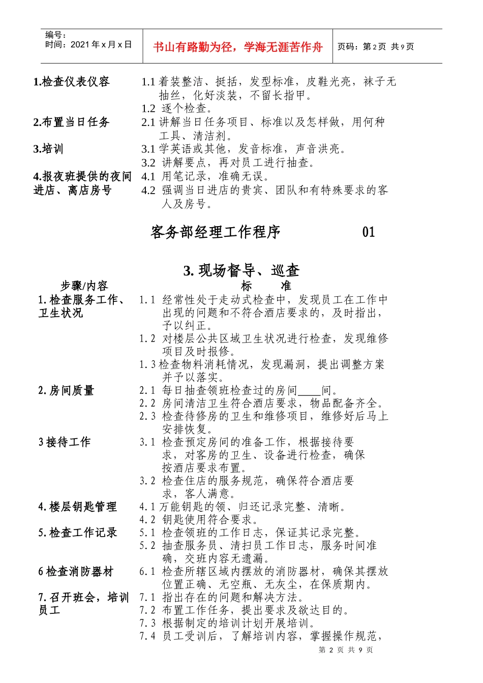
第1页共9页编号:时间:2021年x月x日书山有路勤为径,学海无涯苦作舟页码:第1页共9页客务部经理工作程序011.参加酒店2.召开部门会议3.现场巡查、督导4.处理突发事件5.处理客人投诉做工作记录客务部经理工作程序011.参加酒店步骤/内容标准1.应客务经理的临时委托,代其参加酒店晨会1.1记录会议精神及对部门的要求。1.2传达信息;落实本部门的工作要求。1.3信息反馈给客务部经理。2.酒店协调会2.1通报协调事宜,提出建议。2.2记录、跟办其它部门协调要求。3.由客务经理主持的每日晨会3.1通报部门特殊宾客信息(宾客、投诉宾客)3.2汇报今日工作重点。3.3记录会议要求。4.客务经理主持召开的一周部门例会4.1记录会议内容和部门对工作的要求。4.2通报上周工作及布置任务的完成情况。4.3汇报本周工作计划及需部门协助解决的事项。2.召开部门会议步骤/内容标准第2页共9页第1页共9页编号:时间:2021年x月x日书山有路勤为径,学海无涯苦作舟页码:第2页共9页1.检查仪表仪容1.1着装整洁、挺括,发型标准,皮鞋光亮,袜子无抽丝,化好淡装,不留长指甲。1.2逐个检查。2.布置当日任务2.1讲解当日任务项目、标准以及怎样做,用何种工具、清洁剂。3.培训3.1学英语或其他,发音标准,声音洪亮。3.2讲解要点,再对员工进行抽查。4.报夜班提供的夜间进店、离店房号4.1用笔记录,准确无误。4.2强调当日进店的贵宾、团队和有特殊要求的客人及房号。客务部经理工作程序013.现场督导、巡查步骤/内容标准1.检查服务工作、卫生状况1.1经常性处于走动式检查中,发现员工在工作中出现的问题和不符合酒店要求的,及时指出,予以纠正。1.2对楼层公共区域卫生状况进行检查,发现维修项目及时报修。1.3检查物料消耗情况,发现漏洞,提出调整方案并予以落实。2.房间质量2.1每日抽查领班检查过的房间间。2.2房间清洁卫生符合酒店要求,物品配备齐全。2.3检查待修房的卫生和维修项目,维修好后马上安排恢复。3接待工作3.1检查预定房间的准备工作,根据接待要求,对客房的卫生、设备进行检查,确保按酒店要求布置。3.2检查住店的服务规范,确保符合酒店要求,客人满意。4.楼层钥匙管理4.1万能钥匙的领、归还记录完整、清晰。4.2钥匙使用符合要求。5.检查工作记录5.1检查领班的工作日志,保证其记录完整。5.2抽查服务员、清扫员工作日志,服务时间准确,交班内容无遗漏。6检查消防器材6.1检查所辖区域内摆放的消防器材,确保其摆放位置正确、无空瓶、无灰尘,在保质期内。7.召开班会,培训员工7.1指出存在的问题和解决方法。7.2布置工作任务,提出要求及欲达目的。7.3根据制定的培训计划开展培训。7.4员工受训后,了解培训内容,掌握操作规范,第3页共9页第2页共9页编号:时间:2021年x月x日书山有路勤为径,学海无涯苦作舟页码:第3页共9页符合要求。客务部经理工作程序014.处理突发事件步骤/内容标准1.了解事件发生的过程1.1听取汇报。1.2亲自了解。2.提出解决建议2.1客观分析。2.2维护酒店正常接待秩序。3.实施解决方案3.1能被宾客接受。3.2维护酒店利益。4.备案4.1事件的跟踪处理。4.2宾客对处理结果的信息反馈。4.3部门内部的专题培训。5.处理客人投诉步骤/内容标准1.倾听1.1认真倾听,保持目光接触准确了解每一细节,不要插话打断客人。1.2礼貌地向客人道歉。1.3询问客人的姓名和房号。2.解决问题2.1详细了解情况,做出具体分析。2.2找出解决问题的方法并征询客人的意见。2.3热诚帮助客人解决,不能推委拒绝。2.4无论投诉性质如何,均不得表现出对客人的不信任。2.5如不能马上答复客人,应立即请示上级。2.6首先向客人道歉,在道歉的过程中婉言解释。2.7如有必要,向投诉客人赠送礼品以表示歉意。客务部经理工作程序01续表步骤/内容标准3.记录3.1对事情全部过程记录在案,准确、无遗漏。第4页共9页第3页共9页编号:时间:2021年x月x日书山有路勤为径,学海无涯苦作舟页码:第4页共9页3.2写明时间,投诉原因,解决方法。3.3有些记录要上报大堂副理备案。3.4就此事对员工进行培训,避免再次发生。6、与其它岗位相接口的程序:序号程序名接口部门/岗位1.前厅程序前厅经理2.大堂程序大堂副理3.大堂程序金钥匙4.楼...

1、当您付费下载文档后,您只拥有了使用权限,并不意味着购买了版权,文档只能用于自身使用,不得用于其他商业用途(如 [转卖]进行直接盈利或[编辑后售卖]进行间接盈利)。
2、本站所有内容均由合作方或网友上传,本站不对文档的完整性、权威性及其观点立场正确性做任何保证或承诺!文档内容仅供研究参考,付费前请自行鉴别。
3、如文档内容存在违规,或者侵犯商业秘密、侵犯著作权等,请点击“违规举报”。

碎片内容

酒店房务部各岗位职责

您可能关注的文档

确认删除?
VIP
微信客服
  • 扫码咨询
会员Q群
  • 会员专属群点击这里加入QQ群
客服邮箱
回到顶部