电脑桌面
添加小米粒文库到电脑桌面
安装后可以在桌面快捷访问

酒店各岗位职责(DOC37页)VIP免费

酒店各岗位职责(DOC37页)_第1页
1/34
酒店各岗位职责(DOC37页)_第2页
2/34
酒店各岗位职责(DOC37页)_第3页
3/34
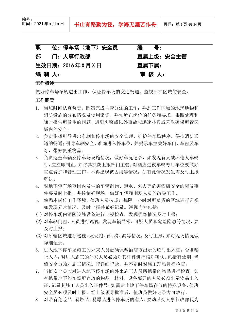
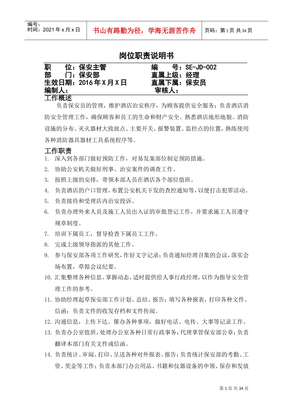
第1页共34页编号:时间:2021年x月x日书山有路勤为径,学海无涯苦作舟页码:第1页共34页岗位职责说明书职位:保安主管编号:SE-JD-002部门:保安部直属上级:经理生效日期:2016年X月X日直属下属:保安员编制人:审核人:工作概述负责保安员的管理,维护酒店治安秩序,为顾客提供安全服务;负责酒店消防安全管理工作,确保顾客和员工的生命和财产安全。熟悉酒店地形地貌、消防设施的分布、灭火器材大致放点、主要开关、报警装置、监控点的位置,熟练使用各种消防器具器材工具系统程序等。工作职责1.深入到各部门做好预防工作,对易发案部位制定预防措施。2.协助公安机关做好刑事、治安案件的调查工作。3.按照上级的安排,带领本部人员在酒店各个部位值班。4.负责酒店的户口管理,布置公安机关下发的查控通知等,以便打击犯罪活动。5.负责接待和受理店内治安投诉。6.负责办理外来人员及施工人员出入证的审批登记工作,并要求施工人员遵守规章制度。7.培训下属员工,督导检查下属员工工作。8.完成上级领导指派的其他工作。9.参与保安部各项工作研究,作好文字记录;负责通知经理召集的会议,落实会场布置,草拟会议纪要。10.汇集整理各种信息,掌握动态,适时提供给人事行政经理,以作为指导安全管理工作的参考。11.协助经理起草保安部工作计划、总结、报告;填写各种报表,打印各种文件、信函;负责文件的收发存档和文件传阅。12.沟通信息,上传下达。催办各种事项,做好电话、电传、大事等记录工作。13.负责办公室值班,处理办公室各种日常行政事务;代理掌管保安部公章;负责翻译本部门有关文件或信函。14.负责统计、审阅、打印、呈送各种对外报表、报告;负责统计保安部的考勤、工资、奖金等工作;负责本部门办公用品、书籍和仪器设备的申领、保存和发放第2页共34页编号:时间:2021年x月x日书山有路勤为径,学海无涯苦作舟页码:第2页共34页15.负责酒店的消防工作。16.按照消防法规要求,制定消防安全管理工作的制度、规定、计划并督促落实;17.利用各种形式对全店员工进行消防常识和专业技能宣传、教育和培训;18.督促检查各部门的消防安全管理制度、计划的实施落实情况,加强对要害重点部位的巡视;19.经常对消防设施、设备器材等进行检查维修和保养,使其始终处于有效状态,发现问题及时处理;20.对店内维修和来店施工单位制定防火安全制度和措施,审批"动用明火作业申请,火警应急疏散方案和计划,组织消防演习,发生火警后立即到现场组织指挥扑救;21.负责组建义务消防队,并对义务消防队进行培训和督导;22.负责和主管消防安全单位的联系;23.建立、健全消防安全管理工作档案和材料的收集和积累;24.定期对下属工作进行评估、奖惩和培训。25.完成经理及上级主管部门交办的其它临时性工作任务。任职条件1.基本素质:对酒店保安工作具有高度责任心,熟悉并模范遵守酒店各种规章制度,工作认真负责,为人正直,不畏强暴,秉公办事,处事果敢,思路敏捷,有良好的人际关系和个人修养。2.自然条件:男性,40岁以下,身高1.70米以上,仪表端庄,身体健康,精力充沛。3.文化程度:具有高中以上学历,受过保安专业培训。4.外语水平:简单英语对话及阅读水平。5.工作经验:2年以上本岗位工作经验。6.特殊要求:熟悉国家安全保卫/消防工作方针政策,具有/消防安全管理专业知识和酒店基层管理一般知识,了解各种法律法规知识;能够在安全保卫工作中协调各部门关系;沟通上下关系;有一定的刑侦知识,对处理突发事件有快速反应能力。注:酒店要求各管理层一并掌握一线员工全部服务手册,制度手册,在酒店需要时随时做好各区域补位,融入到基层岗位中,决不允许特权主义。第3页共34页编号:时间:2021年x月x日书山有路勤为径,学海无涯苦作舟页码:第3页共34页职位:停车场(地下)安全员编号:部门:人事行政部直属上级:安全主管生效日期:2016年X月X日直属下属:编制人:审核人:工作概述做好停车场车辆进出工作,保证停车场的交通畅通,监视所在区域的安全。工作职责1.当班时间认真负责,圆满完成主管分派的工作;熟悉工作区域的地形地物和消防设施的分布情况及使用常识,熟知所在岗位...

1、当您付费下载文档后,您只拥有了使用权限,并不意味着购买了版权,文档只能用于自身使用,不得用于其他商业用途(如 [转卖]进行直接盈利或[编辑后售卖]进行间接盈利)。
2、本站所有内容均由合作方或网友上传,本站不对文档的完整性、权威性及其观点立场正确性做任何保证或承诺!文档内容仅供研究参考,付费前请自行鉴别。
3、如文档内容存在违规,或者侵犯商业秘密、侵犯著作权等,请点击“违规举报”。

碎片内容

酒店各岗位职责(DOC37页)

您可能关注的文档

确认删除?
VIP
微信客服
  • 扫码咨询
会员Q群
  • 会员专属群点击这里加入QQ群
客服邮箱
回到顶部