电脑桌面
添加小米粒文库到电脑桌面
安装后可以在桌面快捷访问

基坑支护施工安全技术交底(通用)VIP免费

基坑支护施工安全技术交底(通用)_第1页
1/4
基坑支护施工安全技术交底(通用)_第2页
2/4
基坑支护施工安全技术交底(通用)_第3页
3/4
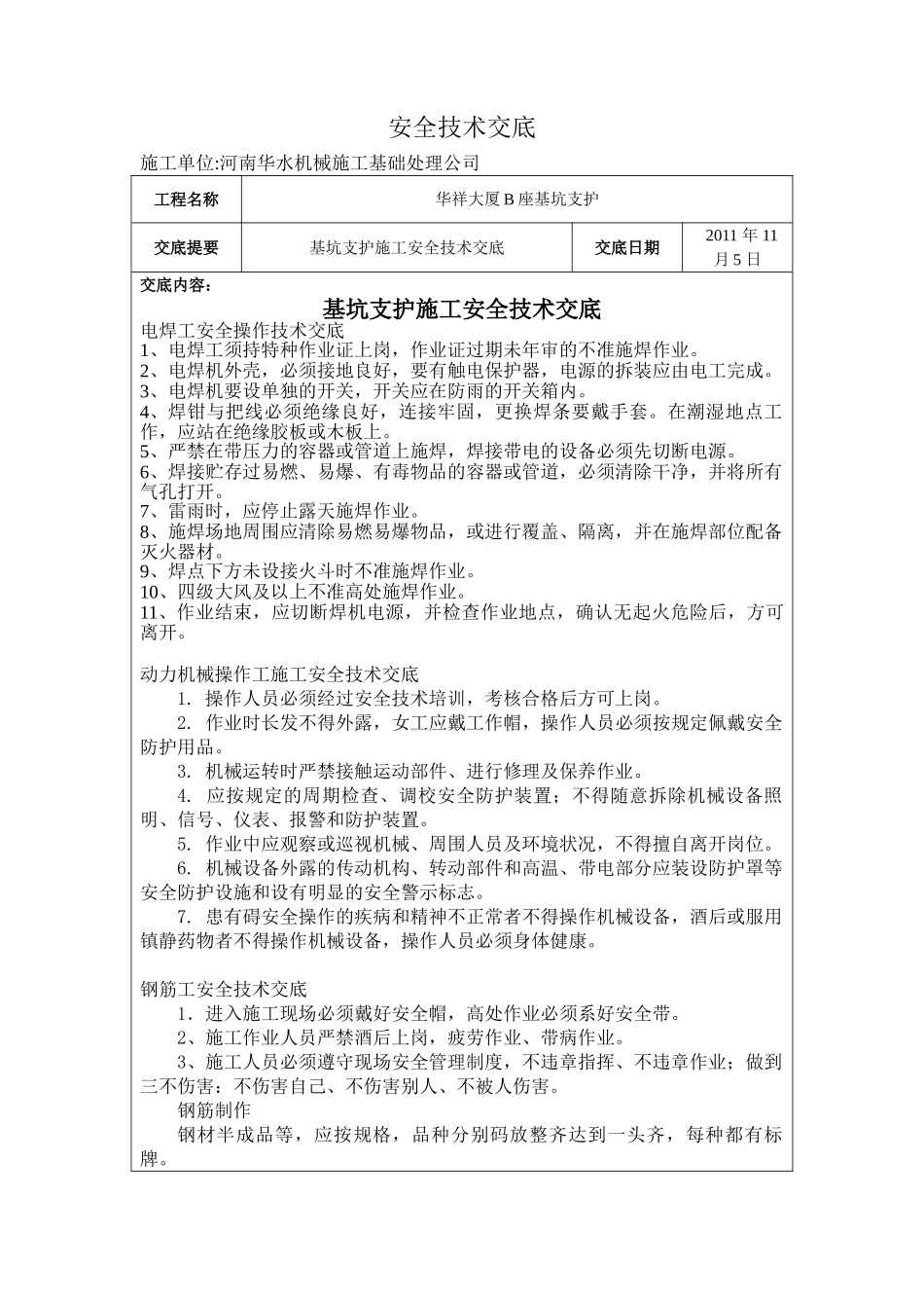
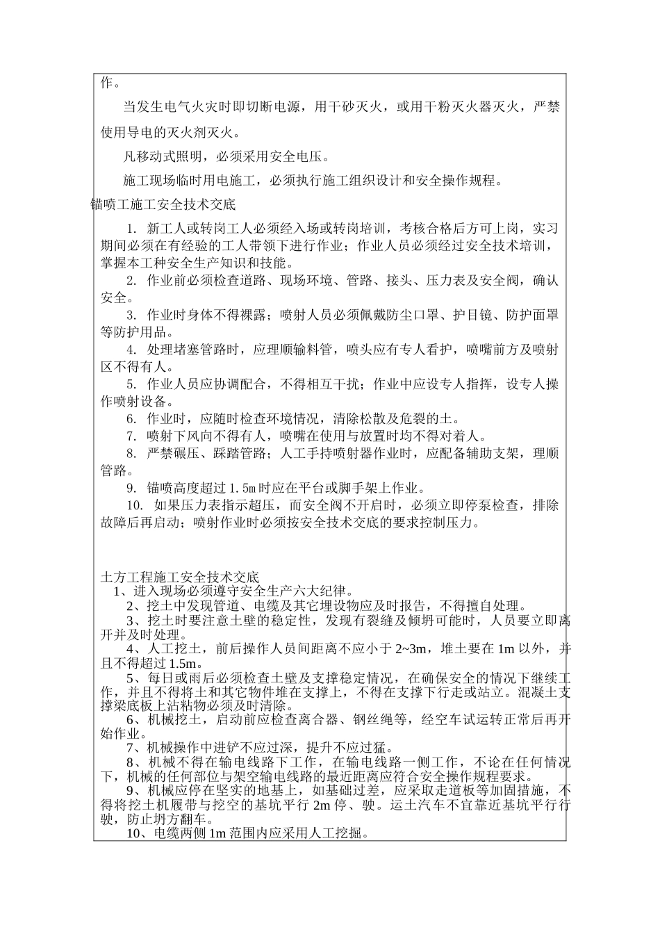
安全技术交底施工单位:河南华水机械施工基础处理公司工程名称华祥大厦B座基坑支护交底提要基坑支护施工安全技术交底交底日期2011年11月5日交底内容:基坑支护施工安全技术交底电焊工安全操作技术交底1、电焊工须持特种作业证上岗,作业证过期未年审的不准施焊作业。2、电焊机外壳,必须接地良好,要有触电保护器,电源的拆装应由电工完成。3、电焊机要设单独的开关,开关应在防雨的开关箱内。4、焊钳与把线必须绝缘良好,连接牢固,更换焊条要戴手套。在潮湿地点工作,应站在绝缘胶板或木板上。5、严禁在带压力的容器或管道上施焊,焊接带电的设备必须先切断电源。6、焊接贮存过易燃、易爆、有毒物品的容器或管道,必须清除干净,并将所有气孔打开。7、雷雨时,应停止露天施焊作业。8、施焊场地周围应清除易燃易爆物品,或进行覆盖、隔离,并在施焊部位配备灭火器材。9、焊点下方未设接火斗时不准施焊作业。10、四级大风及以上不准高处施焊作业。11、作业结束,应切断焊机电源,并检查作业地点,确认无起火危险后,方可离开。动力机械操作工施工安全技术交底1.操作人员必须经过安全技术培训,考核合格后方可上岗。2.作业时长发不得外露,女工应戴工作帽,操作人员必须按规定佩戴安全防护用品。3.机械运转时严禁接触运动部件、进行修理及保养作业。4.应按规定的周期检查、调校安全防护装置;不得随意拆除机械设备照明、信号、仪表、报警和防护装置。5.作业中应观察或巡视机械、周围人员及环境状况,不得擅自离开岗位。6.机械设备外露的传动机构、转动部件和高温、带电部分应装设防护罩等安全防护设施和设有明显的安全警示标志。7.患有碍安全操作的疾病和精神不正常者不得操作机械设备,酒后或服用镇静药物者不得操作机械设备,操作人员必须身体健康。钢筋工安全技术交底1.进入施工现场必须戴好安全帽,高处作业必须系好安全带。2、施工作业人员严禁酒后上岗,疲劳作业、带病作业。3、施工人员必须遵守现场安全管理制度,不违章指挥、不违章作业;做到三不伤害:不伤害自己、不伤害别人、不被人伤害。钢筋制作钢材半成品等,应按规格,品种分别码放整齐达到一头齐,每种都有标牌。制作场要平整,钢筋加工机械按工序传递安装牢固,工作台要稳固,防护罩齐全。多人合运钢筋,起落转停动作要一致,人工上下传递不得在一道垂直线上,防止散落伤人。钢筋绑扎:在高空、深坑绑扎钢筋和安装半成品料时,必须搭设工作段后,上人要走坡道。钢筋机械:切断机待运转正常后方可断料手与刀口距离不得少于15CM。切长料时,操作配合好动作一致,切短料时,不得用手垂直接送取料。切断机旁要设料台,严禁在运转中清理刀口附近的料头。对焊机,要设在干燥、平整、接地可靠、线绝缘良好的场地上。作业时要戴好个人防护用品,站在操作台上,工作棚要防火,周围无易燃物,并备有防火用具。临时用电安全技术交底施工现场用电人员应加强自我防护意识,特别是电动建筑机械的操作人员必须掌握安全用电的基本知识,以减少触电事故的发生。对于现场中一些固定机械设备的防护和操作人员应进行如下交底:开机前认真检查开关箱内的控制开关设备是否齐全有效,漏电保护器是否可靠,发现问题及时向工长汇报,工长派电工解决处理。开机前仔细检查电气设备的接零保护线端子有无松动,严禁赤手触摸一切带电绝缘导线。严格执行安全用电规范,凡一切属于电气维修、安装的工作,必须由电工来操作,严禁非电工进行电工作业。操作人员严格执行电工安全操作规程,对电气设备工具要进行定期检查和试验,凡不合格的电气设备、工具要停止使用。电工人员严禁带电操作,线路上禁止带负荷接线,正确使用电工器具。电气设备的金属外壳必须做接地或接零保护,在总箱、开关箱内必须安装漏电保护器实行两级漏电保护。电气设备所用保险丝,禁止用其他金属丝代替,并且需与设备容量相匹配。施工现场内严禁使用劲塑料线,所用绝缘导线型号及截面必须符合临电设计。电工必须持证上岗,操作时必须穿戴好各种绝缘防护用品,不得违章操作。当发生电气火灾时即切断电源,用干砂灭火,或用干粉灭火器灭火,严禁使用导电的灭火剂灭火。凡移动式照...

1、当您付费下载文档后,您只拥有了使用权限,并不意味着购买了版权,文档只能用于自身使用,不得用于其他商业用途(如 [转卖]进行直接盈利或[编辑后售卖]进行间接盈利)。
2、本站所有内容均由合作方或网友上传,本站不对文档的完整性、权威性及其观点立场正确性做任何保证或承诺!文档内容仅供研究参考,付费前请自行鉴别。
3、如文档内容存在违规,或者侵犯商业秘密、侵犯著作权等,请点击“违规举报”。

碎片内容

基坑支护施工安全技术交底(通用)

确认删除?
VIP
微信客服
  • 扫码咨询
会员Q群
  • 会员专属群点击这里加入QQ群
客服邮箱
回到顶部