电脑桌面
添加小米粒文库到电脑桌面
安装后可以在桌面快捷访问

水泵容器液位控制画面与通信VIP免费

水泵容器液位控制画面与通信_第1页
1/8
水泵容器液位控制画面与通信_第2页
2/8
水泵容器液位控制画面与通信_第3页
3/8
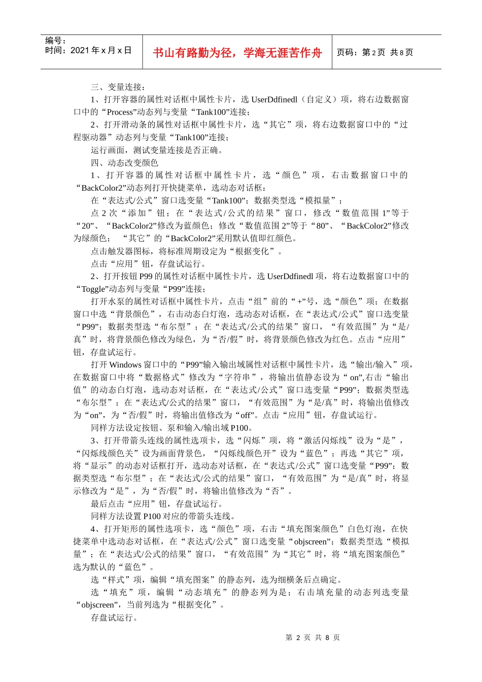
第1页共8页编号:时间:2021年x月x日书山有路勤为径,学海无涯苦作舟页码:第1页共8页水泵及容器液位控制画面制作周景龙2009-3-5一、创建内部变量1、Tank100无符号16(32)位二进制数;2、P99二进制数;3、P100二进制数;4、objscreen无符号8位二进制数。二、创建新画面1、打开对象库:选择Windows窗口4、泵1、容器2、管道、开关、阀门后布局;2、打开选项板:选择标准对象中的静态文本,文本改为“P99”、“P100”、“Tank100”;选择标准对象中的矩形;选择3个智能对象中的输入输出域,分别与“P99”、“P100”、“Tank100”变量连接;选择窗口对象中的滑动条;3、在Windows窗口中用“复制对象”的方法做出4个静态文本,分别为“Tank100Stats”、和“Tank100”、“P99”、“P100”,对齐;4、在Windows窗口中用“复制对象”的方法做出3个输入输出域,对齐;“Tank100”变量输入输出域的类型设为“输出和输入”,“P99”、“P100”变量输入输出域的类型设为“输出”。5、建立2个带箭头的连线。第2页共8页第1页共8页编号:时间:2021年x月x日书山有路勤为径,学海无涯苦作舟页码:第2页共8页三、变量连接:1、打开容器的属性对话框中属性卡片,选UserDdfinedl(自定义)项,将右边数据窗口中的“Process”动态列与变量“Tank100”连接;2、打开滑动条的属性对话框中属性卡片,选“其它”项,将右边数据窗口中的“过程驱动器”动态列与变量“Tank100”连接;运行画面,测试变量连接是否正确。四、动态改变颜色1、打开容器的属性对话框中属性卡片,选“颜色”项,右击数据窗口中的“BackColor2”动态列打开快捷菜单,选动态对话框:在“表达式/公式”窗口选变量“Tank100”;数据类型选“模拟量”;点2次“添加”钮;在“表达式/公式的结果”窗口,修改“数值范围1”等于“20”、“BackColor2”修改为蓝颜色;修改“数值范围2”等于“80”、“BackColor2”修改为绿颜色;“其它”的“BackColor2”采用默认值即红颜色。点击触发器图标,将标准周期设定为“根据变化”。点击“应用”钮,存盘试运行。2、打开按钮P99的属性对话框中属性卡片,选UserDdfinedl项,将右边数据窗口中的“Toggle”动态列与变量“P99”连接;打开水泵的属性对话框中属性卡片,点击“组”前的“+”号,选“颜色”项;在数据窗口中选“背景颜色”,右击动态白灯泡,选动态对话框,在“表达式/公式”窗口选变量“P99”;数据类型选“布尔型”;在“表达式/公式的结果”窗口,“有效范围”为“是/真”时,将背景颜色修改为绿色,为“否/假”时,将背景颜色修改为红色。点击“应用”钮,存盘试运行。打开Windows窗口中的“P99”输入输出域属性对话框中属性卡片,选“输出/输入”项,在数据窗口中将“数据格式”修改为“字符串”,将输出值静态设为“on”,右击“输出值”的动态白灯泡,选动态对话框,在“表达式/公式”窗口选变量“P99”;数据类型选“布尔型”;在“表达式/公式的结果”窗口,“有效范围”为“是/真”时,将输出值修改为“on”,为“否/假”时,将输出值修改为“off”。点击“应用”钮,存盘试运行。同样方法设定按钮、泵和输入/输出域P100。3、打开带箭头连线的属性选项卡,选“闪烁”项,将“激活闪烁线”设为“是”,“闪烁线颜色关”设为画面背景色,“闪烁线颜色开”设为“蓝色”;再选“其它”项,将“显示”的动态对话框打开,选动态对话框,在“表达式/公式”窗口选变量“P99”;数据类型选“布尔型”;在“表达式/公式的结果”窗口,“有效范围”为“是/真”时,将显示修改为“是”,为“否/假”时,将输出值修改为“否”。最后点击“应用”钮,存盘试运行。同样方法设置P100对应的带箭头连线。4、打开矩形的属性选项卡,选“颜色”项,右击“填充图案颜色”白色灯泡,在快捷菜单中选动态对话框,在“表达式/公式”窗口选变量“objscreen”;数据类型选“模拟量”;在“表达式/公式的结果”窗口,“有效范围”为“其它”时,将“填充图案颜色”选为默认的“蓝色”。选“样式”项,编辑“填充图案”的静态列,选为细横条后点确定。选“填充”项,编辑“动态填充”的静态列为是;右击填充量...

1、当您付费下载文档后,您只拥有了使用权限,并不意味着购买了版权,文档只能用于自身使用,不得用于其他商业用途(如 [转卖]进行直接盈利或[编辑后售卖]进行间接盈利)。
2、本站所有内容均由合作方或网友上传,本站不对文档的完整性、权威性及其观点立场正确性做任何保证或承诺!文档内容仅供研究参考,付费前请自行鉴别。
3、如文档内容存在违规,或者侵犯商业秘密、侵犯著作权等,请点击“违规举报”。

碎片内容

水泵容器液位控制画面与通信

您可能关注的文档

确认删除?
VIP
微信客服
  • 扫码咨询
会员Q群
  • 会员专属群点击这里加入QQ群
客服邮箱
回到顶部