电脑桌面
添加小米粒文库到电脑桌面
安装后可以在桌面快捷访问

物业管理实务(部分)VIP免费

物业管理实务(部分)_第1页
1/33
物业管理实务(部分)_第2页
2/33
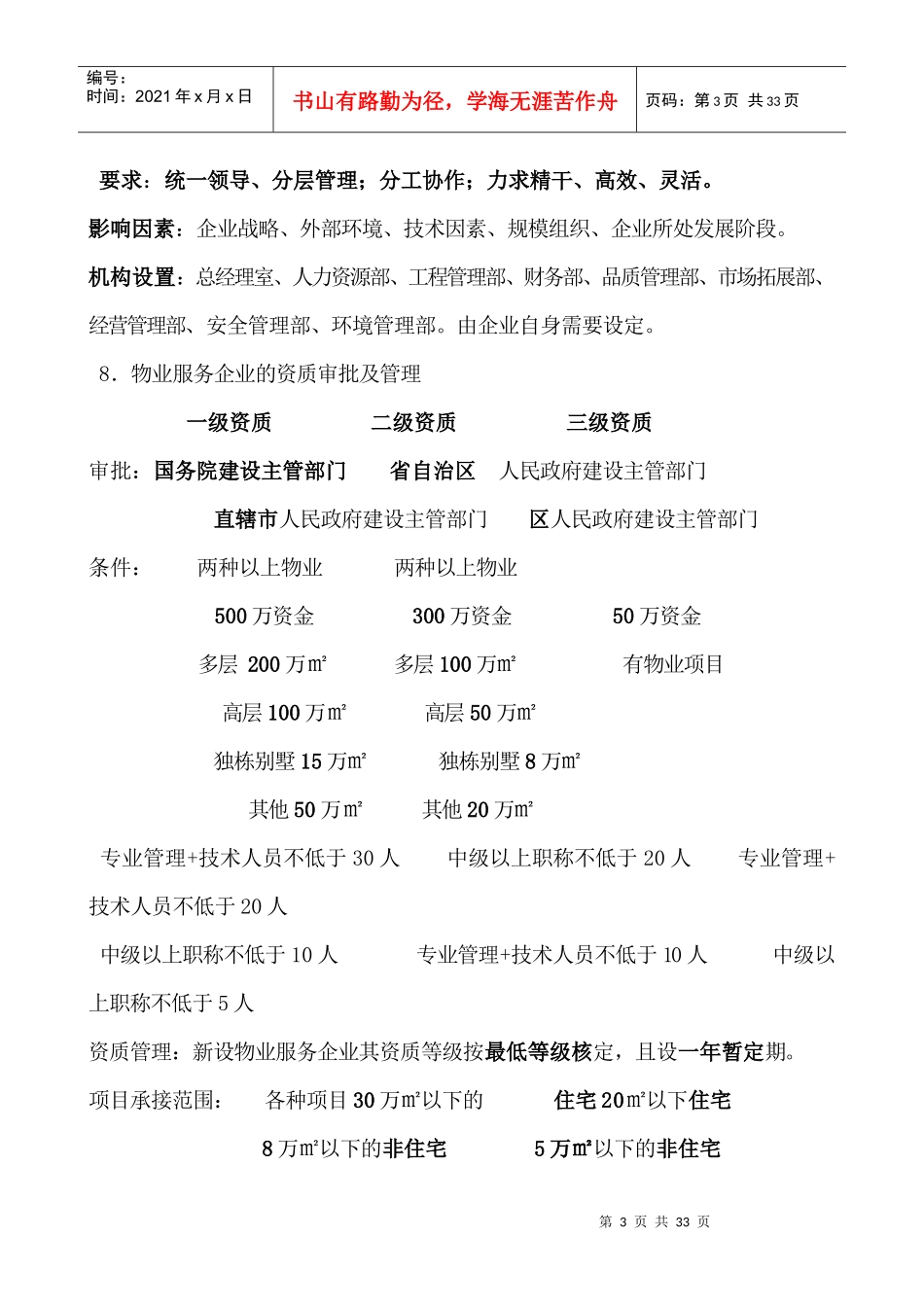
物业管理实务(部分)_第3页
3/33
第1页共33页编号:时间:2021年x月x日书山有路勤为径,学海无涯苦作舟页码:第1页共33页物业管理实务(考试大纲)一.物业服务企业1.物业服务企业的概念物业服务企业:依法成立、具有专门资质,并具有独立法人地位,依据服务合同从事物业管理相关活动的经济实体。2.物业服务企业的特征独立企业法人:享有民事权利,承担民事责任,独立核算自负盈亏;明确经营宗旨,管理章程,具备相应资质;有资金,设备,人员,经营场所;属于服务型企业:本社不制造产品,它是通过常规性的公共服务,延伸性的专项服务,随机性的特约服务,委托性的代办服务和创收性的经营服务等,实现物业的保值和增值。具有一定准公共管理性质的职能:公共秩序维护,市政设施维护等。3.物业服务企业的分类:按投资主体的经济成份:全民所有制、集体所有制、民营物业服务企业、外资(独资、中外合作)、其他(资产属于多种所有制的经济成分的投资主体)按股东出资形式:物业管理公司(股东以出资额为限),物业管理全部资产被分为等额股份),股份合作性物业服务企业4.物业服务企业的常见模式房地产建设单位的附属子公司或部门第2页共33页第1页共33页编号:时间:2021年x月x日书山有路勤为径,学海无涯苦作舟页码:第2页共33页独立的物业服务企业物业管理集团公司(股权隶属、行政隶属)5.物业服务企业的工商注册登记内容:企业名称的预先审核,公司地址、注册资本、股东人数、法定代表人、公司人员和公司章程(总则、主营范围、注册资本、股东的名称、权利、义务、出资方式、转让条件、公司机构、产生办法、职权、议事规则、法定代表人、解散事由、清算办法、职员录用等各种规章制度)6.物业服务企业的组织形式直线制:最简单的组织形式;(优)领导及指挥与职能一身,命令统一,权责分明,指挥及时;(缺)领导者通晓各种专业知识,具备多方面知识和技能。直线职能制:以直线制为基础,两个一项项目;(优)加强专业管理职能,适用涉及面广,技术复杂,服务多样,综合性强;(缺)人员多、成本高,横向协调困难,工作效率低。事业部制:两种类型以上物业,分权管理,独立核算;(优)强化决策机制,调动各事业部门积极性、责任心、主动性,有利用复合型人才考核培养;(缺)协调困难,机构重叠,人员过多。矩阵制:直线职能制纵向领导为基础;(优)加强职能部门横向联系,充分利用人力资源有较强机动性,适用性;(缺)组织结构稳定性差,多头领导,部门之间关系复杂。多维制、职能制7.物业服务企业组织机构设置的要求第3页共33页第2页共33页编号:时间:2021年x月x日书山有路勤为径,学海无涯苦作舟页码:第3页共33页要求:统一领导、分层管理;分工协作;力求精干、高效、灵活。影响因素:企业战略、外部环境、技术因素、规模组织、企业所处发展阶段。机构设置:总经理室、人力资源部、工程管理部、财务部、品质管理部、市场拓展部、经营管理部、安全管理部、环境管理部。由企业自身需要设定。8.物业服务企业的资质审批及管理一级资质二级资质三级资质审批:国务院建设主管部门省自治区人民政府建设主管部门直辖市人民政府建设主管部门区人民政府建设主管部门条件:两种以上物业两种以上物业500万资金300万资金50万资金多层200万㎡多层100万㎡有物业项目高层100万㎡高层50万㎡独栋别墅15万㎡独栋别墅8万㎡其他50万㎡其他20万㎡专业管理+技术人员不低于30人中级以上职称不低于20人专业管理+技术人员不低于20人中级以上职称不低于10人专业管理+技术人员不低于10人中级以上职称不低于5人资质管理:新设物业服务企业其资质等级按最低等级核定,且设一年暂定期。项目承接范围:各种项目30万㎡以下的住宅20㎡以下住宅8万㎡以下的非住宅5万㎡以下的非住宅第4页共33页第3页共33页编号:时间:2021年x月x日书山有路勤为径,学海无涯苦作舟页码:第4页共33页二.物业管理招投标1.物业管理招标投标的概念招标:是物业管理服务产品预购的一种交易方式,即招标人(物业的建设单位、业主大会或物业所有权人)根据物业管理服务内容,制定招标文件,有多家物业企业或专业管理公司参与竞标,从中选择最符合条件的竞投...

1、当您付费下载文档后,您只拥有了使用权限,并不意味着购买了版权,文档只能用于自身使用,不得用于其他商业用途(如 [转卖]进行直接盈利或[编辑后售卖]进行间接盈利)。
2、本站所有内容均由合作方或网友上传,本站不对文档的完整性、权威性及其观点立场正确性做任何保证或承诺!文档内容仅供研究参考,付费前请自行鉴别。
3、如文档内容存在违规,或者侵犯商业秘密、侵犯著作权等,请点击“违规举报”。

碎片内容

物业管理实务(部分)

中小学文库+ 关注
实名认证
内容提供者

精品资料应用尽有

确认删除?
VIP
微信客服
  • 扫码咨询
会员Q群
  • 会员专属群点击这里加入QQ群
客服邮箱
回到顶部