电脑桌面
添加小米粒文库到电脑桌面
安装后可以在桌面快捷访问

国际金融危机形势下国际金融改革及我国的作用探讨VIP免费

国际金融危机形势下国际金融改革及我国的作用探讨_第1页
1/9
国际金融危机形势下国际金融改革及我国的作用探讨_第2页
2/9
国际金融危机形势下国际金融改革及我国的作用探讨_第3页
3/9
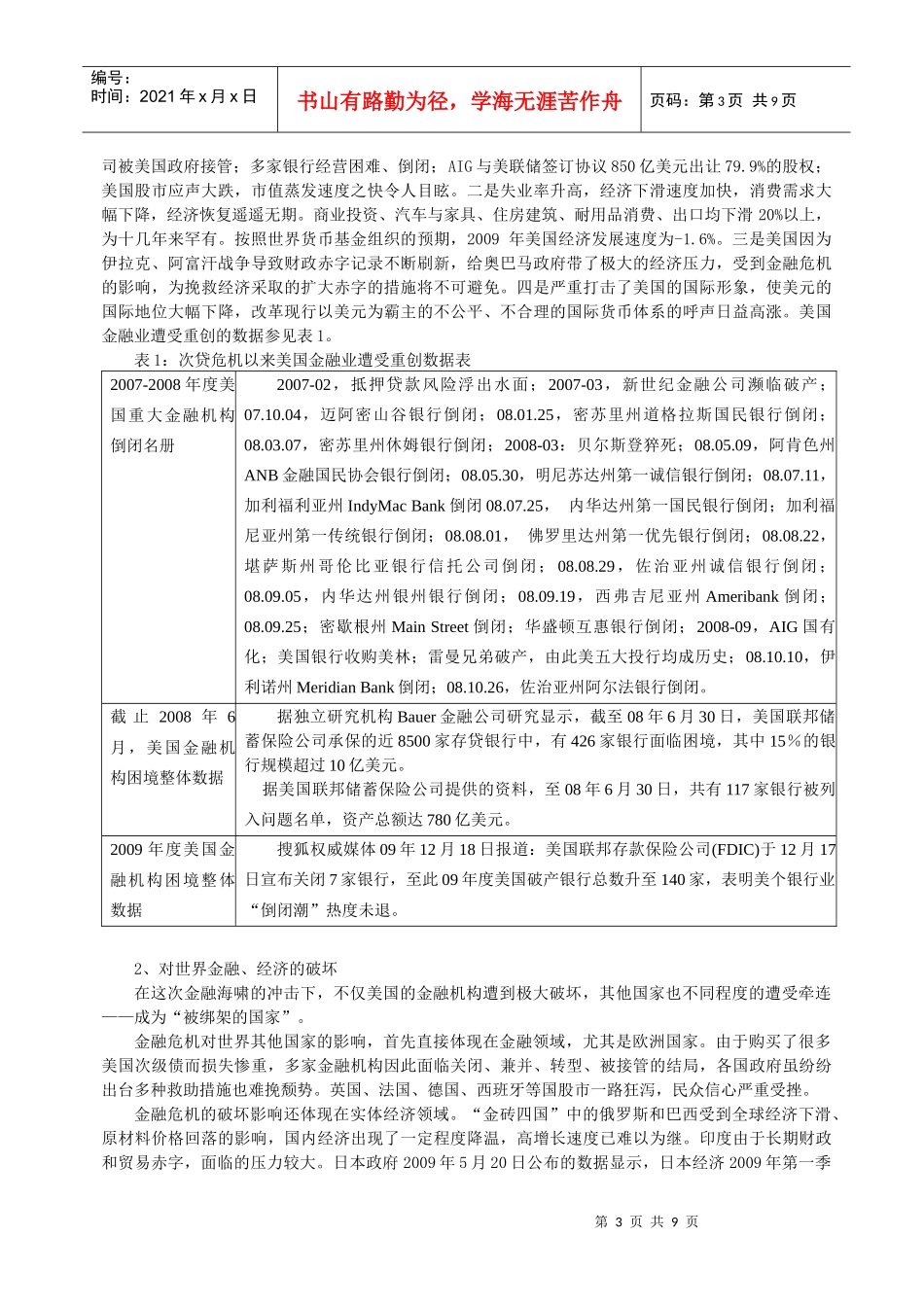
第1页共9页编号:时间:2021年x月x日书山有路勤为径,学海无涯苦作舟页码:第1页共9页国际金融危机形势下国际金融改革及我国的作用研究岳桂宁何伟陈欣欣1(广西大学商学院,广西南宁530004)摘要:2007年初以来,由美国次贷危机引发并迅速蔓延至全球、最终酿成“金融海啸”式的国际金融危机,将现行国际货币体系在其国际储备资产、汇率制度和国际收支调节纪律等方面的内在缺陷和弊端暴露得淋漓尽致,危机的破坏力再次严重地刺激了世人的神经,打破了世人对现行国际货币体系内在缺陷和弊端的容忍度,诱发了新一轮改革现行国际货币体系的呼声与行动。中国作为此次危机的重大受害者和国际经济、金融活动的重要参与者,理所应当地以“参赛选手”和“推手”的身份积极参与和推动本轮国际金融体系的改革。关键词:国际金融危机;改革;中国一、美国次贷危机的根源、传递及破坏力(一)美国次贷危机的根源次贷即“次级(subprime)按揭贷款(mortgageloan)”,是指金融机构给信用较低或是收入不稳定、还债能力差的居民发放的一种抵押贷款。与标准抵押贷款相比,次级抵押贷款对贷款者信用记录和还款能力要求不高,贷款利率相应地比一般抵押贷款高很多。那些因信用记录不好或偿还能力较弱而被银行拒绝提供优质抵押贷款的人,会申请次级抵押贷款购买住房。次贷危机(subprimecrisis)是指发生在美国,因次级抵押贷款机构破产、投资基金被迫关闭、股市剧烈震荡引起的金融风暴。它致使全球主要金融市场出现流动性不足危机,进而影响到了各国的实体经济,使各国走进了经济寒冬。美国次贷危机爆发以来,分析其产生根源的文章不计其数。比如,温总理在出席世界经济论坛2009年年会发表特别致辞时指出:“这场危机的原因是多方面的。主要是:有关经济体宏观经济政策1作者简介:岳桂宁,男,江苏南京人,教授,硕士生导师,供职于广西大学商学院,研究方向为国际金融。何伟,男,新疆昌吉人,广西大学商学院金融学08级硕士研究生。陈欣欣,女,蒙古族,内蒙古敖汉旗人,广西大学商学院金融学08级硕士研究生。第2页共9页第1页共9页编号:时间:2021年x月x日书山有路勤为径,学海无涯苦作舟页码:第2页共9页不当、长期低储蓄高消费的发展模式难以为继;金融机构片面追逐利润而过度扩张;金融及评级机构缺乏自律,导致风险信息和资产定价失真;金融监管能力与金融创新不匹配,金融衍生品风险不断积聚和扩散。”温总理的上述言论,无疑既是代表了中国政府对美国次贷危机根源的看法,也是十分正确的分析。(二)美国次贷危机的国际传递金融危机是指一个国家或几个国家与地区的全部或大部分金融指标(如:短期利率、货币资产、证券、房地产、土地(价格)、商业破产数和金融机构倒闭数)的急剧、短暂和超周期的恶化。金融危机可以分为货币危机、债务危机、银行危机等类型。近年来的金融危机越来越呈现出某种混合形式的特点。经济危机,指的是一个或多个国民经济或整个世界经济在一段比较长的时间内不断收缩(呈现负的经济增长率),物质生产部门(即企业)出现资金短缺,产品滞销甚至企业大批集体倒闭的经济现象。伴随着企业大量倒闭,失业率提高,经济萧条,经济总量与经济规模出现较大的损失,经济增长受到打击,甚至诱发社会或国家政治的动荡。金融危机是金融市场出现的问题,经济危机是实体经济出现的问题。二者既有区别又有联系,而且往往会互为因果。比如,金融危机会使企业贷不到款、企业资金不足、企业在银行的存款因银行的倒闭而遭受损失等,从而使企业的生产经营受到影响,甚至倒闭,爆发实体经济的危机。首先,美国次贷危机造成美国国内金融体系的混乱,进而影响到美国的实体经济;其次,由于世界经济的一体化以及美国金融体系及其经济“引擎”在世界经济及国际金融体系中的重要地位,美国发生的金融、经济动荡会迅速向世界各国传递,造成其他国家和地区的连锁反应,最终形成全球性的“金融海啸”,并致使世界实体经济进入低谷。具体说来,此次次贷危机的国际传导路径主要是沿着国际贸易、金融、心理三条渠道向世界扩散和蔓延的:(1)贸易传导。次贷危机发生后,全球贸易大幅下降。美国是世界上...

1、当您付费下载文档后,您只拥有了使用权限,并不意味着购买了版权,文档只能用于自身使用,不得用于其他商业用途(如 [转卖]进行直接盈利或[编辑后售卖]进行间接盈利)。
2、本站所有内容均由合作方或网友上传,本站不对文档的完整性、权威性及其观点立场正确性做任何保证或承诺!文档内容仅供研究参考,付费前请自行鉴别。
3、如文档内容存在违规,或者侵犯商业秘密、侵犯著作权等,请点击“违规举报”。

碎片内容

国际金融危机形势下国际金融改革及我国的作用探讨

精品中小学文档+ 关注
实名认证
内容提供者

精品资料,值得下载

确认删除?
VIP
微信客服
  • 扫码咨询
会员Q群
  • 会员专属群点击这里加入QQ群
客服邮箱
回到顶部