电脑桌面
添加小米粒文库到电脑桌面
安装后可以在桌面快捷访问

建筑工程造价专业期未考试题VIP免费

建筑工程造价专业期未考试题_第1页
1/7
建筑工程造价专业期未考试题_第2页
2/7
建筑工程造价专业期未考试题_第3页
3/7
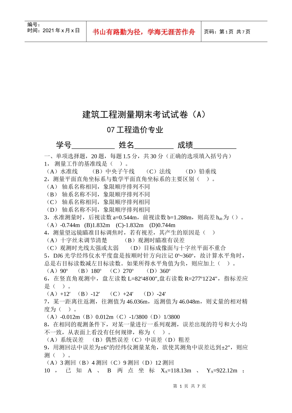
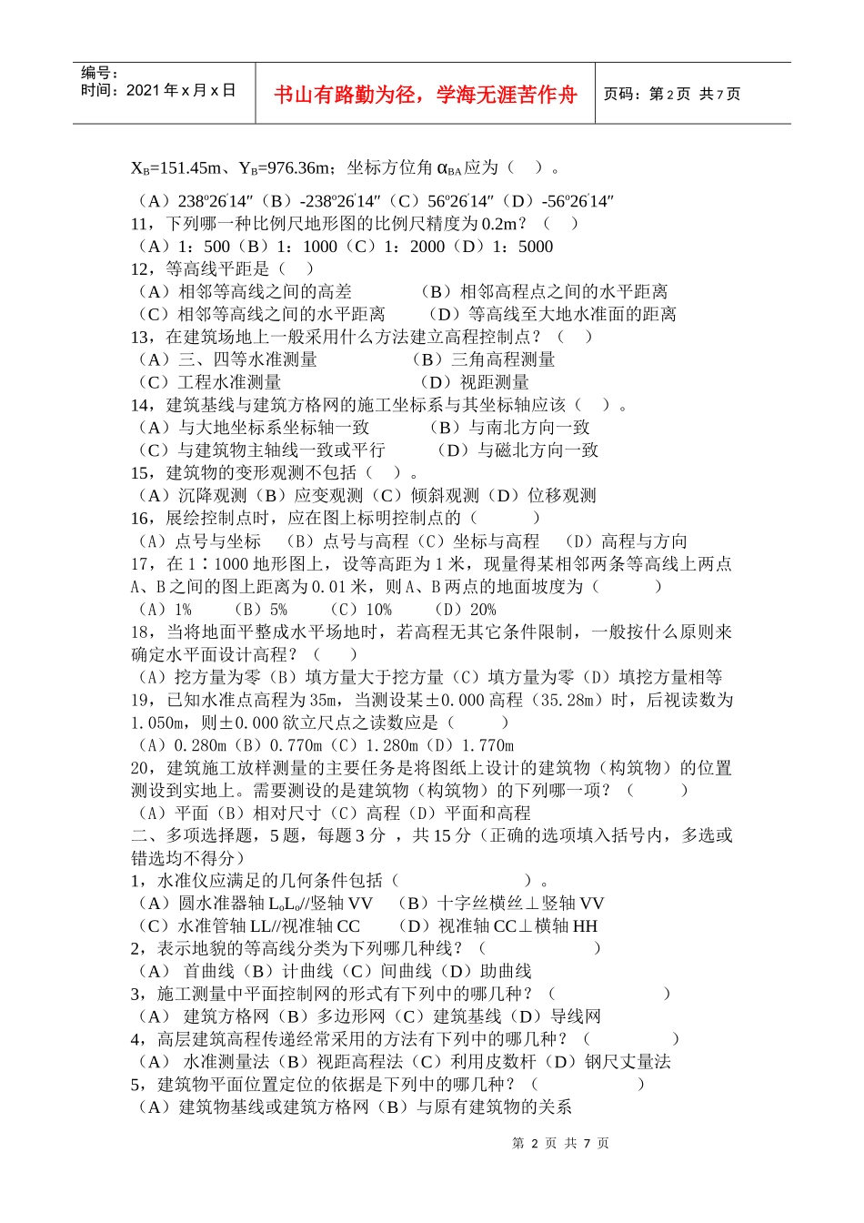
第1页共7页编号:时间:2021年x月x日书山有路勤为径,学海无涯苦作舟页码:第1页共7页建筑工程测量期末考试试卷(A)07工程造价专业学号姓名成绩一、单项选择题,20题,每题1.5分,共30分(正确的选项填入括号内)1,测量工作的基准线是()。(A)水准线(B)中央子午线(C)法线(D)铅垂线2,测量平面直角坐标系与数学平面直角坐标系的主要区别()。(A)轴系名称相同,象限顺序排列不同(B)轴系名称不同,象限顺序排列不同(C)轴系名称相同,象限顺序排列相同(D)轴系名称不同,象限顺序排列相同3,水准测量时,后视读数a=0.544m,前视读数b=1.288m,则高差hab为()。(A)-0.744m(B)1.832m(C)-1.832m(D)0.744m4,测量望远镜瞄准目标调焦时,若有视差,其产生的原因是()(A)十字丝未调节清楚(B)观测时瞄准有误差(C)观测时光线太强或太弱(D)目标成像面与十字丝平面不重合5,DJ6光学经纬仪水平度盘是按顺时针方向注记0o~360o,故计算水平角时,总是右目标读数减左目标读数。如果所得水平角值为负,则应加上()。(A)90o(B)180o(C)270o(D)360o6,在竖直角观测中,盘左读数L=82o48′00″,盘右读数R=277o12′24″,指标差应是()。(A)+12′(B)-12′(C)+24′(D)-24′7,某一距离往返测,往测值为46.036m,返测值为46.048m,则丈量的相对精度为()。(A)-0.012m(B)0.012m(C)-1/3800(D)1/38008,在相同的观测条件下,对某一量进行一系列观测,误差出现的符号和大小均不一致,从表面上看没有任何规律,称为()。(A)系统误差(B)偶然误差(C)中误差(D)粗差9,用测回法中误差为±6″的经纬仪测量某角,欲使其测角中误差达到±2″,则应测()。(A)3测回(B)4测回(C)9测回(D)12测回10,已知A、B两点坐标XA=118.13m、YA=922.12m;第2页共7页第1页共7页编号:时间:2021年x月x日书山有路勤为径,学海无涯苦作舟页码:第2页共7页XB=151.45m、YB=976.36m;坐标方位角αBA应为()。(A)238o26′14″(B)-238o26′14″(C)56o26′14″(D)-56o26′14″11,下列哪一种比例尺地形图的比例尺精度为0.2m?()(A)1:500(B)1:1000(C)1:2000(D)1:500012,等高线平距是()(A)相邻等高线之间的高差(B)相邻高程点之间的水平距离(C)相邻等高线之间的水平距离(D)等高线至大地水准面的距离13,在建筑场地上一般采用什么方法建立高程控制点?()(A)三、四等水准测量(B)三角高程测量(C)工程水准测量(D)视距测量14,建筑基线与建筑方格网的施工坐标系与其坐标轴应该()。(A)与大地坐标系坐标轴一致(B)与南北方向一致(C)与建筑物主轴线一致或平行(D)与磁北方向一致15,建筑物的变形观测不包括()。(A)沉降观测(B)应变观测(C)倾斜观测(D)位移观测16,展绘控制点时,应在图上标明控制点的()(A)点号与坐标(B)点号与高程(C)坐标与高程(D)高程与方向17,在1∶1000地形图上,设等高距为1米,现量得某相邻两条等高线上两点A、B之间的图上距离为0.01米,则A、B两点的地面坡度为()(A)1%(B)5%(C)10%(D)20%18,当将地面平整成水平场地时,若高程无其它条件限制,一般按什么原则来确定水平面设计高程?()(A)挖方量为零(B)填方量大于挖方量(C)填方量为零(D)填挖方量相等19,已知水准点高程为35m,当测设某±0.000高程(35.28m)时,后视读数为1.050m,则±0.000欲立尺点之读数应是()(A)0.280m(B)0.770m(C)1.280m(D)1.770m20,建筑施工放样测量的主要任务是将图纸上设计的建筑物(构筑物)的位置测设到实地上。需要测设的是建筑物(构筑物)的下列哪一项?()(A)平面(B)相对尺寸(C)高程(D)平面和高程二、多项选择题,5题,每题3分,共15分(正确的选项填入括号内,多选或错选均不得分)1,水准仪应满足的几何条件包括()。(A)圆水准器轴LoLo//竖轴VV(B)十字丝横丝⊥竖轴VV(C)水准管轴LL//视准轴CC(D)视准轴CC⊥横轴HH2,表示地貌的等高线分类为下列哪几种线?()(A)首曲线(B)计曲线(C)间曲线(D)助曲线3,施工测量中平面控制网的形式有下列中的...

1、当您付费下载文档后,您只拥有了使用权限,并不意味着购买了版权,文档只能用于自身使用,不得用于其他商业用途(如 [转卖]进行直接盈利或[编辑后售卖]进行间接盈利)。
2、本站所有内容均由合作方或网友上传,本站不对文档的完整性、权威性及其观点立场正确性做任何保证或承诺!文档内容仅供研究参考,付费前请自行鉴别。
3、如文档内容存在违规,或者侵犯商业秘密、侵犯著作权等,请点击“违规举报”。

碎片内容

建筑工程造价专业期未考试题

确认删除?
VIP
微信客服
  • 扫码咨询
会员Q群
  • 会员专属群点击这里加入QQ群
客服邮箱
回到顶部