电脑桌面
添加小米粒文库到电脑桌面
安装后可以在桌面快捷访问

塑料件外观检验规范(doc6)(1)VIP专享VIP免费

塑料件外观检验规范(doc6)(1)_第1页
1/10
塑料件外观检验规范(doc6)(1)_第2页
2/10
塑料件外观检验规范(doc6)(1)_第3页
3/10
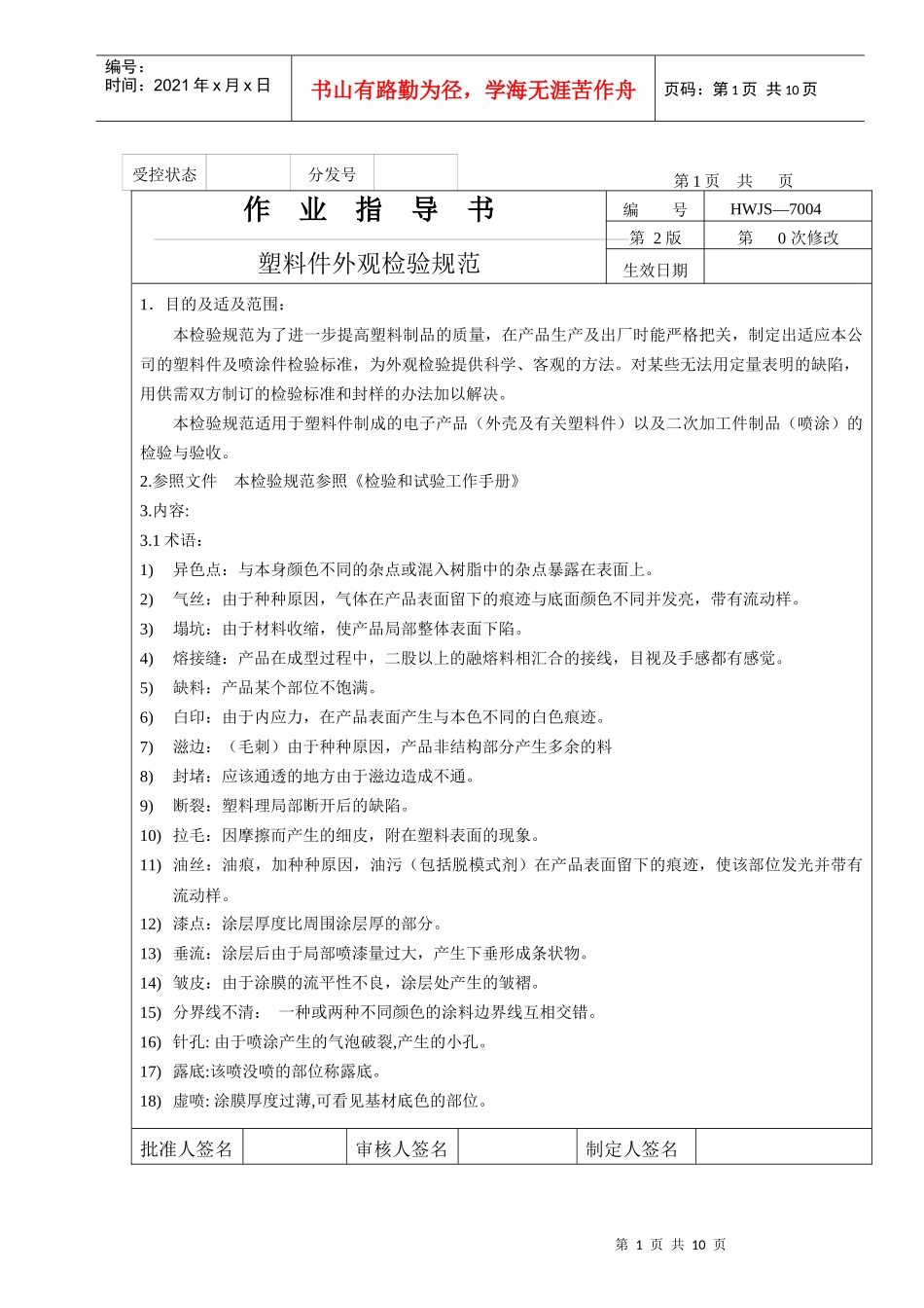
第1页共10页编号:时间:2021年x月x日书山有路勤为径,学海无涯苦作舟页码:第1页共10页第1页共页作业指导书塑料件外观检验规范编号HWJS—7004第2版第0次修改生效日期1.目的及适及范围:本检验规范为了进一步提高塑料制品的质量,在产品生产及出厂时能严格把关,制定出适应本公司的塑料件及喷涂件检验标准,为外观检验提供科学、客观的方法。对某些无法用定量表明的缺陷,用供需双方制订的检验标准和封样的办法加以解决。本检验规范适用于塑料件制成的电子产品(外壳及有关塑料件)以及二次加工件制品(喷涂)的检验与验收。2.参照文件本检验规范参照《检验和试验工作手册》3.内容:3.1术语:1)异色点:与本身颜色不同的杂点或混入树脂中的杂点暴露在表面上。2)气丝:由于种种原因,气体在产品表面留下的痕迹与底面颜色不同并发亮,带有流动样。3)塌坑:由于材料收缩,使产品局部整体表面下陷。4)熔接缝:产品在成型过程中,二股以上的融熔料相汇合的接线,目视及手感都有感觉。5)缺料:产品某个部位不饱满。6)白印:由于内应力,在产品表面产生与本色不同的白色痕迹。7)滋边:(毛刺)由于种种原因,产品非结构部分产生多余的料8)封堵:应该通透的地方由于滋边造成不通。9)断裂:塑料理局部断开后的缺陷。10)拉毛:因摩擦而产生的细皮,附在塑料表面的现象。11)油丝:油痕,加种种原因,油污(包括脱模式剂)在产品表面留下的痕迹,使该部位发光并带有流动样。12)漆点:涂层厚度比周围涂层厚的部分。13)垂流:涂层后由于局部喷漆量过大,产生下垂形成条状物。14)皱皮:由于涂膜的流平性不良,涂层处产生的皱褶。15)分界线不清:一种或两种不同颜色的涂料边界线互相交错。16)针孔:由于喷涂产生的气泡破裂,产生的小孔。17)露底:该喷没喷的部位称露底。18)虚喷:涂膜厚度过薄,可看见基材底色的部位。批准人签名审核人签名制定人签名受控状态分发号第2页共10页第1页共10页编号:时间:2021年x月x日书山有路勤为径,学海无涯苦作舟页码:第2页共10页批准日期审核日期制定日期第2页共页作业指导书塑料件外观检验规范编号HWMQ—第2版第次修改生效日期19)喷花:涂膜厚度不均匀的部位。20)杂物:涂膜表面因杂点,毛尘引起凹凸点。21)泛白:涂膜表面呈气雾状。22)污垢:光滑面上的污迹,通常在不干净的环境中造成。3.2自制件分类说明:3.2.1塑料件一类:高精度高要求的外观塑料件及透明制品;二类:需喷涂的塑料件(公司内检验用)3.2.2二次加工件(喷涂)一类:高精度喷涂制件;二类:丝网印3.3检验方法3.3.1外观缺陷的检验方法及要求:视力:具有正常视力1.0---1.2视力和色感照度:正常日光灯,室内无日光时用40W日光灯或60W普通灯泡的照度为标准。目测距离:眼睛距离产品40-----50CM直视为准观察时间:<10秒(每个可见平面需要3秒)3.3.2外观尺寸及尺寸的配合的检验方法使用普通长度测量仪或各种量规进行测量.3.4不合格类别划分:B类:单位产品的重要质量特性不符合规定C类:单位产品的一般质量特性不符合规定3.5检验项目及标准3.5.1塑件的检验标准(表1)3.5.1二次加工(喷涂)的检验项目及标准(表2)3.5.3轻重不良的区分(见表3)关于塑件及喷涂件的外观A、B、C、D面检验的方法:不论手写板、电话机、手写笔都应分为外观的A、B、C、D面A、B、C面划分图例:受控状态分发号第3页共10页第2页共10页编号:时间:2021年x月x日书山有路勤为径,学海无涯苦作舟页码:第3页共10页批准人签名审核人签名制定人签名批准日期审核日期制定日期第3页共页作业指导书塑料件外观检验规范编号HWMQ—第2版第0次修改生效日期受控状态分发号第4页共10页第3页共10页AABC编号:时间:2021年x月x日书山有路勤为径,学海无涯苦作舟页码:第4页共10页A、B、C面示意图注:A面:在正常的产品操作中可见的表面。如:产品的上盖、前端及接口处B面:在正常的产品操作中不常可见的表面。如:产品的侧面C面:在正常的产品操作中不可见的表面。如:产品底面D面:指产品结构的非外露面。如:产品的内表面及内表面的结构件说明:1.接受的水平是基于表面工艺和表面分类的基础上的。这种标准应用于每个独立的表面上。当缺陷位于产品的LOGO、产品名称或...

1、当您付费下载文档后,您只拥有了使用权限,并不意味着购买了版权,文档只能用于自身使用,不得用于其他商业用途(如 [转卖]进行直接盈利或[编辑后售卖]进行间接盈利)。
2、本站所有内容均由合作方或网友上传,本站不对文档的完整性、权威性及其观点立场正确性做任何保证或承诺!文档内容仅供研究参考,付费前请自行鉴别。
3、如文档内容存在违规,或者侵犯商业秘密、侵犯著作权等,请点击“违规举报”。

碎片内容

塑料件外观检验规范(doc6)(1)

精品中小学文档+ 关注
实名认证
内容提供者

精品资料,值得下载

确认删除?
VIP
微信客服
  • 扫码咨询
会员Q群
  • 会员专属群点击这里加入QQ群
客服邮箱
回到顶部